近日,记者了解到,“书香羊城”2025广州全民阅读活动将依托公共图书馆、实体书店、花城书房等特色阅读空间三个主要阅读阵地,深化阅、粤、越、乐、悦、跃等六种创新模式,让阅读深入人心。广州市一汽巴士一分公司发布公交出行攻略,广大市民可乘坐多条公交线路,以绿色出行的方式抵达活动现场,参加精彩纷呈的线下活动。

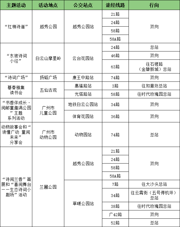
据了解,第八届广州诗词挑战赛决赛将在广州粤剧博物馆精彩上演。同时,活动结合越秀公园“红棉诗道”、白云山摩星岭“东坡诗词小径”、荔湾区扬韬广场“诗词广场”打造建设,持续举办诗词市集、诗词娱乐等活动,让市民游客沉浸式感受诗词魅力。市民可乘坐一汽巴士一分公司的21、24、58、58A路线在越秀公园站、24、46、63路线在云台花园站以及74路线在康王中路站下车步行前往。
活动开展读懂广州系列主题阅读活动集中宣传推介近年广州精品出版成果;组织《文学里的广州》《掂过碌蔗》《粤剧表演艺术大全》等重点书籍阅读分享,以“阅读+研学”等方式引导读者在行走中读懂广州。五仙观文化艺术空间将举办暮春雅集读书会,依托《在城之央—老广州三脉展》,开展古琴鉴赏与读书分享,让读者在书香与琴韵中感受广州的历史脉动。市民可乘坐一汽巴士一分公司的3路线在惠福路站或58路线在光塔路站下车步行前往。
广州市儿童公园开展的“书香伴成长·阅邮童趣满公园”主题系列活动,让孩子们在欢笑中感受阅读的魅力。广州市动物园的动物故事会和“读懂广动 童阅未来”分享会,让童书作家与动植物专家的智慧碰撞,激发孩子们对自然的热爱。兰圃公园的“诗阅兰香”画展和“喜阅舞台——生态诗词小剧场”活动,则让艺术与生态和谐共生,让阅读成为连接心灵与自然的桥梁。市民可乘坐一汽巴士一分公司的34路线在地铁白云公园站或36路线在体育花园站、74路线在动物园总站以及21、24、58、58A路线在越秀公园站或7、34、38、42、52路线在草暖公园站下车步行前往。

文、图/广州日报新花城记者:卢梦谦 通讯员:李咏妍
广州日报新花城编辑:廖黎明