今天,广州首批配售型保障性住房正式申购意向预登记。对于配售型保障房这个新事物,很多市民还不太熟悉,它与普通商品房有什么不同,申购有什么条件,可以申请多少套,如何退出?对于市民的焦点问题,广州安居集团提供了全面解答。
一、配售型保障性住房和商品住房主要有哪些区别?
答:配售型保障性住房属于保障性住房,与商品住房存在明显区别,主要体现在:
(一)购买对象条件不同
广州市配售型保障性住房的购买对象需在户籍或学历、社保、住房等方面符合相应条件,具体按照《广州市配售型保障性住房管理办法(试行)》(穗府办规〔2024〕17号)、《广州市市本级配售型保障性住房配售管理实施细则(试行)》(穗建规字〔2024〕24号)等文件规定执行。
商品住房购买执行我市商品住房购买有关规定,按照现行政策,广州市域范围商品住房不限购,对购房人没有户籍、学历、社保等限制性条件。
(二)流转限制不同
广州市配售型保障性住房流转实施封闭管理,禁止变更为商品住房上市交易。承购人可以在3年封闭持有期满(从买卖合同签订之日起计算)后在建设运营机构设立的配售型保障性住房流转平台上挂牌出售。配售型保障性住房的出售对象必须为符合配售型保障性住房申购条件的申购对象。
商品住房市场化流转,不限制转让年限和对象。
(三)转让价格限制不同
广州市配售型保障性住房的承购人在配售型保障性住房流转平台上挂牌出让时,出售价格不得高于原购房价格。挂牌出售1年后确无人购买且符合条件的,由建设运营机构回购,回购价格按照原购房价格每年扣减1%计算(不足1年按1年计算)。
商品住房市场化流转,不限制转让价格。
二、今年市本级推出供应的配售型保障性住房项目位置在哪里?本批次推出供应多少套?
答:2025年市本级推出供应萝岗和苑和嘉翠苑两个项目,萝岗和苑项目位于黄埔区水西路以西,嘉翠苑项目位于白云区嘉禾联边地段,本批次推出供应1336套(萝岗和苑936套、嘉翠苑400套)。

萝岗和苑1

嘉翠苑19
三、本次推出的配售型保障性住房由哪家企业销售?
答:市本级萝岗和苑和嘉翠苑两个项目分别由广州安居集团有限公司的全资子公司广州城投住房租赁发展投资有限公司、广州珠江住房租赁发展投资有限公司进行销售。
四、配售型保障性住房项目房源、户型等具体信息及后续情况,可以通过哪些途径了解?
答:(一)销售中心现场参观和咨询。
萝岗和苑项目设立安居生活体验馆(萝岗和苑销售中心),嘉翠苑项目嘉翠苑设立销售中心,样板房开放时间周一至周日9:00~18:00。
(二)电话咨询
1.萝岗和苑项目销售热线为020-31700654、020-31709274、020-86688566、020-31700294(周一至周日9:00~18:00)。
2.嘉翠苑项目的销售热线为020-83621021、020-83621023、020-83621024、020-83621025、020-83621026(周一至周日9:00~18:00)。
五、哪些行政区的申请家庭可以购买?
答:本批次房源面向广州市全市11个区符合申购条件的家庭配售。

萝岗和苑2
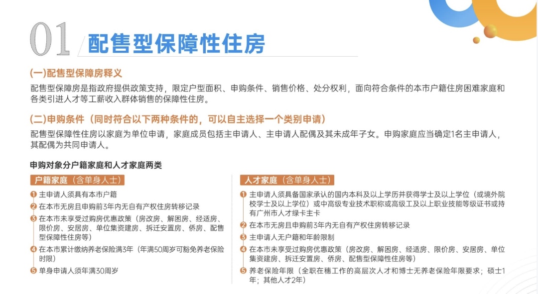
六、申购需要满足哪些具体的条件?
答:配售型保障性住房应当以家庭为单位申请,家庭成员包括主申请人、主申请人配偶及其未成年子女。申购家庭应当确定1名主申请人,主申请人配偶为共同申请人。
未婚、离异、丧偶等单身人士符合户籍家庭申请条件的,主申请人应当年满30周岁;符合人才家庭申请条件的,主申请人不受户籍和年龄限制。
(一)户籍家庭申请条件
户籍家庭(含单身人士,下同)申请购买配售型保障性住房,应当同时符合以下条件:
1.主申请人具有本市户籍。
2.主申请人、共同申请人及其未成年子女应当在本市无自有产权住房,且申购前3年内在本市无自有产权住房转移记录。
3.主申请人及共同申请人在本市未享受购买房改房、解困房、单位内部集资建房、安居房、经济适用住房、拆迁安置新社区住房、落实侨房政策专用房、限价房、配售型保障性住房等购房优惠政策。
4.主申请人申购前在本市累计缴纳基本养老保险已满36个月且申购时处于在保状态,发生中断、补缴情况的累计不超过6个月且相应的月份不计算在内。主申请人年满50周岁的,不受基本养老保险缴交时限及状态限制。
(二)人才家庭申请条件
人才家庭(含单身人士,下同)申请购买配售型保障性住房,应当同时符合以下条件:
1.主申请人须符合以下人才认定情形之一:
(1)具有国家承认的国内院校本科及以上学历并获得学士及以上学位;
(2)具有国家承认的境外院校学士及以上学位;
(3)具有中级及以上专业技术职称;
(4)具有高级工及以上职业技能等级证书;
(5)广州市人才绿卡主卡持卡人。
2.主申请人、共同申请人及其未成年子女应当在本市无自有产权住房,且申购前3年内在本市无自有产权住房转移记录。
3.主申请人及共同申请人在本市未享受购买房改房、解困房、单位内部集资建房、安居房、经济适用住房、拆迁安置新社区住房、落实侨房政策专用房、限价房、配售型保障性住房等购房优惠政策。
4.主申请人持有《广州市高层次人才证书》或具有博士学位的,需全职在穗工作;具有硕士学位的,申购前需在本市累计缴纳基本养老保险满12个月,其他人才申购前需在本市累计缴纳基本养老保险满24个月,申购时本市基本养老保险应当处于在保状态,发生中断、补缴情况的累计不超过6个月且相应的月份不计算在内。
一个家庭只能拥有一套配售型保障性住房。同时符合户籍家庭申购条件和人才家庭申购条件的,可以自主选择一个类别申请购买,仅限购买一套。
七、申请家庭包括哪些家庭成员?
答:配售型保障性住房应当以家庭为单位申请,家庭成员包括主申请人、主申请人配偶及其未成年子女。申购家庭应当确定1名主申请人,主申请人配偶为共同申请人。
八、单身人士能否独立申请市本级配售型保障性住房?
答:未婚、离异、丧偶等单身人士符合户籍家庭申请条件(《广州市配售型保障性住房管理办法(试行)》第十四条)的,主申请人年满30周岁可独立申请市本级配售型保障性住房;符合人才家庭申请条件(《广州市配售型保障性住房管理办法(试行)》第十五条)的,主申请人不受户籍和年龄限制。
九、申购市本级配售型保障性住房是否有户籍限制?
答:申请家庭按照户籍家庭申请条件(《广州市配售型保障性住房管理办法(试行)》第十四条)申购市本级配售型保障性住房的,主申请人应当具有本市户籍。申请家庭按照人才家庭条件申请的(《广州市配售型保障性住房管理办法(试行)》第十五条),对主申请人无户籍限制。
十、承租公共租赁住房、人才公寓、政府性房源保障性租赁住房、直管公房等政策性租赁住房的家庭或正在领取公共租赁住房租赁补贴的家庭,可以申购配售型保障性住房吗?
答:可以。根据《广州市配售型保障性住房管理办法(试行)》,承租公共租赁住房、人才公寓、政府性房源保障性租赁住房、直管公房等政策性租赁住房的家庭,符合条件的,可以申购配售型保障性住房,但应当自配售型保障性住房交付之日起120日内退出前述住房。
根据《广州市配售型保障性住房管理办法(试行)》,未按规定腾退政策性租赁住房(公共租赁住房、人才公寓、政府性房源保障性租赁住房、直管公房等)且拒不退出的家庭,由住房保障行政主管部门作出行政处理,由建设运营机构回购配售型保障性住房,由住房保障行政主管部门一并将有关失信信息按照规定纳入住房保障信息管理系统。承购人拒不执行的,住房保障行政主管部门可以依法申请人民法院强制执行。
根据《广州市配售型保障性住房管理办法(试行)》,正在领取公共租赁住房租赁补贴的家庭,自配售型保障性住房交付之日的次月起,租赁补贴停止发放。
十一、如果申请家庭同时符合户籍家庭申请条件和人才家庭申请条件,是否可申请两套市本级配售型保障性住房?
答:不能。根据《广州市配售型保障性住房管理办法(试行)》关于“一个家庭只能拥有一套配售型保障性住房。同时符合户籍家庭申购条件和人才家庭申购条件的,可以自主选择一个类别申请购买,仅限购买一套”的规定,申请家庭同时符合户籍家庭和人才家庭条件的,网上申请时只能选择一种类型,审核部门根据该家庭所选定的家庭类型审核其是否符合申购条件。
十二、购买流程是怎么样的?
答:配售型保障性住房购买流程主要包括:发布销售公告—网上申购—确定参加资格审核家庭名单—资格审核—摇号确定选房顺序—选房认购—签订买卖合同—不动产转移登记等。
十三、配售型保障性住房的贷款政策是否与普通商品房一致?购买配售型保障性住房能否申请公积金贷款?
答:根据《广州市配售型保障性住房管理办法(试行)》,支持利用住房公积金向缴存职工发放购买配售型保障性住房的个人住房抵押贷款,银行业金融机构提供配售型保障性住房个人住房抵押贷款,具体贷款政策可以咨询住房公积金管理中心或商业银行。
十四、购买后能否取得配售型保障性住房的产权?
答:申购人购房后取得配售型保障性住房的全部产权,但不动产权证附记栏将注记以下内容:根据配售型保障性住房管理办法实施封闭管理,不得变更为商品住房上市交易。属于回购、内部流转、继承和离婚析产等情形的,按照广州市住房保障政策相关规定及买卖合同约定办理。
十五、配售型保障性住房可以出租给他人吗?
答:不可以。理由为:根据《广州市配售型保障性住房管理办法(试行)》,配售型保障性住房不得出租。
十六、购买配售型保障性住房后如何退出?
答:根据《广州市配售型保障性住房管理办法(试行),配售型保障性住房可以内部流转。承购人确实需要转让配售型保障性住房的,可以在3年封闭持有期满后在建设运营机构设立(广州安居集团有限公司)的配售型保障性住房流转平台上挂牌出售。
十七、配售型保障性住房封闭持有期怎么计算?
答:根据《广州市配售型保障性住房管理办法(试行)》,配售型保障性住房封闭持有期为3年,从买卖合同签订之日起计算。
十八、在内部流转平台出售的配售型保障性住房有哪些限制?
答:根据《广州市配售型保障性住房管理办法(试行)》,承购人在内部流转平台出售配售型保障性住房时,出售对象必须为符合条件的配售型保障性住房申购对象,出售价格不得高于原购房价格。
挂牌出售1年后确无人购买且满足以下条件的,可以向建设运营机构申请退回配售型保障性住房,退回价格按照原购房价格每年扣减1%计算(不足1年按1年计算)。
申请退回的配售型保障性住房应当满足以下条件:
(一)不存在抵押和债务等法律纠纷情况;
(二)未改变居住用途、房屋结构无拆改、设施设备无缺失;
(三)水、电、燃气、电信、有线电视等公共事业费用和物业服务费用已结清。
十九、配售型保障性住房回购价格如何确定?
答:根据《广州市配售型保障性住房管理办法(试行)》,配售型保障性住房回购价格按照原购房价格每年扣减1%计算(不足1年按1年计算),回购后配售型保障性住房性质不变。购房家庭自行装修费用不纳入回购价格计算内容。
二十、购买配售型保障性住房后,可以购买其他住房吗?如果购买其他住房,配售型保障性住房应该如何处理?
答:根据《广州市配售型保障性住房管理办法(试行)》,持有配售型保障性住房期间,承购人可以在本市另行购买自有产权住房,但购房后应当向建设运营机构申请通过回购方式退出所购配售型保障性住房,并在下列期限内办妥产权转让和退房手续:
承购人购买预售商品住房的,自办理新购住房买卖合同备案之日起36个月内退回所购配售型保障性住房。如预售商品住房交付时间超出36个月的,自该住房达到交付条件之日起12个月内退回所购配售型保障性住房。
购买现售商品住房或存量住房的,自住房买卖合同备案之日起12个月内退回所购配售型保障性住房。
二十一、购买配售型保障性住房后不得有哪些行为?如果违反使用规定如何处理?
答:根据《广州市配售型保障性住房管理办法(试行)》,配售型保障性住房居住使用时不得有下列行为:
(一)擅自互换、转让、赠与所购配售型保障性住房;
(二)出租所购配售型保障性住房;
(三)以购买本住房以外用途设立抵押权;
(四)设立居住权;
(五)无正当理由连续空置1年及以上;
(六)改变住房用途;
(七)其他违法违规情形。
根据《广州市配售型保障性住房管理办法(试行)》,承购人未依规定使用配售型保障性住房的,应及时改正。若拒不改正的,由住房保障行政主管部门依法作出行政处理,由建设运营机构回购配售型保障性住房。承购人拒不执行的,住房保障行政主管部门可以依法申请人民法院强制执行。
二十二、申购人户籍迁出广州或者不在广州工作和生活的,所购配售型保障性住房如何处理?
答:根据《广州市配售型保障性住房管理办法(试行)》,户籍家庭承购人全体家庭成员户籍迁出本市,人才家庭承购人全体家庭成员不在本市工作和生活的,应当退回所购配售型保障性住房,由建设运营机构回购。
承购人应当自发生相关情形之日起60日内主动提出回购申请,在1年内办妥产权转让和退房手续。
二十三、配售型保障性住房是否可以继承、离婚析产?继承或离婚析产后配售型保障性住房性质改变吗?
答:根据《广州市配售型保障性住房管理办法(试行)》,配售型保障性住房可以继承、离婚析产。继承、离婚析产后配售型保障性住房性质不变,仍然要执行各项管理规定。






文、图/广州日报新花城记者:李天研
广州日报新花城编辑:李慧婷