3月20日,GDI智库发布“GDI高职高专排行榜(2025)”,榜单以教育部最新一次公布的《全国普通高等学校名单》为依据,对全国1560所高职院校(不含香港特别行政区、澳门特别行政区和台湾地区院校)进行科学评价。
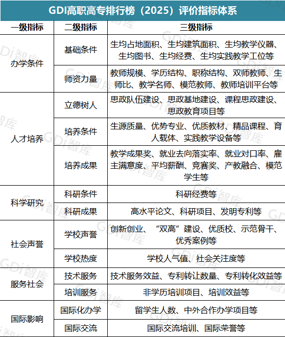
GDI高职高专排行榜(2025)设置办学条件、人才培养、科学研究、社会声誉、服务社会和国际影响等6个一级指标,下设师资力量、培养成果、科研成果、学校声誉、技术服务、培训服务等13个二级指标以及150多个细分指标,力求全面、客观地对高职院校发展现状做出科学评价。
GDI智库坚持以人才培养为核心,不断丰富指标内涵。随着职业教育进入高质量发展新阶段,提升教育质量和培养高素质技能人才成为高职院校核心任务。GDI高职高专排行榜(2025)新增设国家级高技能人才培训基地项目单位、技能大师工作室、国家市域产教联合体、供需对接就业育人项目等多项指标,持续深化人才培养评价体系,以求更全面反映高职院校的综合实力和发展水平。

榜单分析
为充分反映院校的办学特色和办学性质,GDI高职高专排行榜(2025)发布“GDI高职高专排行榜(2025)—总榜”“GDI高职高专(民办)TOP200榜(2025)”和9个类型榜单。
类型榜单分别为:“GDI高职高专排行榜(2025)—综合类”“GDI高职高专排行榜(2025)—理工类”“GDI高职高专排行榜(2025)—师范类”“GDI高职高专排行榜(2025)—财经类”“GDI高职高专排行榜(2025)—医药类”“GDI高职高专排行榜(2025)—农林类”“GDI高职高专排行榜(2025)—政法类”“GDI高职高专排行榜(2025)—艺术类”“GDI高职高专排行榜(2025)—体育类”。
GDI高职高专排行榜(2025)—总榜
GDI高职高专排行榜(2025)—总榜共1300所高职院校,其中公办院校1061所、民办院校236所、中外合作办学及内地与港澳合作办学院校3所。
榜单对前500所院校给出具体排名,后800所院校采用区间排名,旨在为相关院校判断自身所在水平区间提供价值参考。GDI智库认为,这一处理方式有助于社会更加理性客观看待大学评价及榜单上的排名。
总榜排名前三的院校分别是深圳信息职业技术学院、无锡职业技术学院、北京电子科技职业学院,排名4—10位的分别是天津市职业大学、重庆工业职业技术学院、广州番禺职业技术学院、陕西工业职业技术学院、江苏农林职业技术学院、黄河水利职业技术学院、山东商业职业技术学院。
从各省(自治区、直辖市)上榜院校数量分析,河南有85所,排名第一,广东有83所,排名第二,江苏有81所,排名第三。上榜院校总量排名前10的其他省(自治区、直辖市)有:山东(79所)、湖南(71所)、四川(69所)、安徽(66所)、湖北(60所)、河北(55所)、江西(51所)。
——江苏50所院校进入全国500强,数量最多
GDI高职高专排行榜(2025)—总榜中,江苏有50所院校进入全国500强,数量在各省(自治区、直辖市)中最多,排名第二的山东有43所,浙江和广东并列第三,均有35所。上榜前500院校数量占所在省(自治区、直辖市)总榜院校数量比例最高的是浙江,占79.55%,此后分别是江苏(61.73%)和上海(54.55%)。

图1 全国500强院校地区分布
——综合、理工、财经、医药类院校总数超八成
GDI高职高专排行榜(2025)—总榜中,综合、理工、财经和医药类院校数合计占比81.62%。其中理工类院校489所,占比37.62%;综合类院校357所,占比27.46%;财经类院校114所,占比8.77%;医药类院校101所,占比7.77%。

图2 GDI高职高专排行榜(2025)院校类型分布
GDI高职高专(民办)TOP200榜(2025)
——广东23所院校上榜,数量最多
排名前5名的院校分别为广州城建职业学院、绍兴职业技术学院、四川城市职业学院、重庆交通职业学院、湖南三一工业职业技术学院,理工类院校占据4席。
按院校所在区域分析,上榜高校分布在26个省(自治区、直辖市),广东、四川、福建、重庆、河南、山东、江苏七地集中51%上榜高校,数量分别为23所、17所、14所、12所、12所、12所、12所。
按院校类型分析,综合类、理工类院校上榜数量并列第一,分别为75所,其他类型院校上榜情况为,财经类21所、艺术类14所、医药类13所、语言类2所。
GDI高职高专排行榜(2025)—综合类
GDI高职高专排行榜(2025)—综合类榜单中,天津市职业大学、广州番禺职业技术学院、陕西工业职业技术学院位列前三,同时跻身总榜前十。
GDI高职高专排行榜(2025)—理工类
GDI高职高专排行榜(2025)—理工类榜单中,深圳信息职业技术学院、无锡职业技术学院、北京电子科技职业学院位列前三,同时跻身总榜前三。
GDI高职高专排行榜(2025)—财经类
GDI高职高专排行榜(2025)—财经类榜单中,山东商业职业技术学院、浙江金融职业学院、江苏经贸职业技术学院位列前三,其中山东商业职业技术学院位列总榜第十位。
GDI高职高专排行榜(2025)—医药类
GDI高职高专排行榜(2025)—医药类榜单中,天津医学高等专科学校、重庆医药高等专科学校、江苏医药职业学院位列前三。
GDI高职高专排行榜(2025)—师范类
GDI高职高专排行榜(2025)—师范类榜单中,北京青年政治学院、闽江师范高等专科学校、泉州幼儿师范高等专科学校位列前三。
GDI高职高专排行榜(2025)—农林类
GDI高职高专排行榜(2025)—农林类榜单中,江苏农林职业技术学院、江苏农牧科技职业学院、杨凌职业技术学院位列前三,其中江苏农林职业技术学院位列总榜第八位。
GDI高职高专排行榜(2025)—政法类
GDI高职高专排行榜(2025)—政法类榜单中,浙江警官职业学院、河北政法职业学院、北京政法职业学院位列前三。
GDI高职高专排行榜(2025)—体育类
GDI高职高专排行榜(2025)—体育类榜单中,浙江体育职业技术学院、广州体育职业技术学院、北京体育职业学院位列前三。
GDI高职高专排行榜(2025)—艺术类
GDI高职高专排行榜(2025)—艺术类榜单中,上海工艺美术职业学院、湖南工艺美术职业学院、苏州工艺美术职业技术学院位列前三。
文/广州日报新花城记者:林霞虹 通讯员:张文
图来源于GDI
广州日报新花城编辑:魏丽娜