记者3月18日从广州花都警方获悉,为进一步加强道路交通安全管理,规范道路交通通行秩序,保障人民群众的生命财产安全,交警部门新增了6套交通技术监控设备。

该批新增的设备将于2025年3月20日开始投入使用,交警部门将依法对有交通违法行为的车辆进行拍摄取证并予以执法,请广大驾驶人守法出行、安全驾驶。
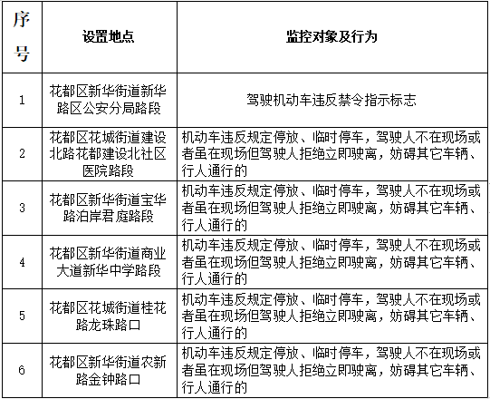
具体点位:

文/广州日报新花城记者:张丹羊 通讯员:花公宣
图/广州日报新花城记者:邱伟荣
广州日报新花城编辑:黄馨怡
记者3月18日从广州花都警方获悉,为进一步加强道路交通安全管理,规范道路交通通行秩序,保障人民群众的生命财产安全,交警部门新增了6套交通技术监控设备。

该批新增的设备将于2025年3月20日开始投入使用,交警部门将依法对有交通违法行为的车辆进行拍摄取证并予以执法,请广大驾驶人守法出行、安全驾驶。
具体点位:

文/广州日报新花城记者:张丹羊 通讯员:花公宣
图/广州日报新花城记者:邱伟荣
广州日报新花城编辑:黄馨怡