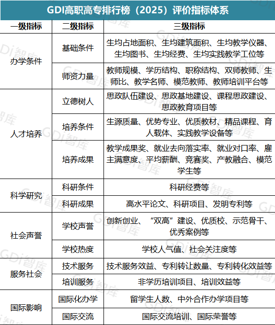
3月20日,GDI智库发布“GDI高职高专排行榜(2025)”,榜单以教育部最新一次公布的《全国普通高等学校名单》为依据,对全国1560所高职院校(不含香港特别行政区、澳门特别行政区和台湾地区院校)进行科学评价。
点击这里或扫码进入榜单专题↓


GDI高职高专排行榜(2025)—农林类榜单中,江苏农林职业技术学院、江苏农牧科技职业学院、杨凌职业技术学院位列前三,其中江苏农林职业技术学院位列总榜第八位。

来源:GDI智库
扫码关注GDI智库微信公众号,了解更多大学榜单。

3月20日,GDI智库发布“GDI高职高专排行榜(2025)”,榜单以教育部最新一次公布的《全国普通高等学校名单》为依据,对全国1560所高职院校(不含香港特别行政区、澳门特别行政区和台湾地区院校)进行科学评价。
点击这里或扫码进入榜单专题↓


GDI高职高专排行榜(2025)—农林类榜单中,江苏农林职业技术学院、江苏农牧科技职业学院、杨凌职业技术学院位列前三,其中江苏农林职业技术学院位列总榜第八位。

来源:GDI智库
扫码关注GDI智库微信公众号,了解更多大学榜单。
