记者刚刚获悉,著名表演艺术家,电影《英雄虎胆》主演于洋今天(3月1日)晚上在北京逝世,享年95岁。

于洋原名于延江,1930年10月4日出生。1947年11月,于洋来到兴山的东北电影制片厂,并参演了个人首部电影《留下他打老蒋》,在片中饰演解放军连长。
1955年,于洋进入北京电影学院表演训练班,集中学习了以斯坦尼斯拉夫斯基体系为主的现实主义表演理论。1958年,与王晓棠合作主演谍战电影《英雄虎胆》,在片中饰演侦察科长曾泰。其作品还包括《戴手铐的旅客》《大海在呼唤》等。于洋也是新中国二十二大明星之一,电影表演生动激昂,感动了一代又一代观众。



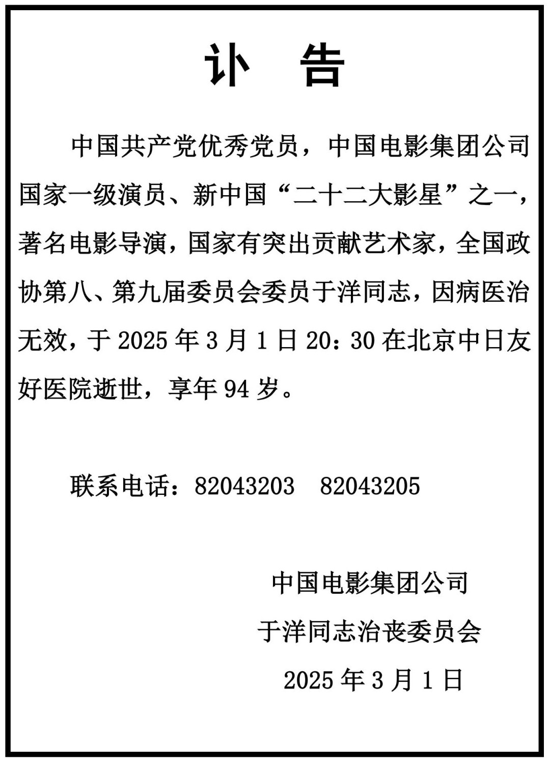
中影集团发布讣告,中国共产党优秀党员,中国电影集团公司国家一级演员、新中国“二十二大影星”之一,著名电影导演,国家有突出贡献艺术家,全国政协第八、第九届委员会委员于洋同志,因病医治无效,于2025年3月1日20:30在北京中日友好医院逝世,享年94岁。

来源:北京日报
广州日报新花城编辑:马俊贤