2月20日上午,广州市第十六届人民代表大会第五次会议在广州白云国际会议中心开幕。会议期间,广州市2024年国民经济和社会发展计划执行情况与2025年国民经济和社会发展计划草案的报告将提交大会审查。
2024年,广州经济社会发展情况如何?
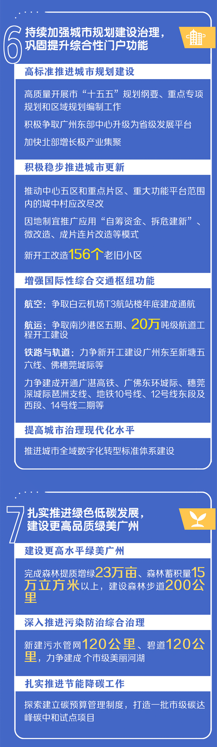
新的一年,广州又有哪些发展计划?
就让我们通过一张长图,
读懂广州经济社会发展新趋势!







文/广州日报新花城记者:方晴、申卉
一图/陈希
广州日报新花城编辑:张乐怡
2月20日上午,广州市第十六届人民代表大会第五次会议在广州白云国际会议中心开幕。会议期间,广州市2024年国民经济和社会发展计划执行情况与2025年国民经济和社会发展计划草案的报告将提交大会审查。
2024年,广州经济社会发展情况如何?
新的一年,广州又有哪些发展计划?
就让我们通过一张长图,
读懂广州经济社会发展新趋势!







文/广州日报新花城记者:方晴、申卉
一图/陈希
广州日报新花城编辑:张乐怡