2月13日,广州市招生考试委员会办公室(简称“市招考办”)官网发布关于做好2025年初中艺术学业水平考试报名等工作的通知。艺术科目上机考试时间为3月28日,采用合考分卷的考试形式,音乐、美术各30分钟,合计60分钟。

2025年初中艺术(含音乐和美术)学业水平考试报名对象为:具有广州市初中学籍的九年级学生;具有广州市户籍、在外市初中学校就读且计划参加广州市2025年高中阶段学校考试招生的九年级学生(以下简称“外地返穗生”)。
需要注意的是,不同身份的学生,报名时间和办法不同。
具有广州市初中学籍的九年级在校学生,由市招考办使用“广州市教育综合管理系统”的学籍数据导入广州市初中学业水平考试考务管理系统(以下简称“考务管理系统”),统一生成报名数据。初中学校于3月1日前在考务管理系统完成姓名、证件号、性别、班级等考生信息的核对和更正。
外地返穗生方面,外地返穗生在外市初中阶段学校就读期间,参加由地市级以上教育行政部门统一组织的地理、生物学、艺术(含音乐和美术)、信息科技考试,并取得成绩的,可按相关要求,在广州市2025年中考报名后申请成绩转入认定。已报名参加广州市2024年初中地理、生物学、信息科技学业水平考试的外地返穗生无需再次报名,由户籍所在区招考办直接安排和通知考试。
仍需报名参加本次考试的外地返穗生,须在2月25日至3月1日访问考务管理系统返穗生信息登记页面(https://xysp.gzzk.cn/fs),按照指引进行广东省统一身份认证登录和提交报名信息,上传身份证、户口簿、学籍信息表等报名材料,报名资格由户籍所在区招考办进行审核。网上报名确实存在困难的外地返穗生,可拨打户籍所在区招考办电话进行咨询或预约,按工作人员指引进行报名。
上机考试实行全市统一命题、统一组织各区具体实施,由计算机自动评分。外地返穗生由户籍所在区招考办统筹安排考点。考生参加考试的具体场次时间由考点编排和通知。
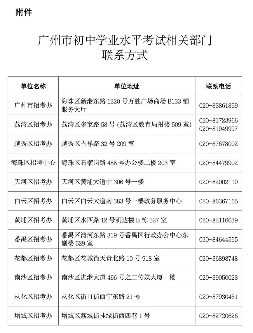
广州市初中学业水平考试相关部门联系方式如下:

文/广州日报新花城记者:林欣潼 通讯员:穗考宣
广州日报新花城编辑:张映武