春节过后,广州迎来异地务工人员返岗高峰。记者从南沙区人社部门获悉,为满足企业招聘需求,南沙区正式启动“春风行动2025”系列招聘活动,线上线下齐发力,为企业和求职者搭建高效对接平台。其中将于2月7日举办首场线下招聘会。
线上线下联动 高频次举办专场招聘
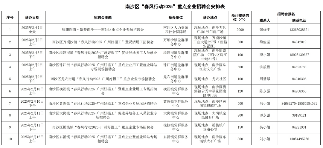
据悉,南沙区节后首场线下招聘将于2月7日10:00-16:00,在南沙万达广场举行。目前招聘会已吸引广东芯粤能半导体有限公司、广州绿成餐饮供应链有限公司、广东丙辛新材料有限公司等近50家企业报名参与,涵盖了制造、餐饮、生物医药等多个领域,提供软件开发工程师、电工、主播等超2000个就业岗位。现场还设立了人社政策咨询服务站,为求职者提供灵活就业、劳动权益保障、就业政策解读等免费咨询服务。
此外,“春风行动”期间,南沙区将高频次举办分类型、分领域的专场招聘活动,并开设线上招聘专区,全面启动线下招聘会,着力畅通供需对接。2月至3月,南沙区计划举办40场线上线下招聘活动,免费为企业及求职者搭建供需对接平台。
为扩大招聘活动覆盖面及影响力,南沙区积极拓展招聘渠道,在招聘会现场设置“直播间”,南沙区人社局工作人员与企业HR一起化身“主播”直播带岗,全方位讲解就业创业政策。此外,南沙区还将通过“早职到”“俊才网”等网站举办系列网络招聘会,为广大求职者提供足不出户即可了解政策、应聘岗位的线上服务。
“点对点”返岗服务 保障企业用工需求
为保障节后企业用工需求,南沙区还开展一站式“点对点”返岗接送服务,依托“山海心连之家”服务站、“三送”走访企业服务、电话短信等方式做好“点对点”专车专列补贴宣传工作,及时收集南沙区内节后返岗人员名单并为其购买往返车票,同时接送长沙、安顺异地务工人员平安有序抵达南沙区,帮助异地务工人员便捷返岗、快速就业。
南沙区还计划于2月组织相关企业带政策、带岗位、带服务赴贵州安顺的紫云县、西秀区、安顺经开区开展省际劳务协作,举办招聘及技能培训活动,吸引更多劳动力到南沙就业创业。
据了解,南沙区积极贯彻落实《广州南沙创建国际化人才特区集聚人才九条措施》,加大对高学历人才、高技能人才的引进力度。对新引进的全日制本科及以上学历人才或技师以上技能等级(含职业资格)急需紧缺人才最高给予12万元生活补贴,分三年等额发放。人才首次申请前已在本区购房的,可申请一次性发放。其中,对本科或技师人才给予3万元,对硕士或高级技师人才给予6万元,对博士或特级技师人才给予12万元。
南沙区“春风行动”系列招聘活动的开展,将有效缓解企业用工难题,促进劳动者高质量充分就业,为实现全年经济社会发展目标开好局、起好步。
链接:

文/广州日报新花城记者:何颖思 通讯员:高志伟
广州日报新花城编辑:张宇