1月8日下午,第六届佛山高新技术进步奖表彰大会在佛山禅城举行。来自佛山市科学技术局、佛山市科学技术协会、佛山市工商业联合会、佛山市知识产权保护中心、工信部电子五所、广东省高新技术企业协会、华为技术有限公司、行业专家等领导嘉宾,各区高新协会秘书长、第六届佛山高新技术进步奖获奖单位代表以及媒体等300余人出席了大会。
佛山高新技术进步奖旨在通过评选、表彰对佛山科技创新作出卓越贡献的领军人物及优秀科技创新项目,激励佛山企业及个人勇攀科学技术高峰,营造自主创新、崇尚创新、保护创新的良好社会氛围。经公示,共有70个项目斩获第六届佛山高新技术进步奖一、二、三等奖。

打造科技表彰品牌,激发科技创新活力
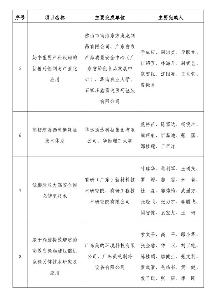
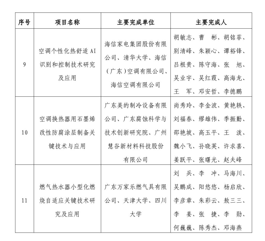
大会现场对第六届佛山高新技术进步奖一、二、三等奖获奖项目进行授奖。其中,科达制造股份有限公司、佛山市海天(高明)调味食品有限公司、广东一方制药有限公司、广东美的制冷设备有限公司等单位的11个项目获得一等奖;佛山东鹏洁具股份有限公司、佛山市康思达液压机械有限公司、佛山市农业科学研究所、广东盛路通信科技股份有限公司等单位的24个项目获得二等奖;南方风机股份有限公司、佛山隆深机器人有限公司、广东省九江酒厂有限公司、佛山市正典生物技术有限公司、佛山电器照明股份有限公司等单位的35个项目获得三等奖。
据统计,第六届佛山高新技术进步奖共收到107家申报单位的152个项目报名,申报单位范围涵盖市内院校、科研院所、医院、企业等各行业企事业单位。其中,节能环保领域参评项目数与上届相比有明显增加,增幅达22%,电子电器领域参评项目数增幅达13%。从获奖项目的领域来看,依旧是以先进制造与自动化、生物与医药为主,占到总获奖项目数的44.29%,获奖项目的领域分布与佛山优势产业布局相契合。
本次获奖的企业和项目,不仅彰显了佛山科创领域的强大活力,也为社会各个领域发展带来了丰硕的研发成果。例如,广东力源液压机械有限公司、华南理工大学、广东斯巴达重工科技有限公司共同研发的“大型海上液压打桩锤核心技术与产业化”项目获得了佛山高新技术进步奖一等奖,该项目为港珠澳大桥、黄茅海大桥等超级工程的建设提供了重要技术支撑;广东科凯达智能机器人有限公司研发的“高压输电线路不停电修补机器人研究及推广应用”项目,为供电应急救援抢修提供了重要保障,获得了佛山高新技术进步奖。
发挥社会力量作用,推动产业高质量发展
科创佛山,智造未来。佛山高新技术进步奖自2018年设立以来,已连续举办六届,受到社会各界的广泛关注,吸引了来自广州、东莞、中山、韶关、清远、江门和湛江等其他地市的政府部门及相关单位前来交流学习,有效推动了社会力量设立科学技术奖的规范健康发展。

据佛山高新技术进步奖奖励工作办公室统计,六届进步奖共收到860家申报单位的1168个项目报名,共授予12人“佛山高新技术成就奖”、377个项目“佛山高新技术进步奖”(含一等奖61项、二等奖128项、三等奖188项),其中有3个项目后续获广东省科技进步奖一等奖、4个项目获广东省科技进步奖二等奖、21个项目入选佛山市省科学技术奖培育库、4个项目入选禅城区省以上科学技术奖培育项目,充分体现出社会力量奖励在激励自主创新中的积极作用,同时起到培育和弘扬社会主义核心价值观和科学家精神的积极作用,有效推动了佛山高新技术产业的高质量发展和科技进步。

佛山高新技术进步奖组委会主任陈伟成表示,佛山高新技术进步奖连续举办了六届,得到了社会各界的支持和关注。通过表彰佛山高新技术进步奖,越来越多企业的社会影响力和品牌认知度都得到了极大提升。这些企业在政府部门和社会各方的激励和推动下,通过积极创新,加大研发投入,获得了更好的发展,也得到了全社会的关注和重视。



文、图/广州日报新花城记者:李传智 通讯员:李宇妮
广州日报新花城编辑:霍泽凯