12月31日,记者从市交通运输部门了解到,根据交通组织变化及道路临时施工等情况,为方便市民出行,决定调整公共汽车广外附设外语学校站等站点及相关线路,调整从2025年1月4日首班车起实施,其中临时调整事项待施工结束后恢复原站点及线路运作。
具体调整情况为:
公共汽车广外附设外语学校站(南行)往北迁移约100米至人行天桥底位置,公共汽车21、522、706、807、834、840、夜80、夜94路等线路停靠此站。
公共汽车地铁马沥站(南行)往北迁移约200米至新建港湾站内,公共汽车650、714、725、738、夜116路等线路停靠此站。
公共汽车石井站更名为石井(广东兵工厂旧址)站,公共汽车126、254、423、426、519、524、556、830、831、841、929、夜22、夜26、夜90、夜107路等线路停靠此站。
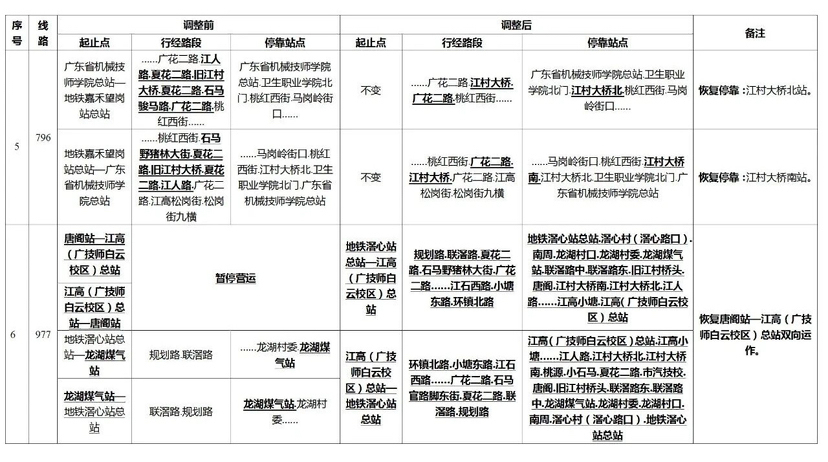
根据江村大桥及联滘路改造施工完成情况,恢复公共汽车58A、509、522、523、523快、703、704、706、756、796、834、837、夜80、夜87、夜129路等线路行经江村大桥或联滘路路段,并恢复停靠途经公交站点。
公共汽车663路(环线)增加停靠公共汽车广从一路(荟贤路口)站(北行)。
公共汽车706路双向增加停靠公共汽车白云大道南(金信路口)站、广外(白云山西门)站①号分站。
公共汽车724路由人和墟总站调整至和瑞路总站运作,并增加停靠部分公交站点。
根据轨道交通十二号线浔峰岗站施工完成情况,恢复公共汽车658、广231、广657、广974、广974班、广夜91路等线路行经浔峰山东路,双向恢复停靠公共汽车浔峰山东路站,双向撤销停靠公共汽车善贤街站。
公共汽车712路往公共汽车人和(恒充充电站)总站方向增加停靠公共汽车双岗村口站(南行)。
为配合越秀区白云路综合改造,合并公共汽车白云路东站(西行)①号分站至②号分站处,公共汽车35、91、101、104、192、223、264、299、541、546、夜4、夜16、夜39路等线路停靠该站;合并公共汽车白云路东站(东行)①号分站至②号分站处,公共汽车35、91、101、104、192、211、223、264、541、542、548、864、夜16、夜39、夜93路等线路停靠该站。
公共汽车44路往公共汽车车陂总站方向,由停靠公共汽车东湖路站(南行)改为停靠公共汽车东湖路站(北行),增加停靠公共汽车东湖新村站(西行)。
为配合轨道交通八号线北延段江村站施工,临时调整公共汽车江高站(东行)往西迁移约160米;临时调整公共汽车江高站(西行)往西迁移约280米。








文、图/广州日报新花城记者:卢梦谦 通讯员:交通宣
广州日报新花城编辑:廖黎明、史勇