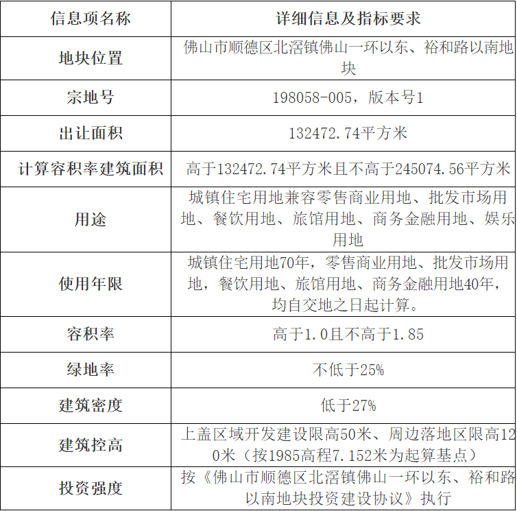
12月30日,记者从佛山市公共资源网获悉,佛山市佛铁投资发展有限公司、佛山市新城开发建设有限公司、广东顺北置业发展有限公司联合以5.2亿元(52000万元)联合摘得顺德区北滘镇佛山一环以东、裕和路以南地块,地块总面积达132472.74平方米,折合楼面价为2121.8元/平方米。


据了解,地块总面积中分为a、b两地块,其中,a地块用地面积为49401.09平方米,b地块用地面积为83071.65平方米,为北滘检修基地盖上用地。土地主导使用性质为二类居住用地,兼容商业用地、商务用地、娱乐康体用地。



记者从该地块规划条件附图三中了解到,地块用地包括会展东站相关规划示意图。
根据该地块建(构)筑物转让合同,佛山市自然资源局顺德分局北滘管理所将向地块竞得方转让建(构)筑物,即出让宗地线范围内已建成的两类建(构)筑物,分别为检修车库盖板范围,面积约51903.03平方米;物资总库,面积约1683.43平方米,转让价款为6亿元(60000万元)。这意味着,加上摘得地块的价格,该用地实际成本为11.2亿元。
记者查询获悉,佛山市佛铁投资发展有限公司的股东为佛山地铁集团有限公司,负责轨道交通沿线房地产开发等相关项目。广东顺铁控股有限公司(佛山市新城开发建设有限公司)是顺德区属一级国有企业,下设建工、建发两个板块,重点打造城市建设、城市管理、城市资源综合开发三大主业。广东顺北置业发展有限公司,位于广东省佛山市,是一家以从事房地产业为主的企业。
文/广州日报新花城记者:王名润
图/佛山市公共资源网
广州日报新花城编辑:何波