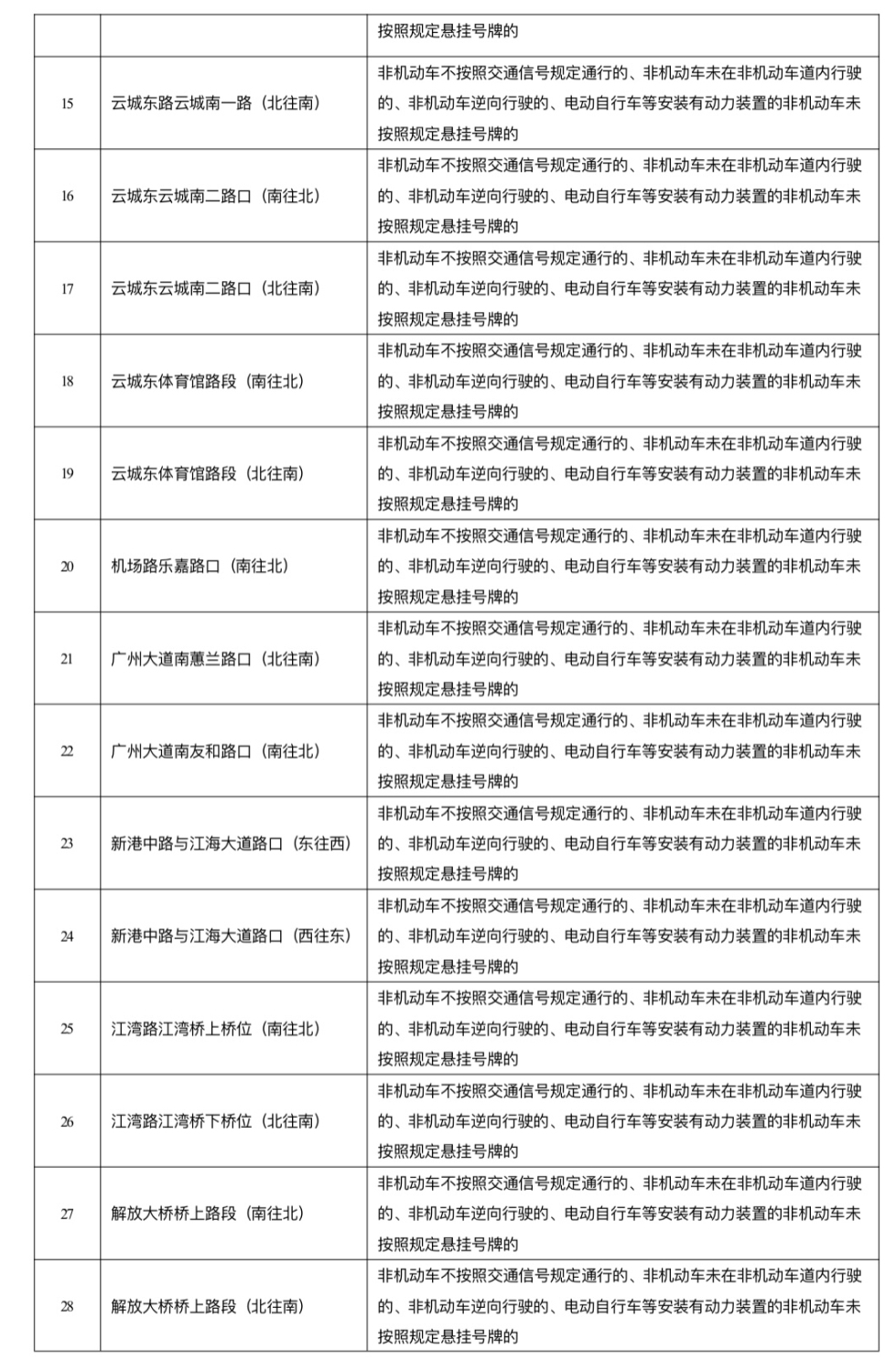
记者12月10日从广州市公安交警部门获悉,广州交警新增电动自行车交通违法行为抓拍取证点位44个,对电动自行车不按照交通信号规定通行、未在非机动车道内行驶、逆向行驶、未按照规定悬挂号牌、没有非机动车道的道路上不靠车行道右侧行驶等交通违法行为进行抓拍取证,并短信告知违法当事人配合调查处理。
广州交警表示,下一步将根据实际情况对点位进行动态调整。请广大交通参与者自觉遵守道路交通法律法规,确保安全出行。


文/广州日报新花城记者:张丹羊 通讯员:交宣
广州日报新花城编辑:张映武
记者12月10日从广州市公安交警部门获悉,广州交警新增电动自行车交通违法行为抓拍取证点位44个,对电动自行车不按照交通信号规定通行、未在非机动车道内行驶、逆向行驶、未按照规定悬挂号牌、没有非机动车道的道路上不靠车行道右侧行驶等交通违法行为进行抓拍取证,并短信告知违法当事人配合调查处理。
广州交警表示,下一步将根据实际情况对点位进行动态调整。请广大交通参与者自觉遵守道路交通法律法规,确保安全出行。


文/广州日报新花城记者:张丹羊 通讯员:交宣
广州日报新花城编辑:张映武