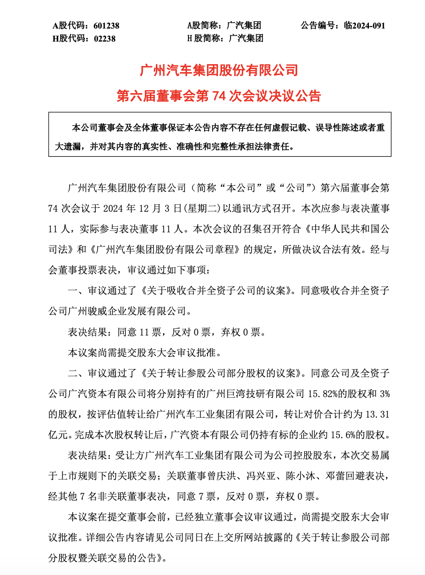
12月3日,广汽集团发布公告,同意公司及全资子公司广汽资本有限公司将分别持有的广州巨湾技研有限公司15.82%的股权和3%的股权,按评估值转让给广州汽车工业集团有限公司,转让对价合计约为13.31亿元。完成此次股权转让后,广汽资本有限公司仍持有标的企业约15.6%的股权。

文、图/广州日报新花城记者:周伟力
广州日报新花城编辑:麦晓颖
12月3日,广汽集团发布公告,同意公司及全资子公司广汽资本有限公司将分别持有的广州巨湾技研有限公司15.82%的股权和3%的股权,按评估值转让给广州汽车工业集团有限公司,转让对价合计约为13.31亿元。完成此次股权转让后,广汽资本有限公司仍持有标的企业约15.6%的股权。

文、图/广州日报新花城记者:周伟力
广州日报新花城编辑:麦晓颖