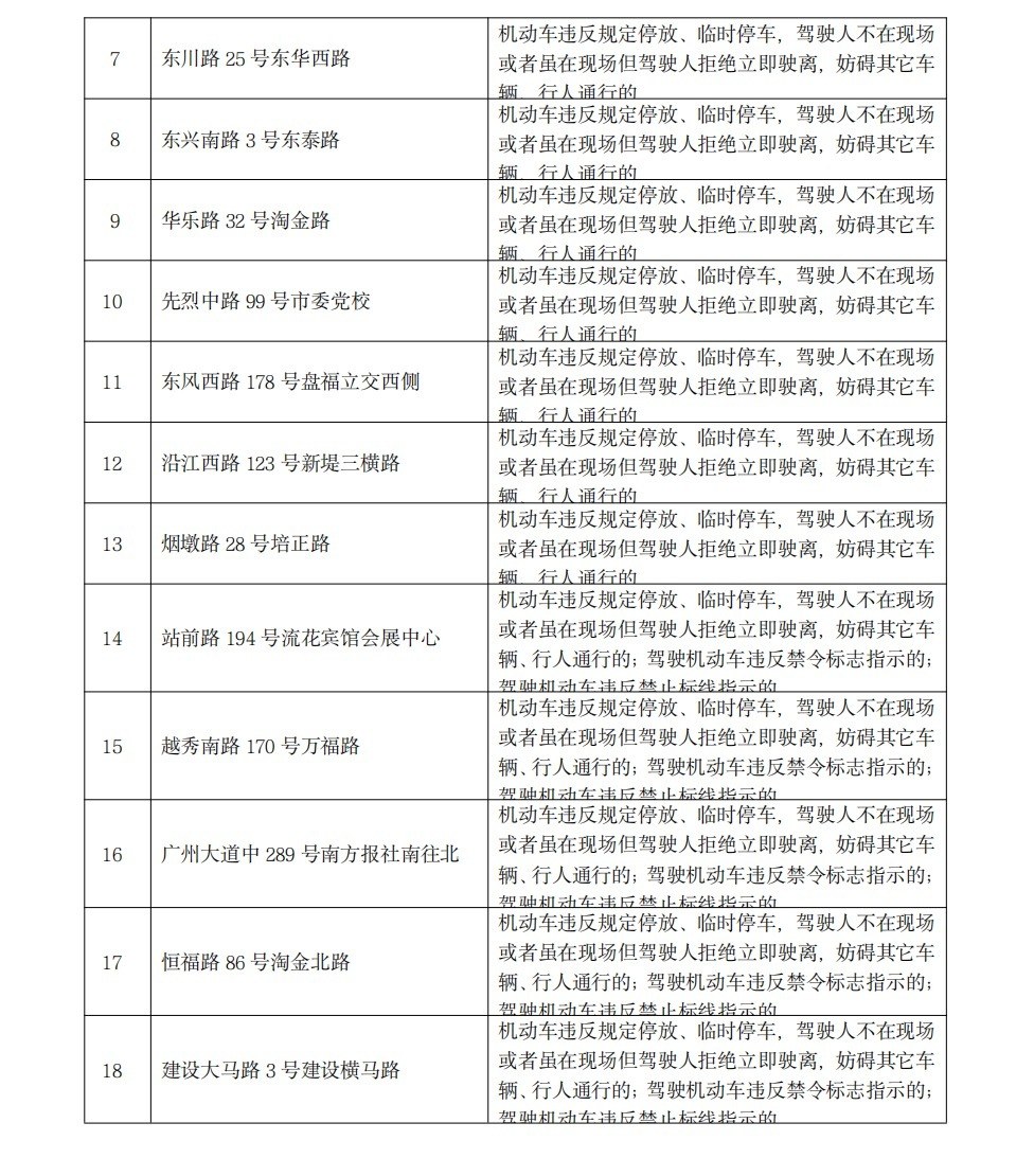
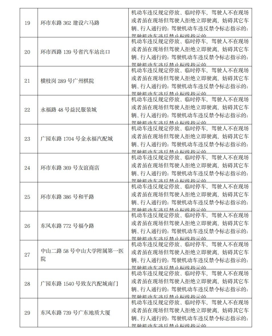
记者12月3日从广州市公安交警部门获悉,12月11日起,交警部门将启用42套交通技术监控设备。执法类别涉及“驾驶机动车超过规定时速的”“机动车违反规定停放、临时停车,驾驶人不在现场或者虽在现场但驾驶人拒绝立即驶离,妨碍其它车辆、行人通行的;驾驶机动车违反禁令标志指示的;驾驶机动车违反禁止标线指示的”等。
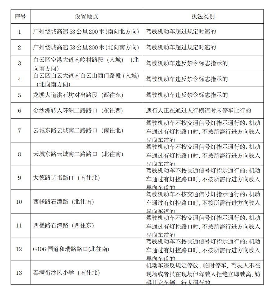
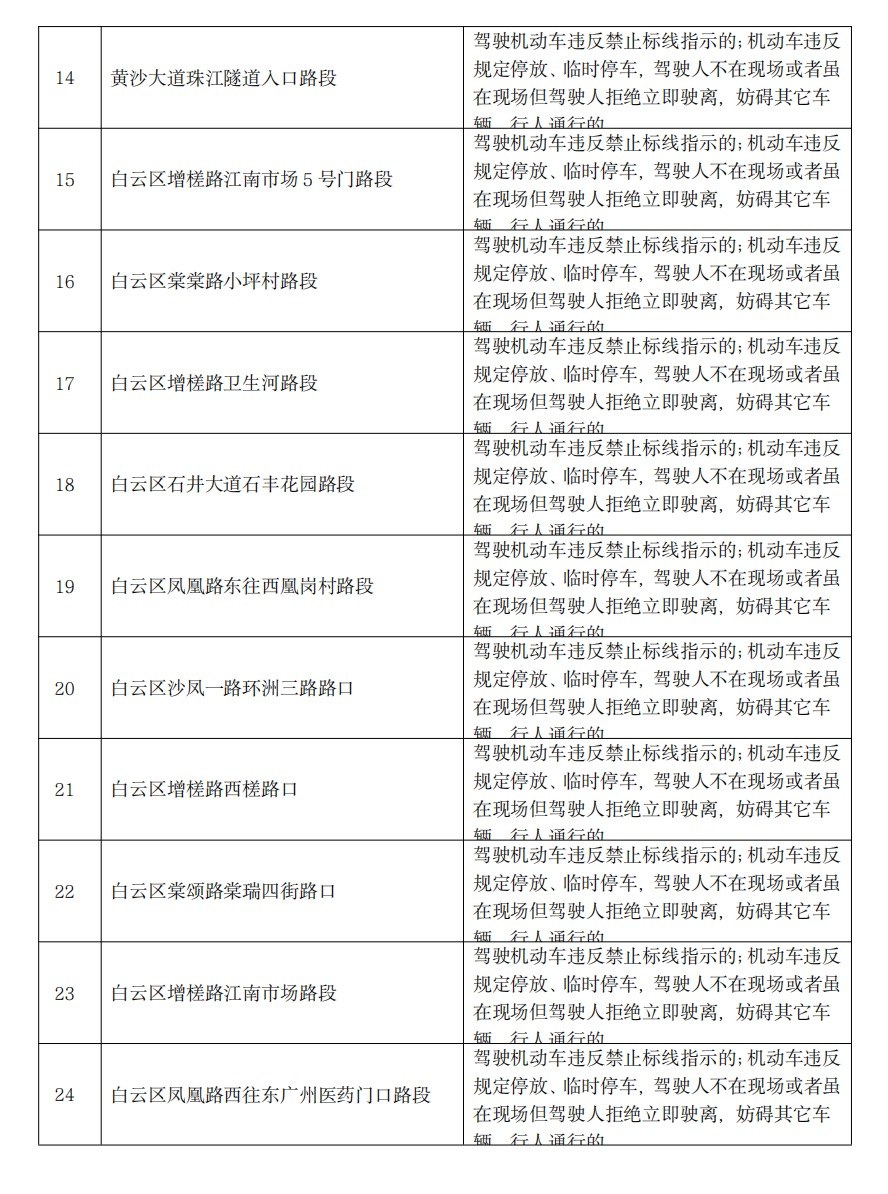
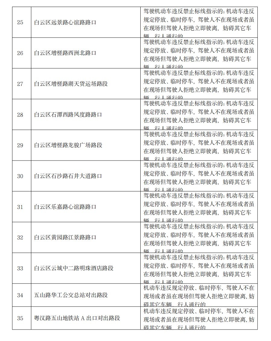
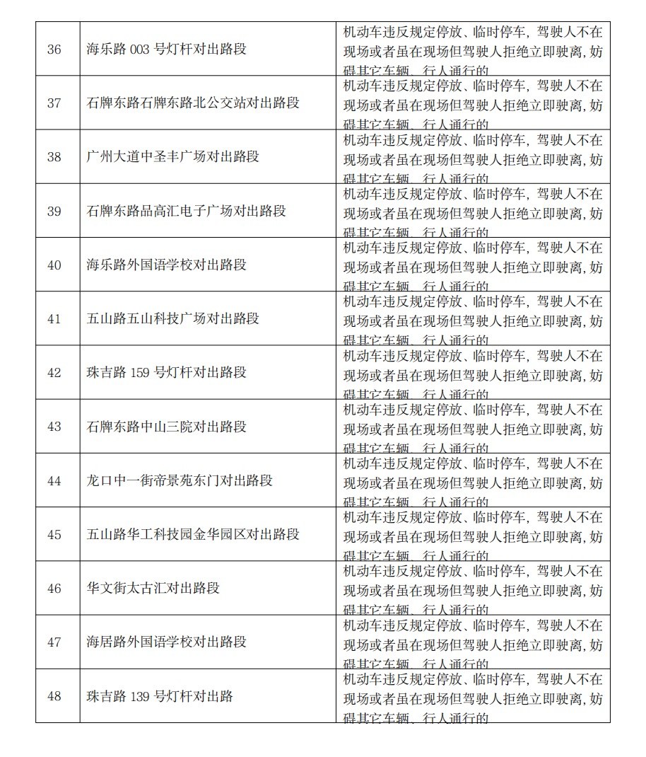
明年1月4日起,广州交警将新增48套交通技术监控设备。具体执法类别涉及“驾驶机动车违反禁令标志指示的”“驾驶机动车超过规定时速的”“驾驶机动车不按交通信号灯指示通行的;机动车通过有灯控路口时,不按所需行进方向驶入导向车道的”等。

以下“电子警察”将于2024年12月11日起上岗
具体点位:




以下“电子警察”将于2025年1月4日起上岗
具体点位:




文/广州日报新花城记者:张丹羊 通讯员:交宣
图/广州日报新花城记者:李波
广州日报新花城编辑:李凤荷