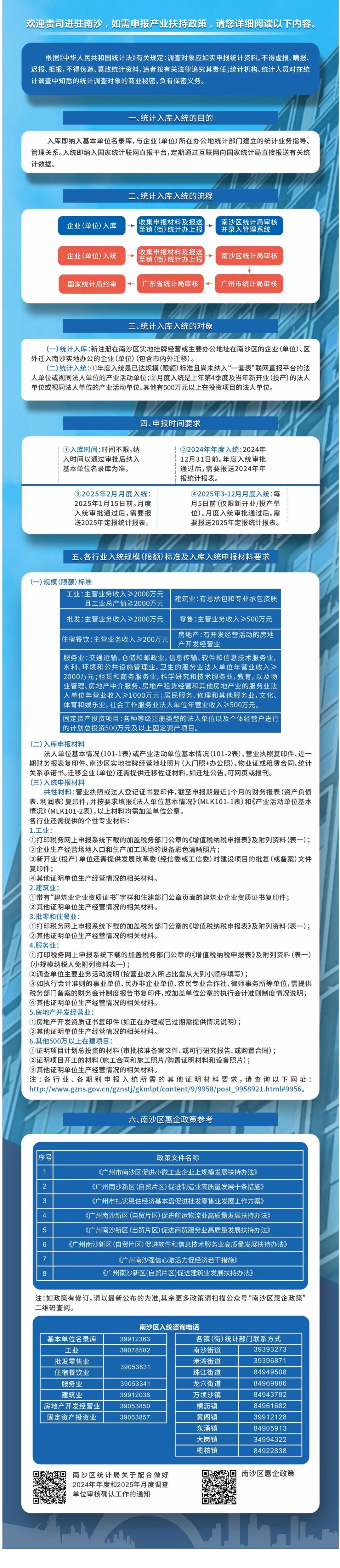
什么是入库入统?
哪些企业(单位)需要统计
怎样统计入库入统?
小南为符合要求的企业(单位)
准备了一份详细指南
手把手帮您完成申报
快来抓紧填报吧!
▽入库入统指南

来源:南沙区统计局
文字:刘冰汧
编辑:张子笛
校对:林春萍
二审:谢依庭
终审:黄增才
签发:齐华伟
出品:南沙区融媒体中心
投稿邮箱:nanshanet@126.com
(本文由“广州南沙发布”原创发布,未经授权,任何媒体、公众号不得转载改编,欢迎分享到朋友圈。)
什么是入库入统?
哪些企业(单位)需要统计
怎样统计入库入统?
小南为符合要求的企业(单位)
准备了一份详细指南
手把手帮您完成申报
快来抓紧填报吧!
▽入库入统指南

来源:南沙区统计局
文字:刘冰汧
编辑:张子笛
校对:林春萍
二审:谢依庭
终审:黄增才
签发:齐华伟
出品:南沙区融媒体中心
投稿邮箱:nanshanet@126.com
(本文由“广州南沙发布”原创发布,未经授权,任何媒体、公众号不得转载改编,欢迎分享到朋友圈。)