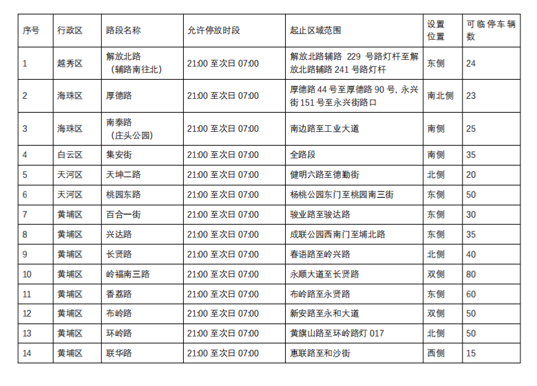
19日,记者了解到,为了优化提升城市道路停车资源利用水平,缓解区域停车难问题,助力夜间经济发展,结合2024年“增泊位优服务”民生实事工作安排,经市公安交警部门和相关区人民政府研究,市交通运输局决定自2024年12月1日起,增设解放北路(辅路南往北)、厚德路等14条夜间准停路段,可临停车辆530余辆。
请广大车主在停放车辆时务必留意现场道路交通标识、泊位标线及准停时段等信息,避免违法停车影响道路交通通行。

文、图/广州日报新花城记者:卢梦谦
广州日报新花城编辑:廖黎明、王菁
19日,记者了解到,为了优化提升城市道路停车资源利用水平,缓解区域停车难问题,助力夜间经济发展,结合2024年“增泊位优服务”民生实事工作安排,经市公安交警部门和相关区人民政府研究,市交通运输局决定自2024年12月1日起,增设解放北路(辅路南往北)、厚德路等14条夜间准停路段,可临停车辆530余辆。
请广大车主在停放车辆时务必留意现场道路交通标识、泊位标线及准停时段等信息,避免违法停车影响道路交通通行。

文、图/广州日报新花城记者:卢梦谦
广州日报新花城编辑:廖黎明、王菁