穗府〔2024〕10号
广州市人民政府关于印发广州市国土空间总体规划(2021—2035年)的通知
各区人民政府,市政府各部门、各直属机构:
《广州市国土空间总体规划(2021—2035年)》已经国务院批复同意,现印发给你们,请认真组织实施。实施过程中遇到问题,请径向市规划和自然资源局反映。
广州市人民政府
2024年10月18日
(此文有删减)
广州市国土空间总体规划(2021—2035年)
目 录
前 言
第一章 总则
第二章 现状特征和风险挑战
第三章 城市性质和目标战略
第四章 美丽国土空间格局
第一节 三条控制线统筹划定和管控
第二节 国土空间开发保护总体格局
第五章 农业空间和耕地保护
第一节 优质优美的农业空间格局
第二节 耕地资源保护利用
第三节 岭南和美乡村繁荣发展
第四节 土地综合整治
第六章 生态空间和自然资源保护利用
第一节 依山达海的生态空间格局
第二节 自然资源保护利用
第三节 山水林田湖海一体化修复治理
第七章 城镇空间和功能优化
第一节 紧凑发展的城镇空间格局
第二节 高标准建设南沙新区
第三节 产业空间
第四节 生活空间
第五节 公共空间和游憩空间
第八章 中心城区规划
第一节 空间布局和用地结构优化
第二节 居住空间和公共服务
第三节 风貌塑造和品质提升
第四节 城市四线划定和管控
第九章 历史文化和风貌特色
第一节 历史文化资源保护
第二节 城市空间形态
第十章 综合交通
第一节 交通发展目标与战略
第二节 提升综合交通枢纽能级
第三节 扩大城市交通网络空间
第四节 空间协同与交通治理
第十一章 城市安全和市政基础设施
第一节 安全韧性城市建设
第二节 市政基础设施保障
第三节 推进碳达峰碳中和
第十二章 土地节约集约高效利用
第一节 节约集约用地
第二节 存量空间盘活和低效用地再开发
第三节 地下空间开发利用
第十三章 海洋空间和陆海统筹
第一节 海洋空间格局和资源保护利用
第二节 建设彰显海洋特色的现代化城市
第十四章 区域协同发展
第一节 服务构建新发展格局
第二节 共建充满活力的世界级城市群
第三节 壮大广州都市圈
第十五章 规划实施保障机制
第一节 规划实施传导
第二节 规划实施监督管理
第三节 法规政策和技术标准体系
第四节 近期实施行动
前 言
广州是一座历史厚重、长盛不衰的城市。习近平总书记对广州高度重视、亲切关怀,每到广州改革发展关键时刻,都及时为广州定向导航。2018年10月,习近平总书记明确要求广州实现老城市新活力,在综合城市功能、城市文化综合实力、现代服务业、现代化国际化营商环境方面出新出彩;2023年4月,习近平总书记指出广州是海上丝绸之路的一个起点、中国民主革命的策源地、中国改革开放的排头兵,寄望广州积极推进粤港澳大湾区建设,继续在高质量发展方面发挥领头羊和火车头作用。习近平总书记对广州的厚望重托,为广州发展指明了前进方向、提供了根本遵循。
本规划坚持以习近平新时代中国特色社会主义思想为指导,全面贯彻落实党的二十大和二十届二中、三中全会精神,深入贯彻落实习近平总书记视察广东、广州系列重要讲话和重要指示精神,锚定“排头兵、领头羊、火车头”的标高追求,完整、准确、全面贯彻新发展理念,坚持以人民为中心,统筹发展和安全,促进人与自然和谐共生,整体谋划面向2035年中长期发展的空间战略蓝图,筑牢安全发展的空间基础,构建支撑新发展格局的国土空间体系,系统优化国土空间开发保护格局,充分发挥国家重要中心城市和综合性门户城市引领作用,不断强化粤港澳大湾区核心引擎作用,建设成为具有中国特色、中国风格、中国气派的全球城市,让积厚流光的老城市底蕴与跃动升腾的国际大都市交相辉映,为扎实推进中国式现代化提供广州实践。
第一章 总则
第1条 规划目的
为全面贯彻落实《中共中央 国务院关于建立国土空间规划体系并监督实施的若干意见》和《全国国土空间规划纲要(2021—2035年)》《广东省国土空间规划(2021—2035年)》,做好《粤港澳大湾区发展规划纲要》和《广州南沙深化面向世界的粤港澳全面合作总体方案》实施的空间保障,加快转变超大城市发展方式,统筹全域全要素配置,构建美丽国土空间格局,推动高质量发展、创造高品质生活、实现高水平治理,根据相关法律法规和技术规范等,制定本规划。
第2条 总体要求
以习近平新时代中国特色社会主义思想为指导,全面贯彻党的二十大和二十届二中、三中全会精神,深入学习贯彻习近平总书记对广东、广州系列重要讲话和重要指示精神,坚持生态优先、绿色发展,坚持以人民为中心,激活改革、开放、创新三大动力,强化国土空间规划基础作用,统筹发展和安全,统筹效率和品质,统筹长远和近期,合理配置各类资源与要素,整体谋划全域国土空间开发保护格局,提升国土空间开发保护水平,着力实现老城市新活力,在综合城市功能、城市文化综合实力、现代服务业、现代化国际化营商环境方面出新出彩(以下称“四个出新出彩”),在高质量发展方面发挥领头羊和火车头作用,在中国式现代化建设中走在前列,积极推进粤港澳大湾区建设成为新发展格局的战略支点、高质量发展的示范地、中国式现代化的引领地。
第3条 规划依据
1.《中华人民共和国土地管理法》
2.《中华人民共和国城乡规划法》
3.《中共中央 国务院关于建立国土空间规划体系并监督实施的若干意见》
4.《中共中央办公厅 国务院办公厅印发〈关于在国土空间规划中统筹划定落实三条控制线的指导意见〉》
5.《中华人民共和国国民经济和社会发展第十四个五年规划和2035年远景目标纲要》
6.《全国国土空间规划纲要(2021—2035年)》
7.《粤港澳大湾区发展规划纲要》
8.《广东省国土空间规划(2021—2035年)》
9.《广州南沙深化面向世界的粤港澳全面合作总体方案》
10.国家、广东省、广州市其他相关法律法规和技术规范
第4条 规划范围
本规划包括市域和中心城区两个层次。市域规划范围为广州市行政辖区内的陆域和海域空间。中心城区规划范围包括越秀、海珠、荔湾、天河四区全域,白云区北二环高速公路以南地区,黄埔区除九佛街道、龙湖街道、新龙镇以外地区,面积约933平方千米。
第5条 规划期限
规划基期为2020年,规划期限为2021—2035年,近期到2025年,远景展望到2050年。
第6条 规划效力
本规划是广州面向2035年可持续发展的空间蓝图,是各类开发保护建设活动的政策和总纲,是编制下层次国土空间规划的法定依据和基础。国土空间相关专项规划要在总体规划的约束下编制,详细规划要遵循总体规划,不得违背总体规划强制性内容。本规划纳入国土空间规划“一张图”实施监督信息系统,以加强规划实施监督。
文本中下划线的部分为规划的强制性内容,其中耕地和永久基本农田、生态保护红线、城镇开发边界三条控制线,历史文化保护线等,还应符合对应图件,保持图、数、线一致。
本规划自国务院批复之日起生效,由广州市人民政府组织实施,任何单位和个人不得违反和擅自改变。因国家重大战略和重大政策调整、国家重大项目建设或行政区划调整等,确需修改本规划的,须按法定程序进行修改。
第二章 现状特征和风险挑战
第7条 现状特征
广州位于珠江三角洲中部,东江、西江、北江三大珠江支流在此交汇,流入南海。2020年全市常住人口1874万人,城镇化率约为86.2%,地区生产总值2.5万亿元,占全国的2.5%。国土空间开发保护取得显著成效,但与高质量发展的要求相比仍存在一定差距。
国土空间开发利用水平位居前列,但仍需进一步提升资源利用效率。2020年全市单位建设用地产出达13亿元/平方千米,位居全国前列。随着资源约束日益趋紧,广州需探索存量用地盘活新路径,促进创新资源和产业空间集聚,促进城市由高速增长向高质量发展转变。
生态空间质量持续改善,但仍然存在生态环境和耕地保护压力。市域总体呈现北部依山、中部沿江、南部滨海的风貌格局,拥有山水林田湖海等丰富的自然资源和超过全省50%的野生动植物种类。但现状城镇建设空间密集,开发和保护之间的矛盾仍然存在,耕地分布零散,生物多样性保护力度及生态空间的系统性和连通性仍待增强。
城市空间结构不断优化,但仍需强化区域协同发展。多中心、组团式、网络化空间结构基本形成。南沙新区、中新广州知识城、空港经济区等重点地区建设稳步推进,广州都市圈初步构建,广佛同城化成效明显,但穗港澳协同发展仍不够深入,广深双城联动、广清一体化、穗莞合作等区域协作机制仍待完善,与国内重要城市群的战略链接通道仍有待加强。
人居环境持续改善,但仍需提升城市品质和宜居度。2020年市域和中心城区人均公园绿地面积分别达17.3平方米和12.9平方米,人居环境得到显著改善。但仍需解决人口过于集中、交通拥堵、公共服务设施供给不平衡不充分以及城乡发展不均衡等问题。
国土空间支撑体系逐渐完善,但仍需提升智慧治理和综合承载力水平。综合交通枢纽能级不断提升,广州白云国际机场年客运量近三年连续位居全国前列,轨道交通线网不断完善,线网日均客流强度位居全国前列。面对服务构建新发展格局要求,仍需加强重大交通枢纽的全球连通能力,加快推进新型基础设施建设,持续加强基础设施智慧化治理和提升综合承载能力。
第8条 风险挑战
需重视发展不确定性带来的新挑战。当前世界正经历百年未有之大变局,国际贸易保护主义、单边主义加剧,产业链供应链安全要求不断提升。科技变革以及人口少子化、老龄化等将带来城市生产生活方式的深刻变革。在城市由高速增长转向高质量发展的新阶段,广州必须主动担当、积极作为,适应新形势、新变化、新要求。
需加强城市供应系统风险的应对。粮食供给风险方面,广州属于农产品消费主导区,人口总量大、耕地面积小,除蔬菜、水产、水果自给程度较高外,粮食、肉类、禽蛋自产能力较弱,对外依存度高。水资源供给风险方面,本地水资源不足而过多依赖客水补给,并存在水源污染、咸潮上溯等威胁供水安全问题,需进一步加强应急备用水源建设,提升不同供水片区管网调度能力,提高水资源利用效率。能源安全风险方面,能源资源总体匮乏,煤炭、石油、天然气等化石能源主要依靠外地调入和海外进口;电力自给率不高,存量电源分布与负荷分布不协调,存在极端故障时快速复电难的风险;天然气应急储备和油气输送管道保护能力有待提升。
需提升城市防灾系统风险应对能力。全球气候变化影响加深,暴雨、高温等极端灾害性天气更加频发,海平面上升会加剧台风、风暴潮、咸潮入侵等海洋灾害风险,城市防洪防涝等基础设施的风险应对能力受到挑战。地质环境复杂,存在崩塌、滑坡、地面沉降、地面塌陷和泥石流等地质灾害风险。城市综合体、高层建筑、地下空间等人员密集场所存在火灾、拥挤踩踏等安全风险隐患。
第三章 城市性质和目标战略
第9条 城市性质和核心功能定位
广州市是广东省省会,我国重要的中心城市,国家历史文化名城,彰显海洋特色的现代化城市,国际性综合交通枢纽城市,科技教育文化中心。核心功能定位是国际商贸中心,全国先进制造业基地、综合性门户,国际科技创新中心重要承载地。
国际商贸中心:对接国际高标准经贸规则,强化国际贸易功能,建设开放引领、制度创新的自贸试验区,全面融入以国内大循环为主体、国内国际双循环相互促进的新发展格局。培育产业型、流量型、服务型消费体系,集聚辐射全球的高端消费资源。推动现代服务业向价值链高端延伸,完善现代金融服务体系,增强金融服务和总部经济集聚能级。
全国先进制造业基地:完善现代化产业体系,改造提升传统产业,培育壮大新兴产业,布局建设未来产业,建设若干产业链条完善、辐射带动力强、具有国际竞争力的先进制造业集群。完善国际货物流通和供应链管理等综合服务,积极建设产业链供应链组织中心,提升产业链供应链韧性,增强全球资源要素配置能力。
全国综合性门户:畅通对外综合运输通道,全面提高广州的全球通达能力,强化国际交通枢纽和贸易服务功能。增强国家主场外交服务保障能力,建设岭南文化中心和对外文化交流门户,发挥向世界展示岭南文化魅力、改革开放成果和中国式现代化建设重要成就的窗口作用,提升粤港澳大湾区在国家经济发展、对外开放和国际合作中的支撑引领作用。
国际科技创新中心重要承载地:强化科技创新策源功能,面向世界科学前沿、面向经济主战场、面向国家重大需求、面向人民生命健康,产出一批战略性、基础性、前瞻性原创成果,支撑粤港澳大湾区建设成为具有国际竞争力的科技成果转化基地,培育一批世界一流科技企业。集聚国家海洋战略科技力量,深度参与全球海洋治理。推进“广州—深圳—香港—澳门”科技创新走廊(以下简称广深港澳科技创新走廊)建设,共建粤港澳大湾区大数据中心和国际化创新平台,推进粤港澳大湾区高水平人才高地建设,支撑构建粤港澳大湾区多元化、国际化、跨区域的科技创新投融资体系,形成具有全球竞争力的开放创新生态。
第10条 目标愿景
以“美丽宜居花城、活力全球城市”为目标愿景,围绕实现老城市新活力、“四个出新出彩”,继续在高质量发展方面发挥领头羊和火车头作用,打造老城市新活力示范区,建设具有经典魅力和时代活力的中心型世界城市。
2025年,建设成为具有全球影响力的国家中心城市、综合性门户城市,推动实现老城市新活力、“四个出新出彩”取得重大成就。国际商贸中心、综合交通枢纽、科技教育文化中心、省会城市功能大幅增强,宜居水平全面提升,粤港澳大湾区区域发展核心引擎作用充分彰显。
2035年,建设成为具有国际竞争力的世界城市,率先实现中国式现代化。创新引领力、枢纽辐射力、文化感召力、贸易影响力、生产服务力、全球资源要素配置能力、现代化治理能力全面增强,城市与自然生态和谐相融,海洋特色全面彰显,引领全面建成宜居宜业宜游的国际一流湾区。
2050年,全面建成具有经典魅力和时代活力的中心型世界城市,在全球城市网络中发挥更广泛、更全面的引领作用。
第11条 国土空间开发保护目标和策略
全面提升国土空间治理体系和治理能力现代化水平,构建包含空间底线、空间结构与效率、空间品质三方面的规划指标体系,塑造安全韧性、绿色宜居、集约高效、开放繁荣、活力包容、特色魅力的国土空间。
底线思维,绿色发展。落实最严格的耕地保护制度和生态环境保护制度,守住粮食安全、生态安全、资源安全、能源安全等发展底线。着力提升生态系统多样性、稳定性、持续性。以推动实现碳达峰碳中和目标为引领,加快推进发展方式绿色低碳转型,实现城市经济效益、生态效益、社会效益同步提升。
集约利用,高质发展。实施全面节约战略,强化土地使用标准控制和节约集约用地评价。加快盘活低效存量用地资源,积极推进土地利用方式向存量发展转变。引导战略性新兴产业、先进制造业集群式分布,实现国土空间高效高质利用。
开放协同,融湾发展。加快完善联系国内、辐射东盟、面向亚太、链接全球的通道网络。坚持多中心、组团式、网络化空间发展思路,加快培育外围综合新城,结合珠江口东西两岸跨江通道建设,积极培育环珠江口战略节点,引领广州面海融湾发展。
民生优先,均衡发展。坚持以人民为中心,把满足人民日益增长的美好生活需要作为城市发展的出发点和落脚点,保障可负担住房空间供给,强化文化、教育、体育、医疗、养老等公共服务设施空间保障,增强基本公共服务均衡性和可及性,促进城乡要素平等交换、双向流动,促进城乡共同繁荣发展。
文化自信,魅力发展。守住文化根脉,挖掘文化价值,推动文化交流,繁荣文化产业,营造中西合璧、古今交融的岭南城市风貌特色,彰显城市精神,提升城市魅力。
科技赋能,韧性发展。前瞻性预判科技创新对城市形态和生产生活方式的影响,超前谋划未来城市场景建设。统筹传统和新型基础设施空间布局,构建现代化基础设施网络,完善综合防灾减灾救灾体系,提高国土空间安全韧性,推动形成超大城市智慧高效治理新体系。
第四章 美丽国土空间格局
第一节 三条控制线统筹划定和管控
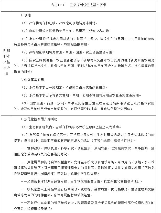
第12条 优先划定耕地和永久基本农田保护红线
优先确定耕地保护目标,将可以长期稳定利用的耕地优先划入永久基本农田实行特殊保护。到2035年,全市耕地保有量不低于453.55平方千米(68.03万亩),永久基本农田保护任务不低于398.72平方千米(59.81万亩),其中市域范围内划定永久基本农田397.39平方千米(59.61万亩),通过易地代保方式落实保护任务1.33平方千米(0.20万亩)。耕地和永久基本农田主要分布在增城南部、从化中西部、白云北部和南沙北部等地区。
第13条 严格划定生态保护红线
将整合优化后的自然保护地,生态功能极重要、生态极脆弱区域,以及具有潜在重要生态价值的区域划入生态保护红线。到2035年,全市划定生态保护红线面积1429.15平方千米,其中陆域生态保护红线面积1289.37平方千米,主要包括从化北部、增城北部和西部、花都北部以及帽峰山地区等生态区域;海洋生态保护红线面积139.78平方千米,主要包括重要渔业资源产卵场、重要河口、重要滩涂及浅海水域、红树林及典型无居民海岛等。严格生态保护红线管控,保障生态系统安全。以生态保护红线为核心,整体保护与合理利用自然生态空间,提升生态系统功能与质量,增加生态产品供给。
第14条 合理划定城镇开发边界
在优先划定耕地和永久基本农田保护红线、生态保护红线的基础上,避让自然灾害高风险区域,适应人口变化趋势,结合存量建设用地分布以及城市空间结构优化战略,划定城镇开发边界2135.00平方千米。优化城镇开发边界内空间资源配置,防止城镇无序蔓延,构建组团布局、紧凑集约的空间结构。


第二节 国土空间开发保护总体格局
第15条 构建国土空间开发保护总体格局
以“三区三线”和主体功能区战略格局为基础,构建“一脉三区、依山达海、多中心组团式网络化”的国土空间开发保护总体格局。重点以珠江水系为脉络,形成北部山林生态区、中部沿江都市区、南部滨海新城区三片区域,依托重要水系和生态廊道,整合生态和农业资源,保护传承历史文化遗产,构建功能互补的城市组团,推动国土空间山水连城、融湾入海、紧凑集约。
第16条 划定国土空间规划分区
广州全域主体功能分区均属于国家级城市化地区。为深化细化国家主体功能区战略,结合广州市自然地理、经济社会条件与城市发展需求和“三区三线”划定成果,优化完善主体功能分区体系。在市域层面划分并传导至6类一级规划分区,完善从规划一级分区、规划二级分区到用地用海分类的分级传导,逐步细化明确全域国土空间开发方向和主导功能,实现国土空间综合效益最优化。
第五章 农业空间和耕地保护
第一节 优质优美的农业空间格局
第17条 优化农业生产空间结构
强化重要农产品生产保障能力,优化农、林、牧、副、渔农业产业区域布局,全市划分四类农业综合生产区。
北部生态农业生产区:主要分布于从化中西部、增城北部等地区。重点发展绿色生态农业、观光休闲农业,适度发展畜牧业。
中部高效农业生产区:主要分布于花都中西部、白云北部、增城中南部等地区。重点发展家禽养殖、设施农业、农产品流通和深加工、农业电商等农业产业。
南部特色农业生产区:主要分布于番禺南部、南沙北部和西部等地区。重点发展花卉产业、亚热带特色水果种植业、优质水产养殖业、智慧渔业和岭南水乡观光休闲农业。
城郊创新农业生产区:主要分布于黄埔南部、番禺中南部等地区。重点发展农业高新技术研发、现代种业、会展农业、农产品流通业、休闲观光农业和现代农业服务业。
第二节 耕地资源保护利用
第18条 落实耕地保护和粮食安全责任制
严格落实耕地保护和粮食安全责任考核机制,地方各级党委和政府逐级签订耕地保护和粮食安全责任书,压实耕地保护主体责任,实行党政同责、终身追责。充分调动农民保护耕地的积极性,形成保护耕地合力,确保将耕地保护责任延伸到基层。坚持防治结合,加强对耕地和永久基本农田动态监测,完善耕地保护考核评价和奖罚机制。
第19条 保障特色农业空间
加强粤港澳大湾区绿色优质“米袋子”“菜篮子”“果盘子”生产体系建设用地保障,合理布局蔬菜基地、畜禽养殖场、水产养殖场等,积极发展设施农业,促进形成“穗”字种业、绿色蔬菜、优新水果、精品花卉、生态畜禽、现代渔业、休闲农业等都市现代农业产业集群。高水平打造一批在现代农业发展中起示范引领作用的园区、农业公园、现代化种养基地、农旅特色镇等。保障农产品物流配送中心、冷链仓储物流、农产品批发市场等设施用地需求,全面提升镇村物流节点覆盖水平。
第20条 严格保护粮食生产空间
落实国家农产品主产区、国家粮食安全产业带布局要求,重点保护从化中西部—增城北部农业耕作带、花都中西部—白云北部—增城中南部农业耕作带、番禺南部—南沙北部农业耕作区等“两带一区”的粮食生产优势区域,夯实粮食供给保障能力。严格落实耕地利用优先序,耕地主要用于粮食和棉、油、糖、蔬菜等农产品及饲草饲料生产,永久基本农田重点用于粮食生产。
第21条 严格落实耕地占补平衡制度
坚持“以补定占”,切实做到数量平衡、质量平衡、产能平衡,坚决防止占多补少、占优补劣、占整补散。将非农业建设、造林种树、种果种茶等各类占用耕地行为统一纳入耕地占补平衡管理,优先将未利用地、低效闲置建设用地以及适宜恢复为优质耕地的园地、林地、草地等其他农用地统筹作为补充耕地来源。改进占补平衡落实方式,通过实施耕地恢复“以奖代补”、提高农业种植奖补等措施,引导各类实施主体将非耕地垦造、恢复为耕地,根据耕地保护责任缺口,结合自然地理条件、群众意愿等因素,稳妥有序推进耕地整治恢复。
第22条 推进永久基本农田集中连片和质量提升
促进永久基本农田集中布局。推动建设14个永久基本农田集中区,作为耕地整治项目布局、永久基本农田储备区划定和永久基本农田补划的重点区域。持续推进高标准农田建设,优先将高标准农田划为永久基本农田,逐步把永久基本农田全部建成高标准农田,提高耕地农业综合生产能力。

在永久基本农田集中区内,引导耕地整合治理,优化耕地布局,推动耕地集中连片保护和耕地质量提升,整治形成的优质耕地划入永久基本农田储备区,按照耕地管理,并实行动态更新。因重大项目确需占用的永久基本农田优先在永久基本农田储备区内补划。永久基本农田储备区主要分布在从化区鳌头镇、增城区派潭镇、花都区赤坭镇、白云区江高镇等区域,具体边界在专项规划中划定。
第23条 发挥耕地景观生态等综合功能
推进都市农业发展,探索农业生产与科技创新、生态观光、文化创意、旅游康养等功能业态融合发展方式,将被城镇用地包围的部分零星破碎永久基本农田和耕地纳入城市生态用地和开敞空间统一保护,营造山水交融、田园共生、岭南农耕文化凸显的乡村大地景观。
第三节 岭南和美乡村繁荣发展
第24条 分类引导乡村有序发展
维育广州乡村地区山地、平原、水系等自然生态基底,延续传统村落肌理和文脉,打造“山清水秀、田沃林葱、业兴人旺、村美民富”的岭南新田园。按照集聚提升类、城郊融合类、特色保护类、搬迁撤并类和一般发展类五种类型,引导村庄差异化发展,做好空间保障。
第25条 构建岭南特色乡村群
鼓励采取组团式发展模式,将相近的村庄成片打造为山林生态型、农业生产型、历史文化型、岭南水乡型、特色产业型等五类岭南特色乡村群,挖掘乡村资源禀赋和特色亮点,促进乡村集群化、差异化错位发展。
第26条 规范农村住宅建设
通过整体改造、宅基地置换、村集体回购等多途径,积极稳妥盘活利用闲置宅基地和闲置住宅,鼓励发展民宿、创意办公、乡村旅游等功能。
第27条 完善乡村公共设施布局
加快实现城乡基础设施一体化和城乡基本公共服务均等化,鼓励邻近村庄共建共享公共设施。完善农村文化、教育、体育、医疗等设施布局,加快新型特色产业配套设施建设。保障农村生活污水处理设施建设的空间需求。完善农村地区高压电网布局,加强中低压配电网保供能力建设。对具备条件的地区,推广农村燃气供应管网,推进农村光伏、生物质能等清洁能源建设。到2035年,基本实现行政村公建规范化,公共广播系统、乡村图书室、综合性文化服务场所、体育服务场所、卫生站建设全覆盖,全部行政村通公交车。
第28条 打造绿美岭南乡村
深入推进乡村绿化美化行动,打造一批森林乡村、绿美古树乡村等。结合市桥水道、四七沙涌、化龙运河、淋沙涌、石榴岗河、九沙涌、黄埔涌、仙村水道及增江等发展旅游特色航道。以山水林田湖海要素为基底,结合美丽乡村、生态廊道、华南国家植物园体系等,统筹市域农村公路网和市政道路、碧道、绿道、乡村风貌带等,构建农村公路、骑行道等乡村风景道系统,多维度展现“千里乡韵”漫步场景,带动乡村振兴及“百县千镇万村高质量发展工程”。
第四节 土地综合整治
第29条 差异化实施土地综合整治
按照国家统一部署,有序推进从化全域土地综合整治试点工作,划分土地综合整治分区,谋划实施“1+4”整治模式,即流域治理的国土空间规划实施模式、源头修复与生态价值实现模式、城乡融合发展模式、老城市新活力模式、区域协同与产城融合模式,分类施策提出筑牢生态安全与粮食安全根基、发展特色农业产业、推动生态价值转化、提升存量建设用地使用效能等实施路径,统筹开展农用地整理、建设用地整理、乡村生态保护修复和历史文化保护,优化生产、生活、生态空间格局,激发区、镇、村发展活力。系统总结形成可复制可推广的试点整治经验,并按照国家、省部署,适时在市域内接续推进整治工作。
第30条 统筹推进各类土地整治任务
精细化推进农用地整理。优先在永久基本农田集中区内实施耕地集中连片整治工程,统筹安排高标准农田建设、耕地整治恢复、宜耕后备资源开发等项目,结合水系连通、水土流失防治等生态修复项目一体化推进,实现耕地集中连片、布局优化、增量增效。加强沟渠、林网农田基础设施建设,推动农业生产规模化、机械化、智慧化。
节约高效推进建设用地整理。规范开展建设用地增减挂钩,稳妥推进闲置农村宅基地、工矿废弃地及其他低效建设用地的拆旧复垦和盘活利用。农村土地综合整治节余的建设用地指标优先保障项目区范围农民安置、乡村产业发展、乡村公共服务和基础设施建设,节余部分可按规定用于开展城镇建设或公开交易流转,所得净收益用于乡村发展建设。有序推动村镇低效建设用地整治,优化乡村产业用地布局,保障一二三产业融合发展用地,支持农村新产业新业态融合发展用地需求,带动村民增收致富。
协同推进乡村生态保护修复。优化乡村水系、林网、绿道等生态空间安排,实施农田生态系统保护修复、生态网络建设、河湖整治和水系修复、绿色基础设施和生态廊道建设等工程,探索建立“生态保护修复—生态产品开发—生态价值转化”的完整链条。
加强乡村文化遗产保护。整体保护和系统活化利用乡村地区文化资源、景观资源,保护和展现高畦深沟、基塘农业、沙田水乡等岭南农耕文化特色,在土地综合整治中注重保护广东岭南荔枝种植系统和广东高畦深沟传统农业系统两项国家重要农业文化遗产。
第六章 生态空间和自然资源保护利用
第一节 依山达海的生态空间格局
第31条 构建“九片六核多廊”的生态空间结构
保育市域生态资源集中分布的九大生态片区。包括从化北部、花都北部、增城北部、增城西部、帽峰山5片山林生态片区,维育山地丘陵森林生态系统,重点保护提升生物多样性及水源涵养、碳汇能力;花都西部、增城南部、南沙北部3片农林生态片区,优化构建农林复合生态系统,重点加强水土保持与面源污染防治;南沙滨海生态片区,保护河口生态系统,加强滨海湿地、红树林等典型水鸟生境的保护修复。依托九大生态片区的保护建设,维护自然生态系统的完整性和稳定性,增强生态系统综合服务功能,促进人与自然和谐共生。
保护建设城区六大生态绿核。包括白云山、海珠湿地、白云湖、大夫山—滴水岩、黄山鲁和南沙湿地,是城市内的重要生态源地和市域生态空间网络的关键节点。加强自然生境保护和近自然生境营造,提升生物多样性,适度建设休闲游憩功能设施,打造自然与城市融合共生的生态空间。
构建三级生态廊道网络。形成连通山水、贯穿城区、功能复合的“区域—组团—社区”三级生态廊道网络,筑牢南方丘陵山地带、海岸带等国家生态屏障。
区域生态廊道是廊道网络的主骨架和片区生态隔离带,为“三纵五横”结构。“三纵”包括流溪河—珠江西航道—洪奇沥水道生态廊道、帽峰山—火龙凤—南沙港快速—蕉门水道生态廊道、增江河—东江—狮子洋生态廊道。“五横”包括北二环生态廊道、珠江前后航道生态廊道、金山大道—莲花山生态廊道、沙湾水道生态廊道、横沥—凫洲水道生态廊道。区域生态廊道与广东省绿道、碧道及珠三角地区水鸟生态廊道建设相衔接,加强水鸟栖息生境与迁移廊道的修复与建设。结合珠江西航道、北二环、莲花山水道、沙湾水道等生态廊道的保护与建设,串联沿线生态公园与城市公园,打造160千米的城市“翠环”。
组团生态廊道结合河涌水系、道路绿化带与城市公园优化建设,贯穿城市各片区内部,发挥生态隔离、景观美化、卫生防护、休闲游憩等综合功能。
社区生态廊道结合城市与社区绿道、道路绿化带、街头绿地等设置建设,服务社区环境绿化、景观美化和居民日常休闲游憩需求。
推进生态廊道内土地整治、生态修复和绿化建设项目。生态廊道具体管控边界和管控要求在专项规划和详细规划中确定及落实。
第32条 建立自然保护地体系
按照自然生态系统完整、物种栖息地连通、保护管理统一的原则,加强市域统筹、区域共建,建立具有岭南特色的自然保护地体系,确保重要自然生态系统、自然遗迹、自然景观和生物多样性得到系统性保护。全市自然保护地75个,包含自然保护区5个、风景名胜区4个、森林公园54个、湿地公园(自然保护地内)11个和地质公园1个。
第二节 自然资源保护利用
第33条 以流域统筹生态资源保护利用
北部重点加强流溪河、东江、增江、白坭河等流域的生态资源保护,加强生态公益林、水源涵养林等保育修复;中部重点加强珠江西航道、前后航道、石井河、大石水道、三枝香水道、沥滘水道等流域的河道整治修复,协调优化水城关系;南部重点做好屏山河、沙湾水道流域以及入海口的河网湿地、海岛等特色资源的保护利用,深化陆海统筹。
第34条 水系和湿地保护
重点保护1718条河流(涌)和300宗水库。加强“北树南网”的水系结构保护与空间管控。北部山水涵养区加强河流、水库和坑塘等湿地资源保护,构建自然滞蓄系统,重点实施水源涵养、水土流失治理及山洪地质灾害防治;中部水廊修复区因地制宜开展河涌恢复和河湖连通工程,保护、建设和恢复城市湿地,进一步改善提升河涌水系水质;南部河网保育区开展河口水域湿地生态恢复,保护入海口水网以及南沙湿地等自然生态空间。严格保护流域湿地资源,结合河涌整治促进河湖自然生态系统和水陆交错带生态系统恢复。到2035年,全市河湖水面面积占市域面积比例不小于10.2%,湿地公园数量增加至25个。
第35条 森林资源保护
按照“北部优化、中部提升和南部增量”的原则实施森林资源差异化保护。北部精准提升生态涵养林质量,以流溪河、增江等主要江河流域及大中型水库水源保护区、集雨区为重点,积极开展水源林造林工程;中部通过高快速路绿带、林荫路以及各类公园建设等方式,营建多类型、多层次、生物多样性高和景观生态效益显著的城市森林;南部重点在海鸥岛南部、莲花山水道下游、大刀沙岛北部等沿海宜林地段,加强湿地红树林和沿海防护林建设,提高沿海地区生态韧性。落实国土绿化行动要求,重点在从化西部和北部、花都东部和北部、增城西部和北部、黄埔西北部、白云东部等地区划定造林绿化空间。合理适度发展林下经济、生态旅游、森林康养、自然教育等绿色富民产业,依法依规办理用地手续。
第36条 绿色矿山建设
发展绿色矿业,全面推进绿色矿山建设。严格控制矿产资源开发强度,优化矿产资源开发布局,提高矿产资源综合利用效率。在确保非金属矿产、矿泉水和地下热水矿产资源开发秩序规范化前提下,合理管控矿业权投放时序和数量。优先开展矿泉水、地热勘查,适度开发利用矿泉水和地下热水,严格限制开采建筑用花岗岩和水泥用灰岩,禁止开采金属矿、陶瓷土、长石矿。
第37条 生物多样性保护
全力推进华南国家植物园体系建设,加强岭南地区物种、群落和生态系统多样性的保护与提升,保存岭南地域特色的植被景观和物种储存库,形成就地保护与迁地保护相结合的生物多样性保护体系。加强观光木、水松等极小种群植被关键栖息地的保护修复。保育黑脸琵鹭、黑鹳等典型水鸟种群,提升海珠湿地、南沙湿地等水鸟生境的环境质量,保育东亚—澳大利西亚候鸟迁飞通道、珠三角水鸟生态廊道。推进流溪河流域、增江流域等结合闸坝增加鱼道设置,保障鱼类洄游通道。建立森林生态系统、湿地生态系统定位观测站、鸟类环志站和野生动物救护繁育基地,开展生物多样性调查和长期监测。加强多类型生境、物种迁移廊道的保护与恢复。
第三节 山水林田湖海一体化修复治理
第38条 以生命共同体理念引领生态系统修复治理
结合广州自然资源分布和不同禀赋特点,贯彻一体化保护和系统治理原则,以相对完整的自然地理区域为基本单元谋划重大修复工程,稳步提升生态系统多样性、稳定性、持续性。按照保障安全、提升功能、兼顾景观的优先次序,开展源头控制、过程阻断、末端治理,稳步推进生态系统格局优化、系统稳定、功能提升。
第39条 丘陵山体保护与生态修复
修复受损山体,治理违法建设。保护市域北部山体屏障,有序修复因水土流失、工程建设、违法建设等导致的受损山体,提升城市山体生态景观。加强山体周边违法建设管控,实施拆违建绿。
推进矿山生态修复工程。现状在采矿山严格按照开发利用方案、矿山地质环境保护与土地复垦方案实行“边开采、边修复”。综合运用自然恢复和人工修复两种手段,推进历史遗留矿山生态修复。鼓励以市场化方式推进废弃矿坑转型升级修复利用。
推进景区山体还绿于民工程。推进白云山、越秀山等山体周边系统整治与生态复绿工程,形成自然生态环境优越、游赏魅力独特、人与自然协调发展的风景游憩资源体系,实现还绿于民。
第40条 水生态保护修复
持续改善水环境质量。巩固黑臭水体治理成效,建立全流域水污染综合防治体系,强化考核断面、水功能区达标管理。到2035年,全市水环境质量实现根本性改善。
推进河湖生态修复工程。加强珠江、流溪河、增江等骨干河道的保护控制,结合城市绿地与生态廊道建设,整合联接水系沿线森林公园、湿地等生态资源,共同完善珠江流域保护,优化水系循环网络。整治修复河道岸线,科学规范开展水生生物增殖放流,严格执行禁渔期制度,加强重要水生生物栖息地保护与修复。推进海珠湿地、花都湖湿地、南沙湿地等重要湿地保护修复与品质提升工程。
加强饮用水水源地水源涵养修复工程。以流溪河、沙湾水道、增江、东江北干流等河流型水源地以及流溪河水库、黄龙带水库、九湾潭水库等湖库型水源地为重点,推进北部水源涵养修复工程。严格水源保护区建设项目环境准入,完善饮用水水源应急能力建设,确保饮用水水源地水质安全。
第41条 林业生态治理
积极推进造林绿化和森林质量精准提升。有计划有步骤地进行造林更新和封育恢复,促进林地森林生态系统健康稳定发展。重点推进河岸带、高速公路、高速铁路等重点通道绿化和森林质量精准提升,临时占用林地、宜林荒山、沙滩、滩涂应实行限期造林,采伐迹地、火烧迹地于当年或次年完成造林更新。
分片实施林地生态修复工程。推进北部山林屏障生态修复工程,强化北部森林涵养区的生态公益林的建设与恢复,合理优化生态公益林空间布局,确保天然林面积不减少、质量有提高,大面积实施封育保护,促进人工林向天然林演替。严格执行限额采伐和凭证采伐的管理制度。全面停止天然林商业性采伐,不得将天然林改造为人工林,不得擅自将公益林改为商品林。
第42条 海洋生态修复
统筹推进珠江口生态系统保护修复工程。落实省生态海堤建设工程与珠江三角洲及河口整治工程,开展珠江河口生态系统保护修复工程,推动珠江口陆海统筹、江海联动,统筹流域—河口—近岸海域污染治理。积极推进珠江口岸线综合治理和滨海湿地生态修复,提高自然岸线保有率。完善海洋渔业资源总量管理制度,严格执行休渔制度。加强珠江口河道冲淤导流工程建设,提升河道—海岸生态水文连通性,恢复海洋水动力条件。
科学开展红树林生态系统保护修复。严格施行红树林用途管制,严守红树林生态空间,在不影响河口行洪纳潮的前提下,开展红树林保护修复行动,维护红树林湿地生物多样性。
第43条 水土流失防治
以小流域为单元,推进流溪河水库、增江支流等地区水土流失重点治理工程。针对白云、黄埔、花都、增城等低丘微丘土壤保持区,实施补种补植与侵蚀坡面防护工程。针对番禺、南沙等冲积平原水质维护区,着重开展河流两侧、重要饮用水源地区域治理,建立林草生物缓冲带,防止面源污染。
第44条 土壤修复治理
加强土壤污染源头防控。深入开展土壤污染状况详查工作,制定实施土壤污染防治计划。强化源头监管,加强未利用地环境管理和纳入耕地后备资源的未利用地保护。在详细规划中合理确定污染地块土地用途,污染地块再开发利用必须符合规划用途的土壤环境质量要求。
推进重点污染地块土壤治理。以拟开发建设为居住、商业、学校、医疗和养老机构等项目的污染地块为重点,推进污染地块土壤调查评估与治理修复。开展番禺、白云、花都等典型农田菜地土壤风险管控或修复治理,保障农产品产地环境安全。
第45条 大气污染防治
持续深化常规污染物治理,推动环境空气质量稳中向好,强化污染物协同控制。深度治理工业废气排放,不断加强工业污染源环境监管,扩大工业污染源自行监测和信息公开范围。强化移动源污染防治,严控机动车污染,推广使用高品质车用燃油,提高机动车尾气排放标准,大力推进节能与新能源汽车使用和充电基础设施规划建设。实施面源污染治理,加强对施工工地、餐饮服务单位、规模化畜禽养殖企业的精细化管理。
第七章 城镇空间和功能优化
第一节 紧凑发展的城镇空间格局
第46条 优化“一带一轴、三核四极”城镇空间结构
推动千年城脉、文脉、商脉传承发展,促进传统中轴线(包含广东财政厅旧址—北京路—天字码头的古代传统中轴线,以及越秀山镇海楼—中山纪念碑—中山纪念堂—人民公园—起义路—海珠广场的近代传统中轴线)、新中轴线(燕岭—天河体育中心—珠江新城—广州塔—赤岗塔—海珠湖—南海心沙)与活力创新轴(北至中新广州知识城、南至南沙新区)融合互动,实现中心城区“历史文化核”、东部中心“现代活力核”、南沙新区“未来发展核”联动发展,坚持产城融合、职住平衡、紧凑布局、融湾发展,优化形成“一带一轴、三核四极”的多中心、组团式、网络化城镇空间结构。
“一带”为珠江高质量发展带,建设成为一流滨水区,打造展示老城市新活力、链接珠江口东西两岸发展的重要纽带。
“一轴”为活力创新轴,建设成为科技创新高地和新质生产力重要承载地,打造支撑建设粤港澳大湾区国际科技创新中心的主阵地。
“三核”包括中心城区、东部中心、南沙新区三个城市核心区,是承担全球城市功能、展现国际大都市时代活力与独特魅力的核心区域。
“四极”包括国家知识中心城、北部增长极、狮子洋增长极、从化绿色发展示范区四个外围综合新城,是辐射带动周边区域发展的重要增长极。
“多点”包括市桥、新华、街口、荔城四个地区中心和若干个新型城镇,是促进城乡融合发展的重要节点。
第47条 构建珠江高质量发展带
沿珠江前后航道、东江、增江等主要水系,着力推进广州中心城区与东部中心联动发展。加快完善轨道站点、常规公交及慢行交通接驳,建设高品质慢行系统,加密过江通道,有序推进沿岸断点贯通。沿珠江两岸完善生态休闲、总部经济、科技创新、文化创意4类滨江节点地区建设,塑造历史古韵和现代风貌交融的国际大都市滨水区。

第48条 构建活力创新轴
按照北、中、南三段优化各类创新要素布局,贯通“创新策源—孵化转化—产业应用”完整链条,赋能传统产业、布局未来产业。依托轨道网络、高快速路网加强轴内南北重要平台快速连通。深度衔接广深港澳科技创新走廊,加强与港澳高校及科研资源协作,联动“黄金内湾”东西两岸创新格局,带动粤东西北先进制造业发展,共建粤港澳大湾区国际科技创新中心。

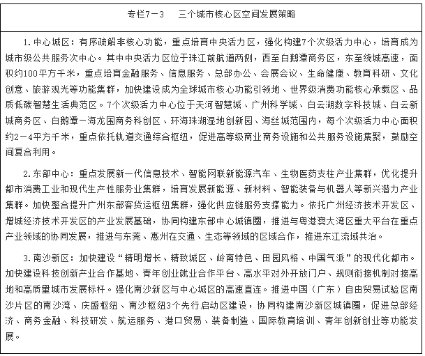
第49条 显著提升三个城市核心区发展能级
推进中心城区、东部中心、南沙新区三个城市核心区联动发展。其中,中心城区全面增强全球资源配置和服务能力,成为集聚全球城市核心功能和展现国际形象的中心区域。东部中心加速形成现代产业体系核心集聚地,建设开放高效绿色的门户之城、挺起产业脊梁的创智之城、青春活力共享的山水之城。南沙新区推进先行先试,打造成为立足湾区、协同港澳、面向世界的重大战略性平台。

第50条 增强四个外围综合新城的辐射带动能力
加快提升国家知识中心城、北部增长极、狮子洋增长极、从化绿色发展示范区等外围综合新城辐射带动作用,协同构建创新产业型、临空枢纽型、智能制造型、生态型等各具特色的城镇圈。其中,国家知识中心城建设成为具有全球影响力的国家知识中心;北部增长极建设成为全球综合枢纽门户、国际供应链组织中枢、粤港澳大湾区北部智造高地、绿色生态航空都会;狮子洋增长极建设成为面向粤港澳大湾区的创新智造高地、岭南山水花园城区;从化绿色发展示范区建设成为粤港澳大湾区特色合作新平台、城乡融合新样板、绿色创新发展新城区。加快在外围综合新城培育特色产业集群,构建区域性就业和服务中心,完善教育、医疗、体育、文化、养老等优质公共服务资源建设,着力提升外围综合新城与中心城区的直连能力,结合轨道网络建设时序合理安排用地与住房供给。

第51条 强化地区中心和新型城镇集聚能力
提升地区中心服务能级。提升市桥、新华、街口、荔城四个地区中心的服务能力,加快完善公共服务设施建设,改善城区人居环境,提升城区沿江滨河绿地和公共空间品质,优化传统风貌特色,完善地区中心和周边新型城镇的交通连接网络。
推进新型城镇建设。实施“百县千镇万村高质量发展工程”,推进中心镇、专业镇、特色镇三类城镇建设,促进城乡均衡化发展。中心镇重点提升联城带村的节点功能,加强各镇基础设施和公共服务设施用地保障,推动产业和就业集聚。专业镇重点培育先进制造、商贸流通、特色农业等产业,促进新型工业化、信息化发展,实现主导产业做强做精,强化产业创新、产业辐射能力。特色镇重点提升资源转化利用能力,支撑创新创意、文化旅游、清洁能源、绿色农业等产业发展。
第52条 构建开放协调有序的城镇体系
合理控制人口规模。综合考虑资源环境约束、人口变化趋势、用地状况和城市发展因素,2035年常住人口规模严格控制在2200万人以内,常住人口城镇化率约88.5%。同时,考虑半年以下暂住人口、跨市域通勤人口、短期商务旅游人口等在内的城市实际管理服务需求,预计管理服务人口2500万人—3000万人。2035年全市建设用地人口密度严格控制在1万人/平方千米左右,中心城区人口密度严格控制在1.5万人/平方千米左右。
完善“城市核心区—外围综合新城—地区中心—新型城镇”的城镇体系。城市核心区(中心城区)常住人口规模严格控制在1000万人以内;城市核心区(东部中心、南沙新区)规划常住人口规模为200万人—300万人;外围综合新城规划常住人口规模为80万人—200万人;地区中心规划常住人口规模为20万人—80万人。加强与周边城市的分工协作,构建协调发展的城镇格局。
第二节 高标准建设南沙新区
第53条 打造大湾区综合性国家科学中心主要承载区
高水平建设南沙科学城,加快中科院明珠科学园建设,推动与区域重大创新载体协调联动,积极承接创新成果转移转化,支持建设一批孵化器、众创空间、科技园区等创新创业载体。发挥海洋科技优势,打造我国南方海洋科技创新中心。
第54条 加强国际经济合作与交流
全面加强和深化与日韩、东盟国家经贸合作,推动与欧盟和北美发达经济体在金融、科技创新等领域对接。建设集文化、旅游、体育、国防教育等功能为一体的南沙全民文化体育综合体,强化国际重要论坛、大型文体赛事等对外交流活动用地保障,构建国际交往新平台和国际经济合作前沿地。
第55条 增强国际航运物流枢纽功能
推进以南沙港区为核心的广州港口型国家物流枢纽建设。加快港产城融合发展,优化广州临港经济区港口、临港产业和城市服务的空间布局,提升港口综合服务能力。加快推进广州港南沙港区自动化码头建设,发展粤港澳三地联合航运,完善龙穴岛航运物流综合配套,充分利用南沙港铁路,进一步提高港铁联运能力,推进中欧班列常态化开行,谋划开通南沙—中亚—欧洲的中欧直达集装箱班列。拓展港口腹地,优化内陆港布局,为内陆地区打造便捷高效的出海口。
第56条 深化民生领域与港澳融合发展
推进与港澳教育合作,划定专门区域,打造高等教育开放试验田、高水平高校集聚地、大湾区高等教育合作新高地,建设外籍人员子女学校或国际化程度较高的中小学校。创建青年创业就业合作平台,规划建设粤港澳青少年交流活动总部基地,进一步完善港澳居民就业配套服务保障。便利港澳居民就医养老,引进港澳现代化管理模式的大型综合性公办医院。
第57条 强化湾区交通中心功能
加强南沙新区与香港的直接交通联系,优化南沙客运港航班和广深港高铁庆盛站等经停班次,推进实现“一票式”联程和“一卡通”服务。推进南沙站与广州铁路枢纽互联互通,研究预留广州南站到南沙站的高铁通道空间。加强与深圳、东莞、佛山、中山等邻近地区交通衔接,加密珠江口东西两岸跨江通道,做好协调布局和空间预留,推动广州至珠海(澳门)高铁、中南虎城际、肇顺南城际、南沙至高明高速、狮子洋通道等干线交通通道建设。
第三节 产业空间
第58条 促进先进制造业集群发展
加快推进国家先进制造业基地建设。坚持实体经济为本,制造业立市,大力推进新型工业化,发展数字经济,加快推动人工智能发展。以科技创新引领产业创新,积极培育和发展新质生产力,打造海工装备、新型储能、生物制造、商业航天、低空经济等若干战略性新兴产业,开辟量子、生命科学、深海、人形机器人等未来产业新赛道,广泛应用数智技术、绿色技术,加快传统产业转型升级。推动智能网联新能源汽车、绿色石化和新材料、现代高端装备、超高清视频和新型显示、半导体和集成电路、生物医药和高端医疗器械、轨道交通等产业链条化发展,建设先进制造业产业集群。以南沙新区、国家级高新区、经济技术开发区为重点,打造一批承载国家战略功能的大型先进制造产业基地和产业发展平台。
严格管控工业用地控制线。推动产业项目集聚发展,提高产业用地效率,将产业集聚区、连片工业用地等划入工业用地控制线(工业产业区块),具体边界在详细规划和相关专项规划中确定。单个工业产业区块内工业用地占比不低于55%,新增工业用地原则上安排在工业用地控制线内。
积极推动零散低效工业用地提质增效。鼓励位于中心城区内的村镇工业集聚区升级改造,形成一批都市型工业发展载体。引导中心城区外的村镇工业集聚区通过“工改工”的形式集中连片改造,重点发展先进制造业。
第59条 优化科技创新产业空间布局
建设科技创新强市。坚持创新第一动力,加快活力创新轴建设,形成广州人工智能与数字经济试验区、广州科学城、中新广州知识城、南沙科学城4个创新功能服务区,以及生物岛、天河智慧城等创新节点,推动广州原始创新能力跻身世界前列、科技创新赋能更加充分、创新创业生态更加卓越。
共建大湾区综合性国家科学中心和技术创新中心。围绕国家科技创新战略布局,深化与大院大所、重点高校、中央和省直属企业及行业龙头企业合作,争取更多国家实验室、省实验室等重大科技基础设施布局广州。支持在穗高校提升创新策源能力,建设环大学城、环中大等科技成果转化基地、环五山创新策源区。打通国际创新科研成果在穗转化和产业化链条,吸引海内外实验室、研究所、高校、跨国公司,围绕广州活力创新轴集中布局国家技术创新中心、产业创新中心、制造业创新中心和国际科技创新合作基地。
第60条 优化现代服务业空间布局
建设国际商贸中心。加强广州大型会展优势,提升“中国进出口商品交易会”“广州博览会”等展会国际影响力,优化全市展馆功能布局,在琶洲、空港等地区规划建设一批会展综合体。加强会议中心对会展发展的配套支撑作用,规划建设一批功能先进的大型国际会议中心。充分依托中国(广东)自由贸易试验区南沙片区、广州黄埔综合保税区、广州白云机场综合保税区、广州知识城综合保税区等特殊经济区域和电子商务集聚区,发展跨境电商、离岸贸易、服务贸易等贸易新业态。推动纺织、服装、皮具、珠宝、美妆、茶叶等专业批发市场展贸化、平台化、商圈化发展。
发展金融与总部经济。完善现代金融服务体系,大力发展总部经济和楼宇经济,优化形成“一主一副多区”的金融与总部经济功能集聚区。“一主”为高端金融与总部商务区,重点提升全球资本服务和风险管理中心能力,形成具有国际影响力的金融与总部经济核心区。“一副”为南沙特色金融与总部商务区,重点构建辐射粤港澳大湾区的特色金融和总部经济新增长极。结合发展现状,推进形成多个具有区域影响力的商务商业综合服务区。
建设国际消费中心城市。依托珠江打造世界级消费服务业发展带,将中央活力区和南沙新区打造为国际文化旅游消费地,将新中轴线打造为消费地标集聚地,将中心城区次级活力中心、东部中心和4个外围综合新城打造为区域级消费集聚地。重点在交通枢纽、展馆、体育场馆等周边地区推进文商旅融合发展,培育特色消费功能集聚地。
优化完善商圈布局体系。建设天河路—珠江新城、长隆—万博、金融城—黄埔湾、白鹅潭、广州塔—琶洲5个世界级地标商圈,打造北京路—海珠广场、上下九—永庆坊2个岭南特色商圈,培育建设广州北站—广州白云国际机场等枢纽型特色商圈,打造多个城市级商业中心,结合居民需求因地制宜推进社区商业网点建设。
培育夜间经济集聚空间。以珠江中心城区段(前航道、后航道和西航道)为轴线,整合一江两岸各大商圈、交通设施和文旅景点等资源,结合新消费、新业态、新场景打造1条夜间经济带,形成珠江西(聚龙湾、沙面—黄沙、太古仓)、珠江北(珠江新城—广州塔—琶醍)、珠江东(金融城—黄埔湾)、珠江南(南海心沙、沥滘)4个夜生活集聚区。挖掘历史文化资源,借助滨江生态景观优势,谋划一批面向不同消费群体、各具特色的夜间经济集聚区。
第四节 生活空间
第61条 优化居住用地布局
保障城镇居住用地供给,根据人口发展趋势和不同区域发展特征,优化居住用地供应结构和布局。引导新增居住用地优先在轨道交通站点、就业中心和公共服务中心周边布局,促进产城融合、职住平衡。控制人口密度过高、交通和公共服务承载力不足区域的居住用地供给。中心城区适度供应居住用地,增加保障性住房用地供给,改善老旧小区居住环境和品质;东部中心和南沙新区增加人才住房供应,丰富国际化社区等多元化住区类型;外围综合新城重点提高轨道交通站点1千米服务半径范围内的居住用地占比。
第62条 保障可负担住房空间供给
建立健全“多主体供给、多渠道保障、租购并举”的住房制度,满足居民多元化住房需求。
发展壮大住房租赁市场。加快利用集体经营性建设用地和国有企事业单位自有用地建设租赁住房,结合城中村改造等多渠道增加租赁住房供给。
加大保障性住房用地供给。优化保障性住房空间布局,提高保障性住房在轨道交通站点1千米服务半径范围内的比例,方便新市民、青年人就业安居。完善保障性住房配套,推动保障性住房和周边商业服务及教育、医疗等公共服务设施同步规划、同步建设。
第63条 完善公共服务空间体系
健全完善“区域级—城市级—地区级—社区级”公共服务空间体系。
区域级公共服务中心布局在中心城区、东部中心、南沙新区,承载全球城市核心功能和区域综合服务功能。
城市级公共服务主中心布局在4个外围综合新城,提供城市综合服务功能,兼具全球城市特色功能。结合轨道交通枢纽和重点平台布局14处城市级公共服务次中心,主要承载城市专业化服务功能。
结合地区中心、新型城镇布局17处地区级公共服务中心,为周边地区提供优质公共服务。
结合15分钟生活圈布局社区级公共服务中心,提供基本公共服务。
第64条 优化城市公共服务设施布局
文化设施布局。加快推进“图书馆之城”“博物馆之城”建设。推进广州博物馆新馆、广东革命历史博物馆新馆以及行业、非国有和新型博物馆建设,完善各区青少年宫、工人文化宫和妇女儿童中心等公共文化设施配置,结合历史文化保护传承建设文化设施。到2035年,全市人均公共文化设施面积达到0.28平方米。
教育设施布局。高质量建设“高等教育—职业教育—基础教育”的教育体系。全市集中打造广州大学城—创新城、五山—龙洞2个高校集聚区,推进广州科技教育城、五山—龙洞职业教育集聚区、钟落潭高职园区、黄埔产教融合示范区4个职业教育园区集群化发展。加大基础教育设施用地统筹规划利用和储备保障,到2035年,全市人均基础教育设施用地面积从2.36平方米提高到2.60平方米,各区应至少建有1所符合国家标准的义务教育阶段综合性特殊教育学校。
医疗设施布局。打造国际水准的健康城市。中心城区重点依托优质的医疗资源,建设服务全国、具有国际影响力的医疗医学中心。积极推进优质医疗资源向中心城区以外地区均衡布局,加快推动广东省人民医院、中山大学附属医院、南方医科大学附属医院等优质三甲医院的分院建设,加强岭南特色中医药、妇儿、康养、精神、传染病、肿瘤等专科医院建设。到2035年,全市每千人口医疗卫生机构床位数达到7.4张。
体育设施布局。建设世界体育名城,构建“省市—区—镇街—村(社区)”四级体育设施布局体系,促进体育设施均衡发展。综合考虑本地实际需求和人口发展趋势等因素确定场馆规模,避免建设超规模场馆造成浪费。结合场馆赛后利用推动现有大型体育场馆改造升级,加强全民健身中心建设。建设拥有专业足球比赛场和训练场的国家级足球训练基地。到2035年,全市人均体育场地面积达到2.9平方米,人均体育用地面积达到0.7—0.9平方米。
养老服务设施布局。积极应对人口老龄化趋势,完善居家社区机构相协调、医养康养相结合的养老服务体系。拓展社区居家养老服务,促进就近养老,每个镇街建设至少1个综合养老服务中心(颐康中心),每个村居设置至少1个社区养老服务机构(村居颐康服务站)和长者饭堂。推进医养康养服务发展,鼓励150张以上床位的养老机构创造条件开办护理院、医务室、门诊部、护理站等。盘活利用闲置土地和建筑,多渠道增加养老服务设施空间供给。到2035年,全市人均养老服务设施用地面积达到0.25平方米。
社会福利设施布局。加快完善覆盖全面、保障适度、普惠均等的多层次社会福利设施布局。优化提升现有儿童福利院功能。全面加强无障碍设施建设改造,保障残疾人和老年人平等、充分、便捷地参与和融入社会生活。保障殡葬公共资源配置,支持殡仪馆、公益性骨灰堂建设,鼓励兴建节地生态安葬纪念设施。建设广州市社会(儿童)福利院萝岗院区、广州市残疾人托养中心等一批社会福利设施。
第65条 打造活力包容的城乡生活圈
打造儿童友好、青年发展、老年颐养的全龄友好15分钟生活圈,满足全龄段居住生活、文体休闲等多元化服务需求。城镇地区按照步行15分钟可达的标准,完善基本公共服务设施配置用地保障,强化复合利用,保障居民享有便捷舒适的社区公共服务设施;乡村地区按照慢行15分钟可达的标准,以行政村为基本单元,加强基本公共服务设施集中配置的用地保障。到2035年,城市核心区、外围综合新城、地区中心实现社区公共服务设施步行15分钟覆盖率100%,新型城镇实现社区公共服务设施步行15分钟覆盖率90%。
以15分钟生活圈为基础构建城市健康安全单元,完善城乡公共卫生应急空间布局,统筹应急救灾物资运输储备,健全公共建筑平急两用转换机制。注重社区留白增绿,为应对突发事件预留空间。
第五节 公共空间和游憩空间
第66条 提升城市公共空间品质
构建更富韵律、更高品质、更有历史文化内涵、更满足人民需求的公共空间。建设白云山风景名胜区与帽峰山森林公园等都市绿心公园,塑造可亲水的珠江高质量发展带滨水区,开放更多的滨水空间,推动滨江空间贯通。营建7条活力城脉,串联从都市绿心至滨水岸线的高品质公共空间。在重要的公共服务中心、交通枢纽、历史文化遗产密集地区提高城市公共空间服务覆盖水平,提升空间品质,打造公共空间集聚区,为市民提供更多高品质的公共活动场所和社交空间。

第67条 完善全域绿色游憩网络体系
构建全域公园体系。以华南国家植物园体系为引领,高质量推进绿美广州生态建设,保护历史名园、古树公园等有地域特色的公园,打造岭南园林文化展示地标,按照“生态公园—城市公园—社区公园—口袋公园”四级体系优化全域公园空间布局。到2035年,全市人均公园绿地面积提升至17.5平方米。
构建绿色游憩网络。全域统筹建设4000千米绿道、2000千米碧道、1500千米森林步道,保护南粤古驿道,连通各类公园、景区、传统村落,融入休闲娱乐、运动健身、科普教育等功能,塑造高品质线性游憩空间,实现森林围城、秀水绕城、碧道穿城、绿荫满城。
第八章 中心城区规划
第一节 空间布局和用地结构优化
第68条 细化规划分区
完善优化中心城区功能结构,细化空间布局,中心城区城镇发展区、乡村发展区、海洋发展区进一步细化至二级规划分区。其中,城镇发展区细化为居住生活区、综合服务区、商业商务区、工业发展区、物流仓储区、绿地休闲区、交通枢纽区、战略预留区、特别用途区;乡村发展区细化为村庄建设区、一般农业区、林业发展区;海洋发展区细化为交通运输用海区、游憩用海区、海洋预留区,对城市功能的空间布局进行结构化控制。各类规划分区内鼓励土地混合使用,提高用地复合性,可在下层次国土空间规划中结合发展需要,优化功能构成和用地空间布局,确定规划用地分类和混合使用规则,进行精细化管理。
居住生活区:以住宅建筑和居住配套设施为主要功能导向的区域,宜兼容布局相应的公共管理与公共服务用地、公用设施用地、商业服务业用地、绿地与开敞空间用地等。
综合服务区:以提供行政办公、文化、教育、医疗以及综合商业等服务为主要功能导向的区域,宜兼容布局相应的居住用地、公用设施用地、绿地与开敞空间用地等。
商业商务区:以提供商业、商务办公等就业岗位为主要功能导向的区域,宜兼容布局相应的居住用地、公用设施用地、绿地与开敞空间用地等。
工业发展区:以工业及其配套产业为主要功能导向的区域,宜兼容布局相应的商业服务业用地、仓储用地等。
物流仓储区:以物流仓储及其配套产业为主要功能导向的区域,宜兼容布局相应的商业服务业用地、工业用地、交通运输用地等。
绿地休闲区:以公园绿地、广场用地、滨水开敞空间、防护绿地等为主要功能导向的区域,宜兼容布局相应的公共管理与公共服务用地、公用设施用地、商业服务业用地等。
交通枢纽区:以机场、港口、铁路客货运站等大型交通设施为主要功能导向的区域,宜兼容布局相应的商业服务业用地、仓储用地等。
战略预留区:在城镇集中建设区中,为城镇重大战略性功能控制的留白区域,宜兼容布局相应的交通运输用地等。
特别用途区:为完善城镇功能、提升人居环境品质、保持城镇开发边界的完整性、根据规划管理需要划入开发边界内的重点地区,主要包括与城镇关联密切的生态涵养、休闲游憩、防护隔离、自然和历史文化保护等区域。
村庄建设区:城镇开发边界外,规划重点发展的村庄用地区域。
一般农业区:以农业生产发展为主要利用功能导向划定的区域。
林业发展区:以规模化林业生产为主要利用功能导向划定的区域。
交通运输用海区:以港口建设、路桥建设、航运等为主要功能导向的海域和无居民海岛。
游憩用海区:以开发利用旅游资源为主要功能导向的海域和无居民海岛。
海洋预留区:规划期内为重大项目用海用岛预留的控制性后备发展区域。
第69条 优化城镇土地利用结构和布局
增加公共管理与公共服务用地及商业服务业用地,提升现代商贸、金融保险、科技创新等高端综合服务功能。增加交通运输用地和公用设施用地,提升出行便利度,保障城市安全。适度增加居住用地,增加绿地与开敞空间,提升人居环境品质。减少工矿用地与仓储用地,推进低效产业转型升级与有序疏解。具体地块的土地使用性质、开发强度、用地边界和用地兼容等管控要求在详细规划中确定,按照法定程序审批后,作为规划实施和监管的法定依据。
居住用地。结合人口规模调控要求科学确定新增居住用地规模,提高各次级活力中心地区居住用地储备与供应。到2035年,规划居住用地约160—180平方千米,占城镇建设用地比重控制在25%—28%。
公共管理与公共服务用地。根据人口、产业未来增长趋势以及空间分布,统筹布局文化、教育、体育、医疗等公共服务设施用地。依托城市更新,补齐民生设施短板。到2035年,中心城区公共管理与公共服务用地不低于65平方千米,占城镇建设用地比重不低于10%。
商业服务业用地。以增强现代商贸、金融保险、科技创新、文化创意等综合服务功能为目标,重点在中央活力区和次级活力中心地区增加商业服务业用地供给,完善居住集中区商业设施配套布局。到2035年,规划中心城区商业服务业用地70—80平方千米,占城镇建设用地比重控制在10%—12%。
工矿用地与仓储用地。腾退低效零散用地,新增高效产业用地主要集中布局在工业产业区块内。到2035年,规划中心城区工业用地65—80平方千米,占城镇建设用地比重10%—12%;仓储用地10平方千米左右,占城镇建设用地比重2%左右。
交通运输用地。按照窄马路、密路网、微循环方式完善路网体系。到2035年,规划中心城区道路和交通设施等交通运输用地不低于120平方千米,占城镇建设用地比重不低于18%。
公用设施用地。按照一体化、绿色化、智能化原则完善公用设施网络。到2035年,规划中心城区公用设施用地12平方千米左右,占城镇建设用地比重2%左右。
绿地与开敞空间用地。重点加强珠江等河涌水系沿岸绿地建设,结合社区活动中心和绿道增加中小型公园绿地,在高密度地区因地制宜布局口袋公园。到2035年,规划中心城区绿地与开敞空间用地65—100平方千米,占城镇建设用地比重10%—15%。
留白用地。重点在广州人工智能与数字经济试验区、天河智慧城等重要平台及周边地区预留战略空间。到2035年,规划中心城区留白用地8平方千米左右,占城镇建设用地比重1%左右。
第70条 管控开发强度
高强度开发地区主要分布在珠江新城、金融城、广州塔—琶洲地区、广州火车站周边地区、白鹅潭地区等。中高强度开发地区主要分布在沿珠江前后航道两侧高强度以外地区,以及白云新城商务区、天河智慧城、广州科学城等城市级公共服务次中心周边地区。中强度开发地区主要分布在上述两区以外的人口密度较高的地区。中低强度开发地区主要分布在上述三区以外的人口密度较低地区。低强度开发地区主要分布在白云山、珠江、海珠湿地等重要生态地区周边和景观视线廊道地区。
涉及历史城区、历史风貌区等特殊管理地区,应按照相应控制标准进行控制。涉及特色风貌、生态敏感、地质安全等的特定地块,应当适当降低开发强度,并开展专题研究进行强度控制。
第二节 居住空间和公共服务
第71条 促进居住空间供需适配
合理控制中心城区人口密度,结合人口结构和生产生活方式变化,不断拓宽保障性住房供给渠道,完善居住空间布局,促进职住平衡,提升居住品质。
第72条 强化公共服务精准供给
促进高等级文化、体育、会展、医疗等公共服务设施向区域级、城市级公共服务中心以及交通枢纽地区集聚,打造区域公共服务综合体。补齐海珠创新湾、白云湖数字科技城、白云太和—永平、黄埔长岭居等地区的公共服务设施短板。结合居住用地供给和人口发展趋势,做好公共服务设施建设空间的预留保障。

第73条 鼓励公共服务设施资源共享与综合利用
推动公共服务设施复合利用。鼓励机关单位、学校等配套建设的绿地广场、运动场馆、文化设施等向社区公众开放,扩大公共服务有效供给。积极探索养老服务设施与托幼设施、养老服务设施与医疗设施、体育设施与公共空间等功能关联的设施复合利用。推动公共服务设施空间高效集约利用,加强集党群、行政、养老、托育、福利、文化、体育等功能于一体的“一站式”社区嵌入式服务综合体(社区服务中心)用地保障。
第三节 风貌塑造和品质提升
第74条 突出传统与现代交融的空间形态
保护历史城区的整体格局和风貌。保护传统中轴线风貌,尊重原有街巷空间格局肌理,保护沿线各类历史文化遗存,控制和引导周边地区的土地使用和空间形态,逐步完善开放空间与绿地系统,改善空间环境品质。保护六榕寺塔、怀圣寺光塔、镇海楼、五仙观及岭南第一楼、广州圣心大教堂、中山纪念堂、中山纪念碑等历史地标,优化完善广州古城墙沿线公共空间和慢行体系,保护和展现重要历史文化遗存,营造城廓和骑楼文化景观带,打造西关等民俗风情区。提升珠江整体风貌,打造具备国际一流标准、极具岭南文化魅力、自然都市蓝绿交织的珠江画廊,提升广州国际大都市的辨识度。
第75条 塑造活力均衡的绿色游憩空间
优化提升白云山风景名胜区、海珠国家湿地公园、华南国家植物园、火炉山森林公园、龙眼洞森林公园、凤凰山森林公园等重要公园及周边地区的环境品质。强化中心城区山水连通,依托绿道、碧道建设,贯通珠江前航道、后航道、西航道滨江绿带,完善东濠涌、沙河涌、猎德涌、车陂涌、乌涌、南岗河等通江廊道。
推动绿色游憩空间均衡共享。推动城园融合,结合城市公园因地制宜配置体育、文化、自然教育、休闲旅游等设施,结合人口分布精准增加一批社区公园和口袋公园,完善社区足球场、儿童游憩场等活动空间。到2035年,中心城区人均公园绿地面积不低于13.5平方米,公园绿地、广场步行5分钟覆盖率提高至80%以上。
第76条 推进通风廊道建设
依托主干河流及大型绿色开敞空间构建珠江前航道风廊、珠江后航道风廊、龙头山—帽峰山风廊、珠江西航道风廊4条中心城区通风廊道。通风廊道地区严格保护水系、绿地等开敞空间,加强大气污染防控与治理,按照大气环境重点管控区环境准入要求分类实施管控。严格管控涉及大气污染物、有毒有害气体排放的新建、扩建项目落地。控制主要入风口建设增量,加强建筑高度、建筑间距和密度管控,避免屏风式建筑布置。
第四节 城市四线划定和管控
第77条 绿线划定与管控
中心城区划定市级绿线15.2平方千米,包括承担重要休闲游憩功能的98个已建成公园和绿地。区级绿线在专项规划、区级国土空间总体规划中划定。在保障功能不降低、规模不减少的前提下,绿线的具体边界在下层次规划中逐级细化落位,保持绿线的系统性和连通性。
细化落位后的绿线同步纳入国土空间规划“一张图”实施监督信息系统,绿线范围内的建设活动应符合相关管理办法的要求,其调整应符合国家有关规定。
第78条 蓝线划定与管控
将中心城区范围内的骨干河道和大中型水库保护控制范围划定为市级蓝线,包括珠江西航道、前航道、后航道和黄埔航道,流溪河、白坭河、平洲水道、东江北干流中心城区段以及木强水库等,共41.2平方千米。其中,河流水面面积约40.4平方千米,河流长度约169.6千米,水库水面面积约0.8平方千米。区级蓝线在专项规划、区级国土空间总体规划中划定。在保障功能不降低、规模不减少的前提下,蓝线的具体边界在下层次规划中逐级细化落位,保持蓝线的系统性和连通性。
细化落位后的蓝线同步纳入国土空间规划“一张图”实施监督信息系统,蓝线范围内的建设活动应符合相关管理办法的要求,其调整应符合国家有关规定。
第79条 紫线划定与管控
将中心城区26个历史文化街区6.89平方千米保护范围、648个历史建筑0.58平方千米保护范围划入中心城区城市紫线。紫线的具体边界在下层次规划中落位。
落位后的紫线同步纳入国土空间规划“一张图”实施监督信息系统,紫线范围内的建设活动应符合相关管理办法的要求,其调整应符合国家有关规定。
第80条 黄线划定与管控
中心城区划定交通、电力、水务、环卫等重大城市基础设施黄线43处共7.68平方千米。区级黄线在专项规划、区级国土空间总体规划中划定。黄线应结合交通、市政等专项规划,在下层次规划中逐级细化落位,确保控制预留的空间不被侵占。
细化落位后的黄线同步纳入国土空间规划“一张图”实施监督信息系统,黄线范围内的建设活动应符合相关管理办法的要求,其调整应符合国家有关规定。
第九章 历史文化和风貌特色
第一节 历史文化资源保护
第81条 构建历史文化风貌格局整体结构
进一步凸显海上丝绸之路发祥地、岭南文化中心地、中国民主革命策源地和改革开放排头兵的历史文化和历史地位。塑造珠江文化带、流溪河文化带,提升中心城区和九个魅力景观区,包括流溪河古驿道魅力景观区、沙湾魅力景观区、莲花山魅力景观区、虎门海防魅力景观区、沙田魅力景观区、增江古圩市魅力景观区、花山魅力景观区、巴江河塱头魅力景观区、从化温泉魅力景观区,整体保护白云山、莲花山等自然和人文遗产,以及非物质文化遗产高度依存的自然环境和文化空间。
第82条 完善历史文化保护传承体系
保护市域自然山水格局、历史城区;历史文化街区、历史风貌区;历史文化名镇名村、传统村落;传统街巷(含骑楼街);不可移动文物(包括全国重点文物保护单位、广东省文物保护单位、广州市文物保护单位、区级文物保护单位、尚未核定公布为文物保护单位的不可移动文物);历史建筑、传统风貌建筑、改革开放优秀建筑;古树名木及其后续资源;历史名园、南粤古驿道、特色文化遗产路径,工业遗产、海上丝绸之路文化遗产、农业文化遗产、水务遗产、海防文化遗产;非物质文化遗产;地名文化遗产等。
第83条 落实历史文化保护线管控
落实历史文化保护线的保护范围和管控要求,根据《国土空间历史文化遗产保护规划编制指南》,将文物保护单位保护范围和建设控制地带以及各类历史文化保护对象的保护范围纳入历史文化保护线。对于纳入保护名录但暂不具备历史文化保护线划定基础的,经相关部门共同研究后,及时落实动态补划。历史文化保护线内的建设行为应严格遵循相关法律法规及保护规划的要求,充分保护并延续传统风貌。
第84条 加强历史文化遗存的空间管理
对历史城区,复兴传统中轴线,持续推进历史地标及周边环境的品质提升,激活文化空间,逐步疏解与历史文化保护传承不相适应的工业园、物流园和批发市场等,加快传统商贸产业升级。严控土地开发强度和空间形态,落实历史城区建筑高度管控要求,保护“青山半入城、六脉皆通海”的山水环境和传统街巷特色风貌。
对历史文化名镇名村和传统村落,严格保护沙湾镇、大岭村、塱头村、莲塘村、珠村、潭山村、高溪村等历史文化遗存,保护和延续本体及其环境的传统格局、历史风貌、人文环境、地形地貌、河湖水系、营建智慧,补足配套基础设施和公共服务设施短板,加强与历史文化遗存保护相适应的地域生态环境保护修复,推动历史文化保护与经济社会发展相协调。
对历史文化街区和历史风貌区,保护遗产真实性,保护历史风貌完整性和生活延续性,全面保护历史文化街区内各类保护性建筑、传统街巷、历史环境要素、非物质文化遗产等,历史文化街区新建或改、扩建的建筑高度应符合历史文化街区保护管控要求,加强与周边环境的协调。
对不可移动文物,加强文物本体及其周边环境整体保护,不改变文物现状,坚持原址保护,加强文物保护修缮和日常保养。文物的保护范围和建设控制地带内的建设活动,应当符合相关法律法规及保护规划的要求,并按《中华人民共和国文物保护法》等法律法规规定的程序报批。加大文物向公众的开放力度,加强文物科技创新,发掘不可移动文物资源的多重价值,保障文物保护、利用、考古等合理空间需求。对需依法保护的历史文化遗存,开发建设前应开展建设影响评估。对历史文化保护线内可能存在历史文化遗存的土地,实行“先考古、后出让”制度。
对地下文物埋藏区,落实建设前考古要求,在地下文物埋藏区进行工程建设或者在地下文物埋藏区以外进行大型工程建设前,应当按规定进行考古调查、勘探、发掘。
对历史建筑,严禁擅自拆除和破坏,保持原有外形和风貌。在历史建筑保护范围内进行建设活动应符合相关法律法规及保护规划的要求。
第85条 保护和建设特色文化遗产路径
保护北江—珠江口和东江—韩江古驿道等南粤古驿道。建设最能反映广州历史底蕴、文化特色和传统风貌的“最广州”历史文化步径,包括古都年轮、城央水脉、丝路遗风、粤味探悠、工场传奇、西关小筑、街市揽胜、红色基因、文宗体验9个主题步径。完善岭南特色的城市空间网络,活化利用骑楼建筑,提升背街小巷环境品质,构建连续、可以驻足的步行通道。贯通珠江两岸慢行空间,扩展珠江水上旅游路线等特色文化路径。
第86条 促进工业遗产活化利用
推进工业遗产普查认定工作,明确工业遗产保护要求。鼓励开展工业遗产活化利用,将工业遗产打造为集公共服务、文化创意、科研创新等功能为一体的创新空间,使工业遗产适应现代生产生活的需要。加快盘活珠江两岸的工业遗产,提升滨水空间品质。
第87条 推动非物质文化遗产传承和弘扬
保护市级及以上非物质文化遗产代表性项目。结合戏剧、方言、音乐、工艺美术等岭南文化的保护传承建设重大文化设施,鼓励利用社区公共空间开展文化活动。建设广东省非物质文化遗产展示中心。
第88条 提升城市文化综合实力
弘扬红色文化,建设广州市红色文化传承弘扬示范区,实施红色基因传承和革命文物保护工程,连片打造革命史迹主题区域、红色文化体验街区、红色文化地标。传承岭南文化,以传统中轴线和珠江前航道为核心,建设广州岭南文化中心。擦亮海上丝绸之路文化名片,建设海上丝绸之路主题文化区域,加强历史文化遗存保护开发传播,打造海上丝绸之路文旅路径。加强海上丝绸之路遗产考古与研究的国际合作。推动创新文化发展,打造广州国际城市创新奖、广州国际创新节、世界生态设计大会等国际文化交流平台。大力发展数字文化产业,引导创意产业发展,将文化创意融入社区生活场景。
第二节 城市空间形态
第89条 凸显依山、沿江、滨海的风貌特色
塑造特色鲜明的城市总体风貌。北部地区突出山体森林连绵起伏的生态风貌;中部地区突出人文与生态共生的沿江风貌;南部地区突出现代品质与岭南水系融合的滨海风貌。严格控制山边、水边、海边、林边、田边五边地区和重点地段建筑的高度、面宽、退线,加强对建筑色彩、体量、风格等风貌特色的管控。
第90条 重点构建城市景观视廊与天际线
营建云山珠水相望的景观视廊。重点管控4条市级景观视廊、18条区级景观视廊,保持地标建筑40%以上可见,重要山体20%以上可见。

打造尊重自然、层次丰富的天际线。历史城区重点维护中山纪念堂、沙面等重要建筑(群)周边传统空间轮廓的完整性,保障天际线的平缓有序。临山地区严格控制沿山地带的建筑高度与体量。滨江地区按照前低后高的原则控制沿江建筑高度,营造起伏有序的天际线。加强城市重要功能区、城市节点及商业中心区、风景区等周边天际线指引,整体形成富有韵律感的天际线。
第91条 打造花城、水城、活力城
突出花城特色景观,增加主题花树和城市花景,重点打造春秋两季花事活动,形成处处有花、季季有花的四季花景。提升水城空间品质,贯通珠江滨水空间,实现漫步道、骑行道、无障碍通道三类通道全线贯通,加强东濠涌、荔枝湾涌、新河浦涌等历史水系保护。打造宜居宜业宜游的滨海活力区,推动滨海风貌与岭南水乡交相辉映,为市民提供舒适、开放、贯通的滨水空间。激发公共空间活力,重点打造开放共享的岭南骑楼街巷,提升重要公共建筑、历史文化遗存等周边环境品质与人文活力,精细打造特色化、艺术性的城市小微空间。
第十章 综合交通
第一节 交通发展目标与战略
第92条 交通发展目标与战略
到2035年,广州将更高水平实现“全国123出行交通圈”和“全球123快货物流圈”。即客运实现都市区1小时通勤、城市群2小时通达、全国主要城市3小时覆盖,货运实现国内1天送达、周边国家2天送达、全球主要城市3天送达。提高枢纽能级,保持强大的韧性,降低枢纽的衔接摩擦力,提升枢纽的经济竞争力,在服务国内国际空间联系、提升国土连通性方面发挥更重要的枢纽作用。
到2035年,广州将建成广覆盖的轨道交通网、高密度的路网、更友好的慢行网。市域时空进一步压缩,实现“3060”目标,中心城区与东部中心、南沙新区和外围综合新城30分钟互达,东部中心、南沙新区和外围综合新城之间60分钟互达。居民绿色出行更有保障,城市绿色出行比例达85%以上,居民平均通勤时间控制在45分钟以内,减少通勤的不确定性,提高出行幸福感。
到2035年,推动形成高水平的交通与国土空间协同治理格局。促进交通空间的有效管控和复合利用,引导交通与空间、产业协同。以数据为基础,支撑交通和空间的协同规划与建设。以信息为纽带,强化旅客联程运输和货运的多式联运,保障国土空间的高效能治理。
第二节 提升综合交通枢纽能级
第93条 建设国际航空枢纽
构建广州市多机场体系。扩建广州白云国际机场,推进珠三角枢纽(广州新)机场建设,推进通用机场建设,形成以广州白云国际机场为核心,珠三角枢纽(广州新)机场为辅,南沙、黄埔、从化等通用机场为补充的多机场体系。重点发展欧美直飞航线,加密东南亚、日韩航线,形成全球主要城市“12小时航空交通圈”。到2035年,广州白云国际机场国际航空枢纽竞争力位居全球前列。在落实广州白云国际机场约42平方千米用地面积基础上,预留新增机场用地面积约27平方千米。
优化空域结构。积极协调推动珠三角机场布局调整,推进军民航深度融合,促进空域资源统筹安排和释放。优化调整广州及周边相关地区空域结构,释放广州白云国际机场空域。推动低空空域便利化、商业化运营,打造全国低空空域管理运行服务先行区,探索开展“空中的士”等城市通勤新模式,拓展无人机等城市配送应用场景。
完善集疏运系统。引入高铁、城际、城市轨道等多种轨道交通方式,拓展机场腹地,实现大湾区城市1小时可达、邻近省会城市3小时可达。预留T4航站楼(与广州北站合设)与专用轨道用地,强化广州北站与机场空铁联运。
第94条 建设国际航运枢纽
优化广州港功能布局。新建南沙港区五期工程,预留南沙港区六期工程、国际通用码头二期工程等,形成以南沙港区为核心,黄埔新港和新沙港区为重点,黄埔老港和内港港区逐步优化调整功能,各内河港区为补充的港口体系。重点开辟欧美等远洋集装箱班轮航线,拓宽“21世纪海上丝绸之路”国际航运通道。到2035年,广州港货物年吞吐量达7.5亿吨,集装箱年吞吐量达3600万标准箱。充分预留港口用地用海空间。
保障航道畅通。拓宽和浚深南沙港区至珠江口出海航道,近期按照20万吨级集装箱船通航标准建设,研究远期按30万吨级集装箱船通航标准建设的可行性。对航道范围内的规划桥隧通道进行管控,保障航道的通行空间。
完善集疏运体系。重点开通粤桂、粤湘赣、粤黔滇川渝铁水联运通道,拓展“无水港”口岸功能。打造南沙港区驳运中心,加快建设珠江、西江内河集装箱和以北部湾等为重点的沿海集装箱驳船运输网络,形成江海联运核心枢纽。优化疏港道路网络,落实空间资源保障,加快建设南沙港区连接周边地区的快速通道。
第95条 建设国际铁路枢纽
加强干线铁路网建设。构建10个方向的对外高铁通道,形成辐射全国、连接东南亚、衔接欧亚大陆的国际铁路枢纽。新增9条高铁,优先建设与长三角(上海)、成渝、湛江(海口)、深港、珠澳方向的直达通道,重点提升引入城市中心的铁路通道能力,强化枢纽互联互通。铁路客运实现与大湾区其他城市中心地区1小时互达,与省内城市2小时互达,与邻近省会城市3小时互达,与京津冀城市群、长三角城市群和成渝地区双城经济圈5—8小时互达。支持柳广铁路建设,打通广州至大西南地区货运铁路干线瓶颈,推动广州铁路枢纽与铁路全国骨干流通大通道常态化连通运营,铁路货运实现国内1000千米以内1日达、2000千米以内2日达、2000千米以上3日达。到2035年市域内铁路(不含城际铁路)总里程达到约800千米,年客运量达4亿人次,年货运量达7700万吨。
构建“一心五向”枢纽群。在“五主三辅多节点”的铁路枢纽布局基础上,推动提升南沙站、新塘站、广州北站等铁路枢纽站定位,构建与空间结构协同的“一心五向”铁路枢纽群。高标准改造提升广州站、广州东站、广州北站,建设广州白云、新塘、南沙等客站,新增黄埔、知识城、从化等客站,实现多点布局、多向到发,方便市民就近乘车。
第96条 强化华南地区公路枢纽中心地位
完善以广州为中心、辐射华南的“三环、十九射”骨架高速公路网。新增增佛(天)、狮子洋通道等高速公路,实现广州与相邻城市之间两条以上高速公路直接连通。到2035年市域高速公路网总里程达到1500千米。顺应需求变化和环保要求,外迁中心城区公路客运站,强化客运站与各类轨道枢纽的衔接,形成布局合理的客运枢纽体系。
第三节 扩大城市交通网络空间
第97条 建设公交都市
构建由城际铁路、城市轨道交通快线A、城市轨道交通快线B、城市轨道交通普线和常规公交深度融合的大公交系统,到2035年实现市域公共交通占机动化出行比例达60%,轨道交通占公共交通出行比例达80%。
加强城际交通联系。协同城际铁路,建设跨市城市轨道交通快线A,推动广州城市轨道交通网与佛山、中山、东莞、深圳、清远、惠州等城市衔接。按照“一张网、一张票、一串城”的运营模式,实现城际公交化,推进广州与相邻城市的各重要组团紧密联系。
支撑市域组团快速通达。完善城市轨道交通快线B网络,支撑广州市域空间的一体化发展,实现东部中心、南沙新区及外围综合新城至中心城区快速通达。
提高轨道服务覆盖度。加密中心城区、东部中心、南沙新区内部及连绵发展地区走廊的城市轨道交通普线网络,提高轨道交通线网密度,实现重要客流走廊全覆盖。
建设多层次常规公交系统。积极发展快速公交、公共汽电车、网约巴士、水上巴士等多层次常规公交系统,加密公交网络覆盖,填补城市轨道服务空白。
保障城市轨道交通及公交场站用地。其中轨道交通车辆基地用地总规模约为21平方千米。
第98条 建设高密度路网
以小街区、密路网的空间模式为主营造广州道路网络。抓住广州不同发展水平地区的建设重点,采取差异化的策略营造路网,包容不同层次的出行需求。
市域以加强“三核四极”间的快速联系为重点,规划形成“中心放射、核极快联”的主骨架路网格局。推进广汕公路、广花路等既有道路的快速化改造,优化连接中心城区与外围组团的放射线。构筑花都大道、永九快速、开放大道、沙鱼洲隧道、黄埔至南沙东部快速通道等,强化核极间的高效联系,促进形成多中心、组团式、网络化市域空间结构。
中心城区以扩大路网容量为重点,规划形成“内环、八联络”的快速通道体系和“十五横、十三纵”的结构性主骨架路网。扩大中心城区对外道路容量,新增对外直连通道,推进东晓南路至南站连接线、中新广州知识城至中心城区快速通道、南沙至中心城区快速通道。扩大快速道路容量,推进龙溪大道、黄埔大道(科韵路—汇彩路)等环路放射线的快速化改造,建设快捷路二期等一批主线连续、高效通行的快捷路。扩大主骨架道路容量,新建猎德大道北延线、汇景北路东延线,打通江南大道南延线、花城大道东延线等断头路。扩大生活性道路容量,加密过江通道,分阶段逐步开放封闭大院、居住区的道路,结合城市更新打通断头路并加密次支路网。
强化镇区和农村道路可达性。提升镇区、农村道路的建设标准和联通程度,支撑乡村振兴。
第99条 建设步行和自行车友好城市
完善步行空间网络。积极拓展步行空间,中心城区生活性道路优先布置步行空间。强化以城市轨道站点为核心组织步行通道,加强步行与公共交通网络的良好衔接。利用骑楼街、步行连廊、地下通道、桥下空间等多种形式,构筑全天候使用的步行网络。通过打通街区、加密支路、增加立体步行系统等措施,逐步实现中心城区步行通道网络密度不少于10千米/平方千米。
完善自行车道空间网络。提升自行车道连通度,完善公共交通站点周边自行车停放设施布局,强化自行车接驳公共交通功能,构建通勤、休闲、娱乐、健身、旅游等多功能融合的自行车道网络。
加强路内空间与绿道、碧道等路外步行和骑行空间的衔接。推动多道融合,共同构筑连续完整的步行和骑行通道体系。
第四节 空间协同与交通治理
第100条 交通空间管控要求
交通廊道空间管控。复合利用交通通道资源,鼓励道路、轨道等并线规划和建设。加强主骨架道路红线的统一管理,明确管控要求、优化调整流程及动态更新维护机制。整合道路红线内外公共空间,促进精细化协同建设。加强轨道交通空间管控,依法及时划定通车线路保护范围。做好规划线路空间预控,明确规划线路调整程序和动态更新机制。及时协调轨道建设与城市空间,保障协同发展。
停车空间管控。总体形成“中心城区适度从紧、外围区适度宽松”的差异化停车空间供给策略。强化规划引领,加大用地供应,鼓励利用自有用地增设停车设施。
第101条 推动交通与空间、产业协同
推动轨道交通与城市空间的协同。以公交可达性为依据配置用地功能,推进轨道交通场站综合开发利用,设施用地可兼容居住、商业等其他用地功能。引导人口和就业岗位向轨道交通站点周边集聚,促进集约发展。
推动物流网络与产业空间的协同。构建“5+10”的大型物流枢纽体系,通过铁路、水运、航空和公路货运通道串联,形成陆海空大联运格局。围绕大型交通基础设施发展现代物流产业,打造海港、空港、生产服务、商贸服务等物流网络示范节点,对接全球供应链网络,建设国家物流枢纽。
第102条 推进智慧交通建设
完善城市交通空间协同分析决策辅助系统。整合共享政府部门、通信运营商及互联网企业等交通大数据资源,完善交通空间协同量化分析,以可达性和承载力指标为纽带,支撑空间规划和政策的制定,保障国土空间的高效能治理。
以智慧赋能促进交通多式联运的空间协同。实现更便捷顺畅的旅客联程运输,推动公路、铁路、航空、水运等与城市交通的空间协同,构建运营管理和服务一张网,完善全流程出行服务统一平台,整合各类出行信息服务资源,提高全过程出行总体效率。实现更高效经济的货运多式联运,打造公铁联运、空铁联运、海铁联运、江海联运枢纽,加强交通方式间转换的空间保障,完善多式联运公共信息平台,推进规范、标准等互认统一,信息互通共享,提升多式联运换装转运效率。
第十一章 城市安全和市政基础设施
第一节 安全韧性城市建设
第103条 建设目标
坚持以防为主、防抗救相结合,从应对单一灾种向综合减灾转变,从减少灾害损失向减轻灾害风险转变,针对自然灾害、事故灾难、公共卫生、社会安全等重点领域,以及大型枢纽、高层建筑、大型商业综合体、城中村等重点对象,应加强风险治理管控,定期完善灾害监测预警和应急预案体系,全面提升全社会抵御灾害的综合防范能力。
第104条 有效应对灾害风险
提升综合防灾减灾救灾能力。优先选择可承担应急避难功能的公园、绿地、广场、学校、体育场馆等公共建筑与场所,配套建设防灾避险应急避难场所,加强应急疏散通道建设,形成点线面相结合的应急空间网络。应急避难场所按照“中心—固定—紧急”三类配置相应的设备和物资。每个区至少配置一个中心应急避难场所;每个街道(镇)至少配置一个固定应急避难场所;每个社区(村)至少配置一个紧急应急避难场所。到2035年,人均应急避难场所面积达到2.0平方米。构建以干线公路和主干道路等为主的安全、可靠、高效疏散救援应急系统。市域规划区域性应急疏散通道22条,其中中心城区10条。市域规划中心应急避难场所25个,其中中心城区13个。
提高流域防洪(潮)能力。中心城区防洪(潮)标准200年一遇,具备防御西江200年一遇、北江300年一遇洪水能力,具备防御300年一遇潮位能力。南沙区、番禺区涉及城镇开发的联围,防洪(潮)标准200年一遇;不涉及城镇开发的联围,防洪(潮)标准50—100年一遇。中心城区以外的白云区、黄埔区以及花都区、增城区、从化区的中心地区防洪标准50—100年一遇。新型城镇防洪标准为20年一遇。提高骨干河道泄洪能力,挖潜洪水调蓄空间,全面消除病险水库隐患,推进水库新建扩建工程。推进大湾区堤防巩固提升工程、广东省生态海堤建设工程。
提升内涝防治能力。采取工程和非工程等综合措施,增强城市防涝能力,城镇地区内涝防治设计重现期为100年。全市除30条流域防洪河道以外,其余骨干河道和城镇内河的治涝标准设计重现期为20—50年。疏通北部山林行泄通道,强化中部抽排能力,增加南部河网调蓄涌容。加快推进广东省大型泵站工程的研究及实施。以大型排涝通道、人工调蓄湖等为骨干,构建从源头到末端,涵盖流域、城市、社区多层次的城市排水防涝工程体系,排水防涝能力与建设海绵城市、韧性城市要求更加匹配,总体消除防治标准内降雨条件下的城市内涝现象。雨水管渠设计重现期为新建项目、新建区域和成片改造区域不小于5年一遇;已建城区、改造特别困难地区2—3年一遇;下沉式立交隧道、地下通道等重要地区不小于50年一遇。
优化防洪排涝通道。将30条骨干河流和17宗大中型水库涉及的为稳定河势、保障河道行洪安全和维护河道生态环境的区域划定为市级洪涝风险控制线。洪涝风险控制线具体边界在专项规划和详细规划中划定及落实。
提高地质灾害防治能力。全面推进1:10000地质灾害精细化调查和风险区划。建设全域感知的地质灾害监测预警网络,重点提高短临预警预报到中期预警预报的精准度。结合土地综合整治、生态修复、更新改造、乡村振兴等工作推进地质灾害风险隐患综合整治,推动地质灾害隐患点动态清零。在地质灾害高易发区限制新建项目,无法避让的,必须采取工程防治措施。深化建设地质灾害防治数字化、智能化管控平台,基本实现地质灾害风险隐患双控现代化。
提高防震抗震能力。进一步完善地震断裂带探测,加强房屋建筑和基础设施的地震灾害风险监测和隐患排查,定期开展地震灾害风险评估,对抗震能力不足的房屋设施开展抗震加固,提升城镇地震安全韧性。建筑物避免跨断裂带建设,建筑抗震必须达到国家抗震设防标准。适度提高重要设施、灾害风险地段抗震设防等级。到2035年,推进防震减灾基本达到防治精细、监测智能、服务高效、科技先进、管理科学。
第105条 公共卫生和防疫
统筹全市公共卫生、应急救治、应急物资储备、医疗科研实验室等设施规划布局。按照平急结合原则,健全分级分层分流的重大疫情救治机制,加强集中隔离和救治体系建设,健全区域应急物资储备供应体系,提升医疗废物全过程管理和无害化处置能力。建设国家临床医学研究中心,加快推进市应急医院、市紧急医学救援指挥中心、市疾病预防控制中心整体改扩建等项目建设。合理预留应急医疗卫生设施备用场地,适度提高医院用地规划建设标准,增加绿化用地和开敞空间比重,做好市政基础设施预留衔接。完善大型公共服务设施、酒店、公园绿地等场所应急能力评估和综合数据管理。
完善市—区—镇街三级卫生健康管理体系。建立“分区分级接诊,定点集中救治”的应急模式,合理布局基层医疗卫生设施,提高基层医疗卫生设施建设标准,增强人员与设备配置,提高农村、社区等基层防控能力。将防灾防疫设施要求纳入15分钟生活圈规划建设标准,提升老旧小区应急防疫能力。
第106条 加强“平急两用”保障
完善“平急两用”公共基础设施建设体系。将“平急两用”相关要求纳入规划建设管理全流程,构建能力足、布局优、转化快的“平急两用”公共基础设施体系,提升应对重大突发事件处置保障能力。
着力提升公共基础设施平急转换能力。摸清“平急两用”公共基础设施底数,统筹“平急两用”设施空间规划选址布局和用地保障,完善“平急两用”公共基础设施建设标准或技术指引。重点强化医疗卫生设施、物流枢纽应急转换韧性。
第107条 城市安全运行
应急管理体系建设。完善全市应急指挥管理平台,建立市、区两级指挥联动机制,完善市、区两级指挥中心建设。提升应对重大特大事故的快速高效救援能力,提升供电、供热、供水、排水、燃气、通信等重大生命线设施和廊道的综合抗灾能力。完善院前医疗急救服务网络,形成以中心指挥调度为核心,各120急救网络医院联合的院前医疗急救体系。中心城区急救半径控制在4千米以内,南沙新区、东部中心及外围综合新城等急救半径控制在8—10千米。
加强消防安全设施保障。匹配“全灾种、大应急”需求,构建高效、合理的消防救援设施布局。提升高层建筑、地下建筑、大型城市综合体灭火及应急救援能力。到2035年实现市域消防站辖区面积不大于15平方千米,中心城区消防站辖区面积不大于7平方千米。
优化公安设施布局。按照“市—区—镇街—社区(村)”配置相应等级设施。城市街道级公安设施的服务半径宜为1000—1500米,社区级公安设施的服务半径宜为500—800米,乡村地区镇级、村级公安设施的服务半径原则上不宜大于5000米。
第108条 加强军事安全和国防安全支撑建设
贯彻总体国家安全观,构建安全可靠的现代化基础设施体系,确保基础设施建设同经济社会发展、国防建设需要相适应。
第二节 市政基础设施保障
第109条 供水保障
优化用水结构,坚守水资源承载能力底线。坚持“以水定城、以水定地、以水定人、以水定产”,实施最严格的水资源管理制度。
强化水源安全保障。以东江、西江、北江、流溪河、新丰江水库为主水源构建“五源六脉”供水格局。加强流域协同,完善西江、北江等跨流域水源地的水质监测与保护,加强对流溪河、增江、东江、沙湾水道、顺德水道及众多水库等本地水源地的保护。
健全城乡供水体系。全面提升“水源—水厂—供水泵站—市政管网—入户系统”全供水链条,实现重要地区高品质饮用水全覆盖,以海珠湖、琶洲国际会展中心、白云湖数字科技城等重点区域为示范,建设高品质饮用水体系。强化不同供水分区、各水厂间的互联互通与应急调度,建成多网联动的城乡供水系统。
第110条 能源保障
加快本地电源建设,提升电力系统供应及抗灾保障能力。到2035年,新增电源装机容量约958万千瓦,电力自给率逐步提升。
构建安全、可靠、绿色、高效、智能的现代化电网。加强“西电东送”电力通道建设,增强与省网目标网架的衔接。到2035年,预测全市最高用电负荷为4300万千瓦。通过先进信息技术、互联网理念与能源产业融合促成电网智能化发展。
大力发展清洁能源,积极发展新型储能。支持积极开发利用太阳能,着力支持分布式光伏发电项目建设,因地制宜发展分散式风电。合理开发利用生物质能,布局农林生物质发电项目。积极发展新型储能,探索能源新型利用方式。逐步提高可再生能源等低碳清洁能源在终端能源消费中的比重。
增强天然气保障和应急储备能力。到2035年,全市按照供气能力大于200亿立方米、应急储备能力大于3.8亿立方米的目标,中心城区按照供气约50亿立方米的目标,保障燃气设施用地。加强燃气管道互联互通,推进城市老化燃气管道更新改造。
第111条 固体废物处置
推进生活垃圾分类。深化源头分类减量,稳妥推进生物质综合处理厂建设及资源热力电厂提标改造,完善垃圾分类全流程体系。到2035年,全市按照生活垃圾分类处理能力36450吨/日的目标,保障垃圾处理设施用地,中心城区按照转运能力5600吨/日的目标,保障垃圾转运站用地,将部分垃圾运往中心城区外统筹处理。
加强建筑垃圾治理。推进资源化利用、消纳场、分拣中心等处置设施建设,到2035年,按照新增不小于3200万立方米/年的资源化利用处理能力、不小于8600万立方米消纳能力、不小于610万立方米/年分拣处理能力的目标,加强建筑垃圾处置设施用地保障。
完善工业固体废物资源化利用和危险废物、医疗废物安全处置系统。提高工业固体废物综合利用能力。加强危险废物、医疗废物集中处置设施建设及环境污染防治监管,加快形成从产生到处置的全过程信息化管理体系,确保安全处置率100%。
第112条 污水收集治理
加强水污染防治,实施流域环境综合治理。坚持水环境治理和保护,严格落实河长制、湖长制,加强污水管网和污水处理厂等环保基础设施规划建设。节约土地资源,集约化建设污水处理设施。修复现状管网病害,持续推进雨污分流改造,系统提高城市生活污水集中收集率。坚持源头入手,从有利于污水资源化利用角度,优化设施布局,集散结合,逐步提高污水再生利用比例。
坚持精准治污、科学治污,以巩固、优化污水收集、处理设施的建设及管理能效为目标,持续完善中心城区猎德、沥滘、大沙地等污水治理系统。
第113条 通信基础设施建设
打造国际数字信息枢纽,创设更多技术创新和公共服务平台。推动互联网骨干网、城域网和国际出入口扩容升级。推动新一代信息基础设施建设。到2035年,规划独立占地的通信机楼27座,其中中心城区规划新增独立占地的通信机楼6座。
第三节 推进碳达峰碳中和
第114条 促进城市空间绿色低碳优化
促进城市建设模式低碳转型。以多中心、组团式、网络化城市结构为基础,引导国土空间节约集约用地,增强减排固碳能力。鼓励以公共交通为导向的土地开发模式,促进土地混合利用和空间复合利用,促进住房与产业平衡配置,实现职住平衡、绿色集约的组团式发展。
引导绿色交通高质量发展。加快交通能源动力系统清洁化、低碳化、高效化发展,推进交通基础设施绿色化建设、改造。鼓励绿色出行,加快建立以“公共交通+步行”为主体的城市绿色出行系统。加快形成绿色集约的货运运输网络。
探索低碳有机更新与近零碳示范区规划建设。推进中央活力区探索低碳有机更新路径,推进中新广州知识城南起步区和南沙明珠湾灵山岛尖片区等绿色生态城区建设,探索近零碳示范区规划建设路径。
第115条 提升生态系统碳汇能力
增加森林及城市绿地碳汇。实施应对气候变化林业专项行动计划。加快从化、增城、花都等区域碳汇林建设,加强森林抚育经营和低效林改造,提升森林植被碳储量及森林植被碳密度。结合生态绿地系统和生态廊道网络,优化完善城市碳汇网络,连通城市内外自然空间。
推进海洋与湿地碳汇。加强湿地保护,通过岸线清理整治、滩涂生境改造、新增和修复红树林等措施,增强海岸带湿地储碳能力,开展湿地固碳试点建设。
巩固提升农田碳汇。结合土地综合整治优化整合耕地资源、加强农田保育,积极发展绿色低碳农业,增加土壤有机碳含量,提升农田固碳能力。
第116条 推进城市可持续降温
综合运用自然调节或人工干预措施减少城市建成环境内热量吸收、排放和积蓄,降低城市环境温度,缓解城市热岛效应,助力城市节能减排。
优化市域通风格局。依托市域生态空间格局,控制流溪河主风廊、正果—钟落潭—白坭河主风廊、增城南部—九龙大道主风廊、虎门水道—帽峰山主风廊、蕉门水道—南沙港快速—珠江前后航道主风廊、洪奇沥水道—珠江西航道主风廊6条市域通风廊道,连通山林、河湖、湿地、海域等大型生态冷源地,促进城市通风散热。
改善城市地表覆盖。优化以大型公园为核心、中小型公园为补充的网络化绿地布局,建设多种形式、绿色渗透的城市表面。
合理优化场地规划设计。形成有利于空气流通、遮阳的建筑群与开敞空间。鼓励建筑首层架空设计,鼓励立体绿化、屋顶绿化和公共架空平台绿化。
应用景观与设施遮阳散热。因地制宜采用风雨连廊、树冠覆盖、活水景观、喷淋设施等方式,提升户外公共空间的热舒适度。
第117条 提高气候适应能力
提高基础设施适应能力。积极应对城市内涝,完善城市防洪治涝标准。保留并逐步修复城市河网水系,加强雨洪资源化利用设施建设。加强供电、供热、供水、排水、燃气、通信等城市生命线系统建设,提升建造、运行和维护技术标准,保障设施在极端天气气候条件下平稳安全运行。
提高海洋和海岸带适应能力。加强对风暴潮、海浪等海洋灾害的预报预警,完善应急预案和响应机制,提高防御海洋灾害的能力。提高沿海地区和重大工程设施防护标准。完善海洋生态环境监视监测系统,加强海洋生态灾害监测评估,推进海洋生态系统保护和恢复,大力营造沿海防护林。
提高极端气候适应能力。加强基础信息收集,建立气候变化基础数据库,加强气候变化风险及极端气候事件预测预报。开展关键部门和重点领域气候变化风险分析,建立极端气候事件预警指数和等级标准。完善气候相关灾害风险区划和减灾预案。针对气候灾害新特征调整防灾减灾对策,编制极端气候事件和灾害应急处置方案。
第十二章 土地节约集约高效利用
第一节 节约集约用地
第118条 建设用地调控策略
实施“严控总量、盘活存量、精准配置、提质增效”的建设用地调控策略。合理优化土地利用结构和空间布局,强化重大建设项目节约集约用地的刚性约束,新上项目应达到国内同行业当前节约集约用地的先进水平。到2035年实现“双减”(减少年均新增建设用地规模和单位地区生产总值建设用地使用面积)、“双增”(增加民生设施空间和公共空间)、“双优”(优化建设用地结构和布局)。
第119条 建设用地结构优化
适度提高城镇居住及配套用地比重,增加公共服务设施和基础设施用地供给,倡导以公共交通为导向的城市发展模式,优先在轨道交通站点周边布局居住、商业等功能。优先保障先进制造业、战略性新兴产业等产业发展空间,推进低效工业用地减量化,提升产业用地效率。通过城市更新逐步增加中心城区绿地与开敞空间,通过留白增绿以及差别化的生态用地管理多渠道保障南沙新区、东部中心及外围综合新城绿地空间。保障交通运输用地,完善城乡道路网体系。
第120条 增存结合配置资源
优化提升存量空间品质和功能,推动中心城区非核心功能有序疏解。精准配置增量资源,支撑重点平台和交通枢纽建设。加快盘活批而未供和闲置土地,加强建设用地批后监管,在符合规划的前提下鼓励将闲置土地用于公共设施和保障性住房建设。
第121条 鼓励土地复合利用
坚持地上、地下空间统筹规划,持续推进土地立体开发,引导功能用途互利的建设用地类型混合布置。适应新型产业发展需求,推动产业用地由单一制造向制造与研发、设计、创意、办公、商业等多功能融合发展。在保障公共安全和满足环境品质要求的前提下,重点推进轨道交通枢纽、公交场站等用地的立体开发和功能混合。支持符合条件的公共服务设施和市政基础设施统筹与整合建设,推进设施和场站地下化设置,增加公共绿地和公共空间。
第122条 建立留白用地管控制度
为应对发展不确定性、提升城市发展韧性,建立功能留白和空间留白两类留白用地管控制度。功能留白用地主要为尚未明确功能的建设用地,具体用途由详细规划确定。空间留白用地重点对不可预期的重大事件以及重大项目、重要平台周边地区的发展空间进行战略预控,待开发条件成熟后予以启用。
第二节 存量空间盘活和低效用地再开发
第123条 支持实施城市更新行动
以有利于城市结构优化、经济社会发展、历史文化保护、宜居环境改善、公共基础设施完善、社会综合治理为导向,为稳步推进实施城市更新行动提供规划和用地支持。
第124条 分区分类推进存量空间盘活
环城高速路以内区域重点通过“绣花”功夫微改造方式,促进历史文化遗存保护与功能活化,支持老旧公房改造和兼容社区服务功能,完善老旧小区公共服务设施布局,提升社区居住环境品质,盘活广州站、广州东站等重大基础设施周边地区低效用地。
“三核四极”与地区中心周边区域重点通过增存联动、储改结合,支撑重点平台集中连片改造升级,优化功能结构,腾退低效产业用地,完善产业服务设施布局,引导产城融合与职住平衡。
其他区域重点推进乡村整治提升,对白云帽峰山周边、花都西部北部、南沙北部农田连片区、从化及增城等地区的生态控制区,鼓励采用混合改造、微改造方式,盘活闲置农房与集体土地;对村镇工业集聚区,可通过“工改工”、局部拆建、建筑功能置换等方式进行集中连片改造,实现提质增效。
第125条 加快推进村镇工业集聚区改造
推动低效存量产业用地盘活。鼓励村镇工业集聚区与周边村集体留用地、政府储备用地连片整备、统一规划、统筹开发,引导零散分布的工业企业向基础条件较好的镇街及连片的村镇工业集聚区集中,实现产业升级。
加强村镇工业集聚区产业导入。统筹优化村镇工业集聚区功能布局,强化村镇工业集聚区产业策划、产业功能导入,提升存量工业用地的利用效率和产出效益,推动村镇工业集聚区转型升级。
促进产城融合发展。通过村镇工业集聚区改造,村镇工业集聚区搬迁、整合后腾出的土地按照规划进行功能转换,优先满足区域交通市政基础设施和公共服务设施配套的需求,确保村镇工业集聚区改造与城市功能提升相结合。
第126条 因地制宜推进城中村改造
精准摸查底数。精准摸查城中村人口、用地、房屋、产业、权属、公共服务设施等基础信息,完善城中村基础信息动态更新机制。衔接城中村党建治理网格,促进城中村精细化治理。
严守底线约束。严格落实耕地和永久基本农田、生态保护红线、历史文化保护、安全韧性等刚性管控要求,综合考虑交通市政基础设施容量以及城市空间品质提升需求,科学合理确定城中村改造开发强度。
多措并举推进。以政府主导改造为主,“拆、治、兴”并举,通过整合归宗、土地置换等方式促进区域成片连片开发,推动产业转型升级,加强公共基础设施配置。
第127条 稳妥推进旧城镇改造
对历史文化资源丰富的地区采取针灸式、小规模、渐进式方式,挖掘文化内涵,营造特色公共空间,稳妥有序推进改造。对聚龙湾片区、环市东片区等建成年代较久的成片连片旧城地区,以设施完善和环境品质提升为重点,鼓励用地功能混合、建筑功能复合、空间环境融合,通过微改造、混合改造等方式,补齐公共服务设施短板、优化产业功能、完善社区治理。
第三节 地下空间开发利用
第128条 地下空间布局与管控
坚持底线约束、安全优先,地上地下协同发展,构建功能复合、体系完善、安全韧性的地下空间。科学评估地下空间资源,确定地下空间开发利用底线。规划期内以浅层和次浅层空间为重点开发区域,适当拓展次深层空间。局部地区因特殊需求可适当加大地下空间开发深度。地下空间建设宜优先选取地质条件稳定地区,尽量避让洼地和内涝易发区等区域,并加强相应工程措施。根据工程可行性和功能需求科学分层布置地下交通、市政等设施。以中心城区为核心,结合规划交通网络布局地下空间,强化花都—空港、中新广州知识城、从化、增城、番禺和南沙等地下空间管控,提升地下地上连通性,合理开展功能复合利用。
第十三章 海洋空间和陆海统筹
第一节 海洋空间格局和资源保护利用
第129条 构建陆海统筹的海洋空间格局
结合江海一体自然特征和陆海界面枢纽优势,坚持陆海统筹、山海互济,构建“一带双城、串珠成链”的海洋空间格局。
“一带”为沿珠江前后航道—狮子洋—伶仃洋的海洋经济创新发展带。统筹保护海陆生态环境,集约高效利用海洋资源,提升海岸带空间品质和功能。引导海洋公共管理机构、重要海事机构、海洋科研院所、涉海企业总部等高端要素沿江向海布局,形成珠江口海洋经济的核心承载区和推动珠江口东西两岸协同发展的重要纽带。
“双城”强化中心城区和南沙新区向海发展。中心城区强化与海洋相关的文化遗址、工业遗产活化利用,承载海洋综合管理、海洋国际合作交流、航运总部经济等新功能,打造海洋公共服务高地。鼓励中心城区涉海高校、科研院所和企业在南沙新区设立分支机构。南沙新区做好港产城整体布局,集聚高端海洋服务,吸引重要涉海科研院所和企业总部落户。支持南沙港区开展绿色、高效、智能的新一代港口建设,打造面向共建“一带一路”的核心枢纽海港。加快建设临港经济区(南沙片区),提升港口岸线及周边用地使用效率,形成具有国际竞争力的现代海洋科技产业融合集群。
“串珠成链”是指串联海岛、滨海特色产业集聚区等,为海洋经济发展提供战略空间。构建珠江口特色岛链,强化14个海岛的分类保护利用,打造一批海上生态岛和现代活力岛,强化海岛生态保护修复和现代海洋产业发展。串联滨海特色产业集聚区,促进传统产业链向海延伸,推动生物医药、电子信息、装备制造等优势产业和创新主体向海发展,拓展海洋新需求,培育海洋新技术和新业态,为产业转型升级注入新动能。重点打造海丝城、莲花湾、庆盛、小虎岛、沙仔岛、南沙湾、明珠湾、龙穴岛等海洋产业创新发展片区。
第130条 实施海域分区管理
全市海域空间划分为生态保护区、生态控制区和海洋发展区3个一级规划分区。生态保护区依据海洋生态保护红线管控要求,实施正面清单管理。在海洋生态保护红线外,划定海洋生态控制区,实施负面清单管理。海洋发展区重点为基础设施建设、海洋产业发展、海洋资源开发提供高质量海洋空间。鼓励海域立体多功能使用,实施基于海域规划分区的用海兼容性管理。
第131条 强化海岸线分类管控
将大陆海岸线(不包括开放式河口岸线)划分为严格保护岸线、限制开发岸线和优化利用岸线三种类型,实施分类管控。严格保护岸线按照生态保护红线有关要求管理,确保生态功能不降低、长度不减少、性质不改变。限制开发岸线以保护和修复生态环境为主,为未来发展预留空间,严格控制新增围填海等改变海域自然属性的用海项目,适度保障工矿通信、交通运输、滨海旅游等项目建设。优化利用岸线应优化建设项目布局,保障重大重点项目、新兴产业和特色产业园建设,严格执行建设项目用海面积控制指标等相关技术指标,提高岸线使用效率。
第132条 加强海岛分类保护利用
优化利用海鸥岛,为珠江口“黄金内湾”建设和粤港澳全面合作提供战略空间。集约高效利用龙穴岛、沙仔岛和小虎岛,打造粤港澳大湾区世界级港口群主体作业区、国际航运枢纽核心承载区、海洋科技创新重要支撑区和现代海洋产业集聚区。提升大吉沙岛环境品质,打造科技引领、功能复合、岭南特色突出的都市田园活力岛。9个无居民海岛按照海岛主导用途实施差别化管理。上横挡岛、下横挡岛、凫洲、大蠔沙、屎船沙、金锁排、沙堆岛、舢舨洲为纳入海洋发展区的无居民海岛,在严格保护海岛生态环境的前提下,经科学论证后可适度利用。大虎岛为海洋生态保护区海岛,结合所在区域生态保护要求进行管理。
第133条 打造蔚蓝活力海岸带
依托广州江海一体的海洋资源特色,营造创新要素集聚、海洋产业发达、生态环境优美、风貌特色突出的蔚蓝活力海岸带。强化海岸带空间资源陆海统筹保护利用,以岸线科学配置协调各类空间矛盾,统筹生态保护修复、自然资源利用、基础设施建设、产业发展、防灾减灾救灾等各类空间需求,实现陆海空间协调有序利用。塑造城海相融的滨海景观风貌,拓展城市亲海空间,重点打造广州海丝城、莲花湾、南沙湾、万顷沙南部等滨海特色城区。提升海洋防灾减灾救灾能力,完善海洋灾害观测网络,提升海洋灾害预警能力,加强台风、风暴潮、滨海洪涝等灾害风险防御。推进生态海堤建设,构建滨海安全屏障。建立海岸建筑退缩线制度,专项划定海岸建筑退缩线。强化陆海统筹地区详细规划编制和管理,严格落实海岸建筑退缩线制度。
第二节 建设彰显海洋特色的现代化城市
第134条 打造彰显海洋特色现代化城市的广州样本
充分发挥海洋高质量发展战略要地作用,推动城市面海而兴、向海图强,探索沿海城市实现中国式现代化的广州路径,争当海洋强国建设的排头兵和领头羊。强化海洋科技创新策源地、海洋产业创新发展高地、海洋公共服务基地等功能。打造蓝色经济发展的重要枢纽,引领南部海洋经济圈现代海洋经济创新发展。提升海洋公共服务和治理能力,共同保护好海洋生态环境,有序开发海洋资源,化解各类安全风险,协同管理涉海事务,推进珠江口海域整体保护利用以及环珠江口湾区的陆海统筹发展。强化广深联动,加快广深海上基础设施互联互通,推进海洋科技创新的协同、港口航运的协作和现代海洋产业发展的共济。
第135条 加快推进海洋科技创新
面向深远海开发,进一步集聚国家海洋战略科技力量,做好深海生物资源开发利用、天然气水合物产业化、大洋极地科考综合保障、大洋钻探国际大科学计划等深海和极地科考研究的空间预留和保障,争取高等级海洋科研基地或创新平台落户广州。在冷泉生态系统观测与模拟大科学装置、天然气水合物钻采船(大洋钻探船)基础上,进一步集聚海洋科技基础设施,打造深海领域重大科技基础设施集群。高水平建设国家级深海科技创新中心,抢占海洋科技创新制高点,开展关键核心技术攻关,推进我国南方海洋科技创新中心建设。支持重要涉海科研院所、知名涉海高校等在广州设立研究院或分支机构。推动产研融合,加速海洋科技成果转化和产业化,打造创新引领型现代海洋产业体系。加快海洋能发电装备、先进储能技术等能源技术产业化。
第136条 培育特色化海洋产业集群
以龙穴造船基地为核心,在南沙、黄埔、番禺等区域规划建设上游配套产业园,推动船舶与海洋工程装备业高端化、智能化、绿色化发展,加强核心技术攻关和产业化,强化海上新基建支撑能力,打造世界一流的船舶与海洋工程装备产业集群。以生物岛、广州科学城、中新广州知识城为核心,培育和引进一批海洋生物医药龙头企业,形成海洋药物与生物制品产业集群。以南沙湾、明珠湾为核心,积极引入海洋金融、涉外法律仲裁、海洋工程咨询等企业机构,促进海洋现代服务业集群化发展。
第137条 强化现代海洋服务和治理功能
积极参与国际海洋事务,拓展多层次蓝色伙伴关系。打造国际海事服务产业集聚区,推动国际海事组织设立分支机构,加快发展船舶管理、检验检测、海员培训、海事纠纷解决等海事服务。支持海洋资源勘探开发、南海海洋观测预警、海洋综合执法、海上搜救等公共服务设施建设,支撑国家南海综合管理及深远海开发。争取南海、大洋和极地领域的重大工程、研发中心、运营中心等项目落户广州。强化海上技术研发、装备制造能力,打造服务国家深远海勘探开发战略的总部基地、总装基地和技术研发基地。
第138条 打造特色海洋文化旅游目的地
推进海上丝绸之路史迹保护,加强海上丝绸之路文化交流融通。挖掘海洋文化遗存,打造具有历史记忆、地域特色、时代内涵的海洋文化新名片。建设海洋文化休闲中心,将南沙湾地区打造成为彰显岭南海洋文化特色的功能集聚区。
第十四章 区域协同发展
第一节 服务构建新发展格局
第139条 打造国内大循环中心节点城市
落实“两横三纵”全国城镇化战略格局,加快依托京津冀—粤港澳主轴、长三角—粤港澳主轴、粤港澳—成渝主轴、广昆走廊等国家综合立体交通网建设,深入对接京津冀协同发展、长江经济带发展、长三角一体化发展、黄河流域生态保护和高质量发展、成渝地区双城经济圈建设,加强与海南自由贸易港联动,深度参与泛珠三角区域合作,支撑构建双循环新发展格局。
第140条 构建双循环战略链接城市
发挥国家综合性门户、国际综合交通枢纽作用,促进融入共建“一带一路”。提升白云国际机场全球城市连通能力。加强与沿线海港合作,强化南沙港与东南亚及共建“一带一路”港口的联系协作。加强链接西部陆海新通道及东南亚地区的通道空间保障,推动广州到欧洲、中亚、东南亚等国际班列扩量增效。
第二节 共建充满活力的世界级城市群
第141条 积极参与推动粤港澳大湾区建设
服务香港、澳门更好融入国家发展大局。深化与港澳的规则衔接、机制对接,加快推动南沙在粤港澳大湾区建设中更好发挥引领带动作用,在南沙、番禺、海珠等地区建设面向港澳的优质生活圈,为港澳居民在穗学习、就业、创业、生活提供便利条件,为香港、澳门更好融入国家发展大局提供重要载体和空间支撑。
推进广深“双城联动、比翼双飞”。共同推进一批重大科技基础设施、重要科研机构、重大创新平台落地,深化广深重大科技创新平台合作。加强产业联动发展,共同推进广州—深圳—佛山—东莞智能装备集群、广州—深圳高端医疗器械集群、广州—深圳智能网联汽车产业集群等建设。
推动与珠江口东西两岸城市融合发展。加快推进珠江口东西两岸跨江通道建设,促进广州、深圳、香港、澳门之间高速直达,共建100公里“黄金内湾”。积极推动广深港澳科技创新走廊建设,沿珠江东岸加强与东莞松山湖科学城、滨海湾地区,以及深圳前海深港现代服务业合作区、河套深港科技创新合作区、光明科学城、西丽湖国际科教城等重要创新平台的衔接,沿珠江西岸深入与佛山三龙湾地区、中山翠亨地区、珠海唐家湾地区和横琴粤澳深度合作区等重大创新平台对接。推进珠江流域生态环境共保共治,推进近海岸生态系统的综合治理与生态修复。
第142条 引领广东省“一核一带一区”区域发展格局
支撑强化珠三角核心区辐射作用和示范效应。依托以高速铁路、城际铁路和高等级公路为主体的快速交通网络与港口群、机场群,形成高效联系的区域发展轴带,促进广州都市圈和深圳都市圈、珠中江一体化协同发展,共建带动广东省发展的主动力源。
共建沿海经济带。落实广东省“双核+双副中心”战略部署,加强与湛江深度协作,推动两市在港航、石化、钢铁、海洋等优势领域的协同发展。推动与惠州、阳江以及汕潮揭地区、湛茂地区等共建海洋高技术成果转化基地和产业基地,与粤东、粤西沿海地区共建南部海洋经济圈,开发利用深海矿产资源,形成生物医药、石化等产业集群,提升南海开发服务保障能力。
深入推动北部生态发展区建设。共同维育北部连绵山体森林生态屏障,积极联动北部生态发展区对接湾区大市场,加强生态农业、绿色工业、生态旅游合作建设,辐射带动清远、云浮、韶关、河源、梅州等城市融入粤港澳大湾区发展。
第三节 壮大广州都市圈
第143条 推进广州都市圈一体化建设
壮大广州都市圈。以广州都市圈建设为带动,加快构建圈层协作模式。建设1小时同城一体化圈层,重点推进与佛山、东莞、中山、肇庆和清远等城市共建共享基础设施和公共服务设施,完善以轨道交通为骨干的通勤圈,引导形成梯次分布、链式配套、紧密协作的产业协作格局,推进生态环境保护修复联防共治,促进城市功能和社会治理的协调发展。构建2小时协同发展圈层,推进与香港、澳门、深圳、珠海、惠州、云浮、韶关及河源等城市在生态网络、交通网络、产业创新网络的深度衔接。
辐射带动省内城市发展。推进建设广佛肇清云韶经济圈,构建沿东江、西江、绥江、北江通道的四大发展走廊,统筹内河码头建设。发挥对口帮扶作用,强化广州对粤东西北的辐射带动作用。加强生态游憩合作,共同推进碧道、绿道、南粤古驿道等衔接建设。
第144条 推动更高质量的广佛同城化
重点推进广州南站—佛山三龙湾—广州荔湾海龙、花都—三水、白云—南海、荔湾—南海、南沙—顺德等地区建设,促进广佛两市共同规划、共同投资、协同管理、协同建设。强化广佛交界9条跨界河涌水环境共同治理,共建广佛生态文化带。优化同城道路网体系,打造广佛两市中心城区直达、边界融合、枢纽共享的轨道交通一张网。
第145条 推动更高层次的广清一体化
推进广清两市中心城区快速联系,着力推进广清经济特别合作区高质量建设。加快国家城乡融合发展试验区广东广清接合片区建设。推进王子山森林公园、银盏森林公园、盘古王森林公园等共同组成广清绿心,共建粤港澳大湾区北部生态文化旅游合作区。
第146条 加强穗莞惠合作
沿东江和狮子洋重点推进与东莞、惠州在公共服务配套、生态旅游、科研教育、科技创新等领域合作,促进各城市中心城区快速联系。着力打造广州东部中心(东江城片区)—莲花湾地区—海鸥岛—东莞水乡地区、广州荔湖新城区和石滩—惠州博罗—东莞石碣和石龙地区两条发展带。推动广州港、东莞港和惠州港合作,促进航运资源共享。
第十五章 规划实施保障机制
第一节 规划实施传导
第147条 建立国土空间规划体系
建立全域覆盖、分层管理、分类指导的“两级三类”国土空间规划体系。总体规划包括市、区两级,由同级人民政府组织编制,不再单独编制镇级总体规划,将镇级与区级总体规划合并编制。专项规划包括特定区域、特定领域,为体现特定功能,对空间开发保护利用作出专门安排的各类空间规划。详细规划包括城镇开发边界内详细规划、城镇开发边界外村庄规划及风景名胜区详细规划等类型。
第148条 总体规划向专项规划传导
建立国土空间相关专项规划统筹管理制度,实施全过程管理。涉及空间利用的专项规划,由相关主管部门组织编制。相关专项规划可在市、区层级编制,不同层级、不同地区的专项规划可结合实际选择编制的类型和精度。相关专项规划要在总体规划的约束下编制。相关专项规划在编制和审查过程中应加强与国土空间规划“一张图”的核对,批复后纳入国土空间基础信息平台,叠加到国土空间规划“一张图”上。
第149条 总体规划向下层级总体规划和详细规划传导
建立“市级总体规划—区级总体规划—详细规划”纵向传导体系,通过“市—区—片区—单元—地块”空间层级逐级分解落实市级总体规划战略目标、底线管控、空间布局和重大任务等要求。
市级总体规划明确各区三条控制线等底线管控要求,提出各区发展策略等。
区级总体规划落实市级总体规划的要求,划定规划片区,明确片区类型以及底线管控、功能布局、资源利用、要素配置等传导要求,指导下层次详细规划编制。
详细规划应确保总体规划确定的约束性指标、结构布局、空间底线和重大设施等传导并落实,并结合具体情况优化落实总体规划确定的指导性要求。依法审批后的总体规划和详细规划是开展国土空间开发保护活动、实施国土空间用途管制、核发城乡建设项目规划许可、进行各项建设等的法定依据。单元层面详细规划重点深化落实总体规划片区传导要求,地块层面详细规划重点对具体地块用途和规划控制指标要求作出实施性安排。
第150条 完善规划管控机制
加强陆地海洋、地上地下、城镇乡村空间统筹,建立健全以控制线管控、指标管控、用途管控为核心,刚弹结合的全域全要素规划管控机制。
健全规划刚性管控机制。强化底线管控,落实耕地和永久基本农田、生态保护红线、城镇开发边界等底线要求。加强约束性指标传导,落实资源总量、利用效率等规划指标管控要求。
建立规划弹性管控机制。强化“规划分区—用地用海分类”有效传导,基于总体规划确定的规划分区主导功能,探索规划用途兼容和复合利用。制定留白用地管理规则,增加规划对经济社会的适应支撑能力,灵活应对未来发展的不确定性。
第151条 建立规划实施路径
建立“总体规划—近期实施规划—年度计划”的实施路径,以战略重点为牵引,以重大工程和重点建设项目为抓手,加强对国土空间规划目标任务的分解落实和实施推动。近期实施规划应衔接全市国民经济和社会发展五年规划和相关专项规划,结合规划定期评估结果,加强对公共服务设施、基础设施、城市更新、生态修复等近期重大实施项目的空间统筹安排,明确年度计划。
第二节 规划实施监督管理
第152条 健全国土空间基础信息平台
按照“统一底图、统一标准、统一规划、统一平台”要求,健全国土空间基础信息平台。纵向对接国家、省级平台,横向连通市内各相关平台,实现部门之间的数据共享和信息交互,为国土空间规划编制和监督实施、用途管制、开发利用监测监管、生态修复等提供数据支撑和技术保障。全面推进实景三维广州建设,推进国土空间现代化治理。
第153条 动态完善国土空间规划“一张图”实施监督信息系统
基于国土空间基础信息平台,健全国土空间规划“一张图”实施监督信息系统并动态完善,及时汇交、整合叠加全市各级各类已批准的国土空间规划成果,形成覆盖全域、动态更新、权威统一的国土空间规划“一张图”,为统一国土空间用途管制、实施建设项目规划许可、强化规划实施监督提供依据和支撑,实现国土空间规划编制、审批、修改和实施监督全生命周期管理。
第154条 建立规划动态评估调整工作机制
按照定期体检和五年一评估的要求,结合年度国土变更调查和地理国情监测成果,建立健全各级各类国土空间规划评估机制,定期开展规划评估。结合国民经济社会发展规划、国土空间规划实施评估的结果,对本规划进行动态调整完善。
第155条 健全国土空间规划动态监测评估预警机制
加强规划智慧管理,通过国土空间规划“一张图”实施监督信息系统对国土空间开发保护的各项行为进行动态监测和实施评估,加强对重要控制线、重大战略区域、重大工程、重点领域等的动态监测和及时预警。建设国土空间规划实施监测网络。
第156条 完善规划实施共同责任机制
各区要加强对本辖区内国土空间开发保护利用的管理。健全公众参与机制,完善规划公开制度,积极开展规划政策解读,提高全社会参与规划实施的主动性。坚持先规划后实施,不得违反国土空间规划进行开发建设活动,依法开展规划环境影响评价工作,对国土空间规划编制和实施过程中的违规违纪违法行为,要依法依规严肃追究责任。
第三节 法规政策和技术标准体系
第157条 健全规划法规政策体系
落实国土空间规划法律法规和国家、省政策文件要求,结合广州市实际,制定地方性法规、地方政府规章,完善相关配套规范性文件。
建立健全覆盖全域全类型、统一衔接的国土空间用途管制和规划许可制度。围绕耕地保护、生态修复、城市更新、城中村改造、节约集约用地等重点领域,制定国土空间规划编制实施的相关配套政策,强化规划的公共政策属性,保障规划目标和空间布局的有序实施。
第158条 完善规划技术标准体系
及时修订相关技术标准和规范,构建符合广州特色的国土空间规划地方技术标准体系,促进技术标准相互衔接。
第四节 近期实施行动
第159条 湾区协同行动
推进广州至珠海(澳门)高铁、佛山经广州至东莞城际等项目前期工作,构建广州与周边城市1小时通勤圈;打造“广州南站—佛山三龙湾—广州荔湾海龙”先导区,推进广佛同城。
第160条 枢纽提能行动
高水平提升国际航空枢纽,完成广州白云国际机场三期扩建工程;强化国际航运枢纽功能,有序推进广州港南沙港区国际通用码头工程、广州港南沙港区五期工程等项目建设;强化铁路枢纽能级,推动实施广州东站改造工程、广州火车站改造工程、南沙站工程、黄埔(鱼珠)站工程等项目建设,扩建广州北站,加快推进广州东站至新塘站五六线项目建设,开展广清永高铁、贵广高铁广宁联络线的前期研究,谋划实施知识城站、从化站工程。
第161条 美丽国土行动
实施华南国家植物园体系建设工程、森林质量优化提升工程,重点启动北部林区、中部城区、南部沿海区三个市级森林质量提升综合示范片区建设,建设绿美广州;新建或改扩建王子山森林公园、广东石门国家森林公园等森林公园、城市公园、社区公园、口袋公园;实施海珠湿地、南沙湿地、花都湖湿地等重要湿地保护修复工程,开展珠江河口生态系统保护修复工程;推进千里碧道、绿道建设等工程;推进永庆坊二期、中新广州知识城、海珠湿地等可持续降温项目建设。
第162条 海洋强市行动
全面提升海洋科技自主创新能力,以南方海洋科学与工程广东省实验室(广州)为综合集成平台,建设海洋领域国家实验室基地;支持广州海洋地质调查局深海科技创新中心建设,完善天然气水合物钻采船(大洋钻探船)、岩心库和深水科考码头建设管理,深度参与大洋钻探国际大科学计划;加快广州临港经济区规划建设,大力发展海洋电子信息、海洋药物与生物制品、海洋新能源新材料等战略性新兴产业,推动南沙区打造海洋经济高质量发展示范区;强化海岸带生态保护修复,打造蔚蓝活力海岸;将南沙全民文化体育综合体打造为广州海洋文化新地标。
第163条 产业提质行动
构建科学高效的多层次实验室体系,高标准建设粤港澳大湾区国家技术创新中心,统筹布局海洋、生命、信息、空天等领域的重大科技基础设施;探索将广州大学城、中山大学、华南理工大学及南沙周边地区打造成各具特色的开放式科技成果转化基地;将广州科学城、中国(广东)自由贸易试验区南沙片区等建设成为先进智能制造基地,推进村镇工业集聚区升级改造为都市型工业发展载体;优化会展业空间布局,推动专业市场转型升级,开展国际商圈品质提升工程,大力发展总部经济和楼宇经济,打造一批商务商业综合服务区。
第164条 存量盘活行动
推进新中轴线南段、广州火车站周边、环市东等重点功能片区、综合交通枢纽周边旧村庄、旧城镇等存量空间全面改造与混合改造,助力城市高质量发展;坚持依法征收、净地出让,采取拆除新建、整治提升、拆整结合等多种方式,因地制宜推进城中村改造;推进中心城区老旧小区微改造,完善功能配套、改善人居环境、增加开敞空间,焕发老城生机活力;有序推动村镇工业集聚区更新改造,形成一批更新改造试点示范园区。
第165条 文化名城行动
构建珠江文化带、流溪河文化带、南粤古驿道、“最广州”历史文化路径等多条特色文化遗产路径;推进新河浦、恩宁路、沙面等历史文化街区保护传承及活化利用;构建高品质公共文化服务体系,加快推进粤港澳大湾区展示馆、广东非物质文化遗产展示中心、广州东部体育运动演艺中心、广州市第四少年宫等重点文化设施项目建设。
第166条 幸福家园行动
推动基础教育优质均衡化,加快资源薄弱地区普惠性幼儿园建设,加大公办学校建设力度,高质量建设一批优质高中;加快广州市国家级青少年足球训练基地建设;打造高品质医疗服务体系,做强国家呼吸医学中心和国家儿童区域医疗中心;高标准建设运营广州市医养结合养老机构示范基地、广州市第二老人院二期等项目;推进花城广场、海心沙亚运公园(广场)等精品公园的建设和改造提升工作。
第167条 岭南田园行动
深入实施“百县千镇万村高质量发展工程”,打造一批岭南特色乡村群和广州新乡村示范带;建设岭南乡村非物质文化遗产保护传承基地;重点在从化、花都、增城等北部山区打造一批特色鲜明的绿美古树乡村和森林乡村;推动从化全域土地综合整治试点工作,稳步推进鳌头镇万亩良田示范项目建设,精准保障乡村产业多元用地需求。
图 集
01 市域三条控制线图
02 市域耕地和永久基本农田保护红线图
03 市域生态保护红线图
04 市域城镇开发边界图
05 市域农业空间规划图
06 市域生态系统保护规划图
07 空间结构规划图
08 市域景观视廊示意图
09 对外高速铁路通道示意图
10 市域通风廊道规划示意图
11 海洋功能分区图
12 区域协同发展图












来源:广州市人民政府
广州日报新花城编辑:张宇