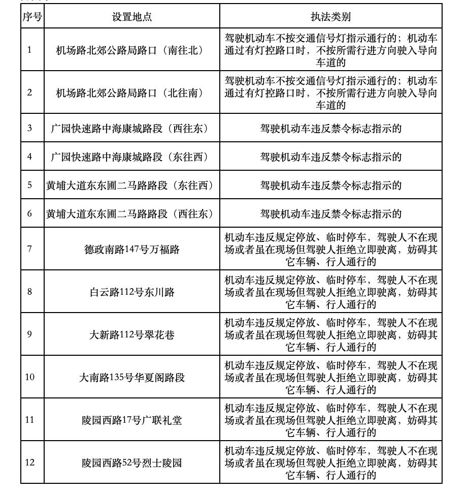
记者10月29日从广州市公安交警部门获悉,11月,广州将新增31套交通技术监控设备,以进一步加强城市道路交通安全管理,规范道路交通通行秩序,保障人民群众的生命财产安全。
这些交通技术监控设备执法类别涉及“驾驶机动车违反禁止标线指示的”“驾驶机动车超过规定时速的”“机动车违反规定停放、临时停车,驾驶人不在现场或者虽在现场但驾驶人拒绝立即驶离,妨碍其他车辆、行人通行的”等,抓拍违停的点位涉及广州大道沙河大街路口、陵园西路等路段。

广州交警表示,相关交通技术监控设备将于11月6日和11月30日分两批启用,届时将依法对有交通违法行为的车辆进行拍摄取证并予以执法,请广大驾驶人守法出行、安全驾驶。
◉11月6日启用12套“电子警察”

◉11月30日启用19套“电子警察”

文/广州日报新花城记者:张丹羊 通讯员:交宣
图/广州日报新花城记者:李波
广州日报新花城编辑:马俊贤