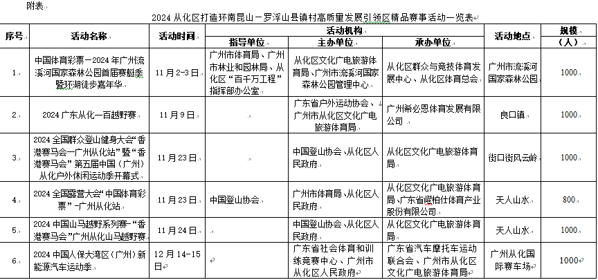
10月28日,记者从广州从化国际赛车场获悉,从化区将于11月启动一系列大型体育赛事活动,旨在深化体文旅融合,推动区域高质量发展。此次赛事活动包括国家级3项、省级2项、区级1项,共6项精品赛事,是广东省旅游发展大会和广州市旅游发展大会暨环南昆山—罗浮山县镇村高质量发展引领区推进会等会议精神的具体实践,也是“百千万工程”的重要一环。

据悉,这些赛事活动将涵盖赛艇、越野、登山、露营等多个领域,具体包括中国体育彩票2024年广州市流溪河国家森林公园首届赛艇季暨环湖徒步嘉年华、2024广东从化一百越野赛、2024全国群众登山健身大会“香港赛马会—广州从化站”、2024“中国体育彩票”全国露营大会广州从化站、2024中国山马越野系列赛—“香港赛马会”广州从化山马越野赛以及2024中国人保大湾区(广州)新能源汽车运动季等。
赛事得到了香港赛马会、广州市体育彩票管理中心、中国人保等社会组织和企业的大力支持,展现了社会各界对从化区体育事业的重视和期待。从化区,作为粤港澳大湾区北部生态核心区和绿色发展新高地,近年来依托其独特的自然气候和地理环境优势,致力于打造大型户外品牌赛事活动,以此带动区域消费和文旅产业发展,促进运动赛事与文旅经济的双赢。

广东省户外运动协会会长易洪陶介绍,从化区正利用其优势,打造“环两山”示范区体育品牌赛事,如即将举行的2024广东从化一百越野赛等,这些活动不仅丰富了市民的文化生活,也提升了从化的知名度和吸引力。广州市体彩中心副主任杨国辉强调,广州体彩秉承“来之于民 用之于民”的宗旨,通过投入体彩公益金和发行费,支持从化区体育设施建设和赛事组织,为广州体育事业注入活力。
香港赛马会内地事务总经理范绮明表示,马会荣幸冠名支持从化户外运动赛事品牌活动,助力乡村振兴和文化旅游发展。中国人民保险集团股份有限公司的支持赞助,则为赛事提供了专业的保险保障和品牌影响力提升。

广州市从化区文广旅体局局长张志坚认为,本次从化户外休闲运动季品牌活动(“环两山”精品赛事)具有三大亮点:一是从化区作为大湾区最好的“户外运动天堂”之一,拥有优越的生态资源和户外运动场地;二是赛事得到了社会组织和企业的广泛动员和支持;三是赛事项目多元化,除了传统项目外,还引入了赛艇、赛马和新能源集结赛等新兴项目,并呈现出国际化特点。
从化区将借此推动全民健身运动的蓬勃开展,满足人民群众日益增长的精神文化需求,同时推动文体旅产业向更高水平发展,助力从化在乡村振兴战略和粤港澳大湾区建设中开创新局面。

文/广州日报新花城记者:黄维 通讯员 从体宣
图/广州日报新花城记者:杨泽彬 通讯员 从体宣
广州日报新花城编辑:杜娟