关闭引导
全国“人工智能医疗器械创新任务揭榜优胜单位”出炉,深圳一企业入选
2024-10-09 19:37:51
广州日报新花城

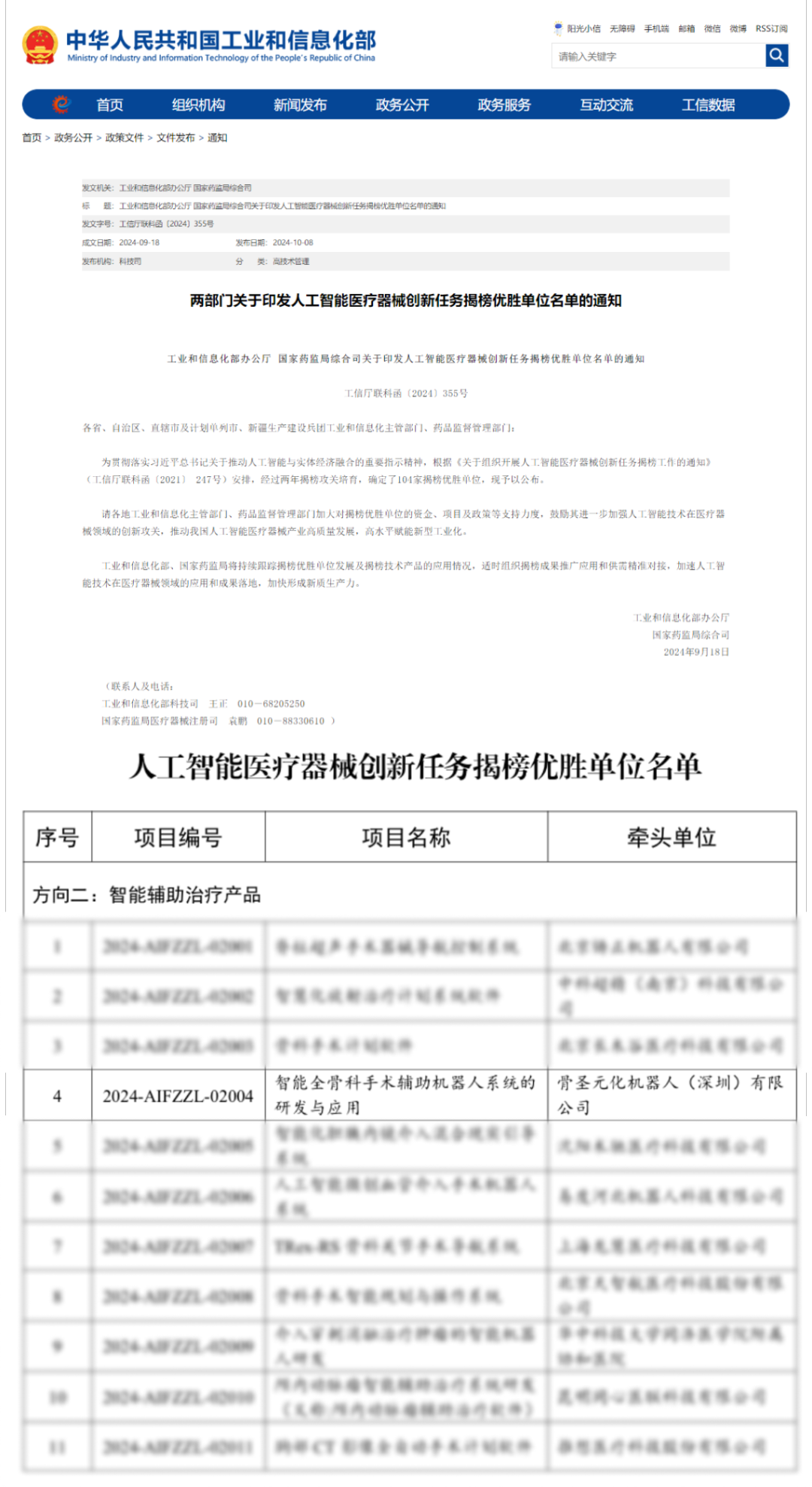
10月8日,工业和信息化部与国家药品监督管理局联合公布“人工智能医疗器械创新任务揭榜挂帅优胜单位”名单,元化智能全资子公司骨圣元化机器人(深圳)有限公司(以下简称“骨圣元化”)入选。

据悉,此次评选活动由工业和信息化部和国家药品监督管理局共同发起,旨在推动人工智能技术在医疗器械领域的创新应用,促进新技术、新产品的快速落地。经过两年揭榜攻关培育,全国共有104家单位脱颖而出,成为揭榜优胜单位,而骨圣元化则是深圳市在“智能辅助治疗产品”重点攻关方向上的唯一入选企业。

据悉,骨圣元化作为元化智能科技(深圳)有限公司的全资子公司,自成立以来便专注于骨科智能医疗器械的研发与生产,致力于打破国外技术垄断,实现国产医疗器械的自主创新。

 文、图/广州日报新花城记者:轩慧
广州日报新花城编辑:黎慧莹

浏览量:
@新花城 版权所有 转载需经授权