2024年国庆黄金周假期,为满足国庆期间市民和游客的出行需求,广州巴士集团提前对市内各大旅游景区、商圈及交通枢纽的客流情况进行了深入分析,科学调配运力,计划加密途经云台花园、白云山、广州塔、花城广场、海心沙等热门景点的多条公交线路班次,如121A、204、262、285等,确保您能够快速、便捷地抵达目的地。
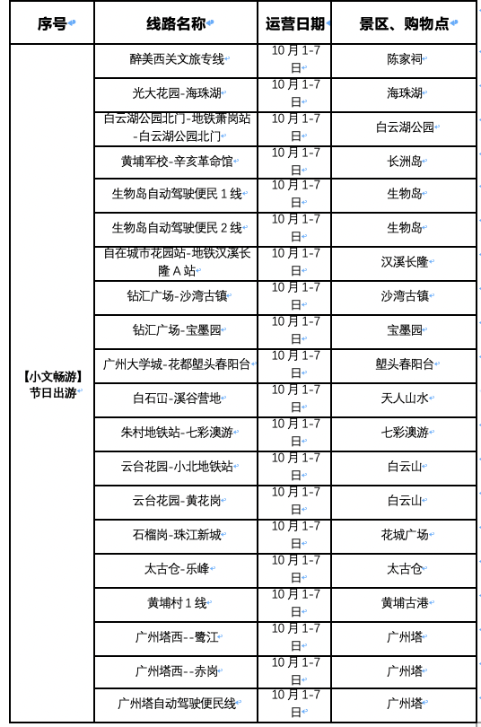
想要深度体验广州的文化魅力吗?广州巴士集团特别推出了20条“小文畅游”系列定制专线,不仅覆盖了陈家祠、宝墨园、广州塔等经典地标,还新增了多条通往新晋热门景点,如太古仓、天人山水大地艺术园的线路。

(具体线路发班、经停站点请详见“广州公交社区”微信公众号,点击“如约巴士”进行查询)
此外,国庆期间,广州巴士集团将重点做好广州南站、广州白云站等区域的客流保障工作,科学合理安排公共汽车夜20、夜61、夜75、夜79、夜102、广夜110路等线路发班密度,同时计划在高峰时段开行多条南站如约快线,连接广州南站至广州火车站、体育中心(体育东)、佛山等方向,确保旅客无论多晚都能顺利回家。

(具体线路发班、经停站点请详见“广州公交社区”微信公众号,点击“如约巴士”进行查询)
同时,为方便旅客出行,广州巴士集团南沙巴士公司将优化调整珠海线、深圳线,10月1日-10月7日期间,珠海线将每天增加4-8个班次,深圳线每天特别增加2个班次,另珠海线双向末班车将延长末班班次。详细情况可搜索关注微信公众号“南沙巴士”,点击公众号菜单栏【如约出行】—【如约巴士】,进入购票首页后即可选择上下站点、出发时间以及发车班次。

文、图/广州日报新花城记者:卢梦谦 通讯员:黄俊杰、冯文姗、陈丽苑、杨智伟、麦浩彦
广州日报新花城编辑:张宇