中秋国庆“双节”临近,在海边过节有多少种玩法?来深圳大鹏新区南澳解密!这里不仅有中国最美八大海岸线、南澳国际慢城、西涌国际暗夜社区、东山鹿嘴国家3A级旅游景区等多种美景任君选择,更有超多好玩精彩的节日文旅活动。
“双节”期间,南澳推出“‘呆’在大鹏,玩转双节——中秋国庆带你游南澳”文旅盛宴,山海南澳、寻味南澳、慢游南澳、活力南澳、幸福南澳五大主题活动带你玩到尽兴!

山海南澳 古风盛宴 在西涌邂逅一场“山海经”浪漫神话
山海经深圳西涌嘉年华持续火热进行,横跨中秋国庆“双节”,精彩不断,主题多样。山海经派对、星空海滩帐篷露营、观心海滩奇妙夜派对、凤凰东西方风情歌舞演艺、天文观测、激光告白、音乐夜话、夜光风筝、篝火随舞、国风集市、舞麒麟/舞草龙(舞台版)、浪漫踏浪、日出观海、瑜伽冥想等多种活动,邀您体验一场“山海经神话+现代娱乐”沙滩狂欢!

时间:8月24日至10月7日
地点:深圳大鹏新区南澳西涌1号沙滩
寻味南澳 共鉴美食 评鉴你心中的“南澳十大美食”

海胆粽、濑粉仔、姜麻汁、窑鸡、焗毛蟹、白灼红虾仔……哪一款是你心中的南澳美食NO.1?“双节”期间,南澳将推出“寻味南澳——深圳南澳十大美食品牌评选”活动,邀您一起寻味南澳,找寻最美味的南澳美食!一起来南澳品尝美食,并为您心目中最棒的南澳美食打CALL吧!
时间:9月至10月
地点:南澳全域
活动详情敬请关注大鹏文旅通公众号

慢游南澳 民俗之旅 跟着非遗游南澳国际慢城
南澳独特的地理位置和自然资源孕育了舞草龙、渔民娶亲、东山渔歌、南澳海胆粽等众多特色非遗文化,这个中秋和国庆让我们跟着非遗民俗一起畅游我国一线城市首个、粤港澳大湾区首个国际慢城——南澳国际慢城,在这里赏非遗展演,逛文旅墟市,慢享美好时光。

【精彩活动推荐】
观赏《舞麒麟》《东山渔歌》《舞草龙》《咏春》等文化展演;畅玩蹴鞠争霸、箭术比拼、投壶雅集、猜灯谜等民俗游戏;逛热闹非遗集市、慢游南澳国际慢城东山、西涌、东涌三大特色片区景点。
【活动场次】

1.东山民俗之旅
时间:9月15日(周日)17:00至20:00
地点:深圳南澳东山鹿嘴国家3A级旅游景区鹿嘴沙滩
2.西涌浪漫之旅
时间:9月21日(周六)17:00至20:00
地点:深圳南澳西涌1号沙滩
3.东涌非遗之旅
时间:10月1日(周二)17:00至20:00
地点:深圳南澳东涌沙滩入口附近
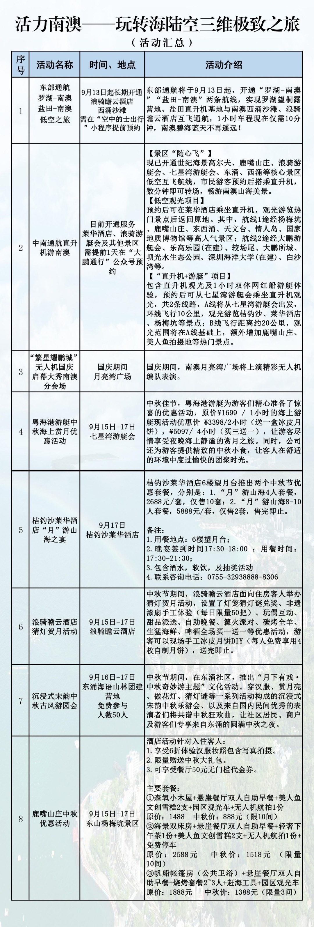
活力南澳 山海畅游 玩转海陆空三维极致之旅

打“飞的”游南澳、游艇中秋赏月、古风游园会、无人机表演、中秋住宿优惠……双节期间,南澳推出海陆空多种精彩活动,带你纵览山海美景,畅玩中秋国庆。
幸福南澳 花式过节 各种好玩活动就在家门口

月光皎皎,星河璀璨,当美好的中秋邂逅西涌国际暗夜社区的浪漫星月、新大禾塘湿地公园的唯美粉黛、月亮湾广场的晚风日落、海贝湾的湛蓝沙滩等众多美景,天上人间,月圆人圆,景美意满,此情此景怎可辜负?南澳全域举办特色游园活动,到南澳赏美景,体验不一样的中秋游园,逛集市、猜灯谜、吃美食、手绘彩灯、制作漆扇、海边发呆……多种精彩就在家门口。
文、图/广州日报新花城记者:轩慧
广州日报新花城编辑:吕惠