近日,佛山新城公共服务设施改造项目施工招标公告正式发布。根据此前发布的招标公告以及9月6日招标补充发布的图纸显示,本次施工项目为佛山新城中欧中心A、D、E、F等楼栋。
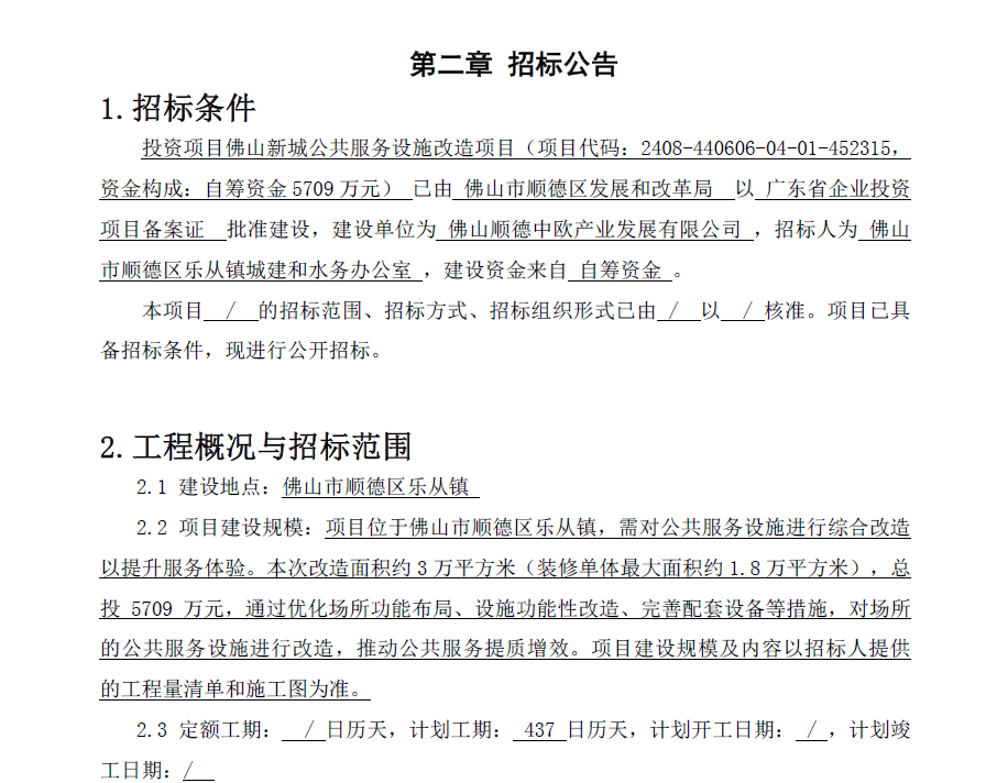
招标公告显示,项目位于佛山市顺德区乐从镇,需对公共服务设施进行综合改造以提升服务体验。本次改造面积约3万平方米(装修单体最大面积约1.8万平方米),总投5709万元,通过优化场所功能布局、设施功能性改造、完善配套设备等措施,对场所的公共服务设施进行改造,推动公共服务提质增效。项目建设规模及内容以招标人提供的工程量清单和施工图为准。

招标具体内容:①包括但不限于装饰工程、消防排烟、通风空调、给排水(生活水、消防栓、喷淋、空调水)、强电、消防应急照明、自动报警系统、智能化监控等。 ②施工其他服务,负责或配合办理工程开工及验收所需的各项手续等(包含但不限于施工许可证办理等);协助做好各种迎检等筹备工作;结算的编制工作,配合发包人对结算的审核及审计工作;协助配合相关部门结(决)算、审计、工程保修、编制设计变更的造价分析报告、竣工验收阶段的行政主管部门审批和竣工验收资料归档等工作。具体施工内容最终以招标人要求的为准。 以上所述的承包范围及内容为本合同义务的概括约定,具体工程内容以经招标人及建设单位(如需)审批确认的工程施工图纸、工程量清单及招标人(建设单位)要求(包括但不限于招标人指令、工作联系函、会议纪要等)为准。

项目改造的开标时间为2024 年 09 月 23 日09 时 30 分,项目计划工期: 437 日历天。
佛山新城中欧中心简介
佛山新城中欧中心总面积达30万平方米,拥有7栋大楼,每栋大楼都有各自的功能定位。其国际会议中心达3.8万㎡,拥有54个多功能会议厅,各类国际先进系统等。除以上两个会议厅外,中欧中心国际会议中心还有1200人大型会议厅(白兰厅)、3D全息功能厅等多个会议厅。据项目启用时相关报道称,佛山新城中欧中心总投资20多亿元人民币建成。
来源:佛山市顺德区公共资源交易中心、广东省公共资源交易平台、乐从发布
广州日报新花城编辑:罗林