2026世界杯预选赛亚洲区18强赛首轮,国足将于北京时间今晚6点35分客场对阵日本队。就在这场比赛开赛前5个半小时,中国足协官方公布了这场比赛将没有央视免费转播,国内唯一一家转播平台为爱奇艺体育。据转播平台方显示,国足本场比赛并非免费,非会员用户需要支付9元钱观看。

尽管中国足球的成绩和形象目前都处于历史的低谷,但18强赛这样重要的比赛,全国球迷观看直播的需求依然是庞大的。按照以往的惯例,央视肯定会对国足参加的正式比赛提供全国免费直播。尤其是世界杯预选赛这种万众瞩目的焦点赛事,央视历史上从未缺席过直播。
但这次18强赛,央视却迟迟没有敲定直播的事宜,这也引发赛前国内大量球迷的质疑。
直到9月5日中午,央视五套(CCTV5)的直播节目单中仍然没有出现18强赛日中之战的信息,同一时段的转播计划是录播巴黎残奥会乒乓球的比赛,以及转播盲人足球中国队与摩洛哥队的五六名决赛。CCTV5+和奥运频道在该时段也没有相关安排。只有“央视频”APP显示,显示着本场比赛将“实时数据直播”,接受观众的预约,截至赛前两小时接受预约的人数已经超过4万人次。
央视之所以不直播日中之战的原因很简单,就是高昂的转播版权费用让其望而止步。
本届18强赛,亚足联把视频转播版权交由亚洲足球集团(AFG)负责。该公司此前曾与央视等国内媒体平台都有过磋商,但都没有达成合作。据悉,双方最大的分歧点就是基础版权价格。
关于18强赛基础版权费的具体价格,因为涉及商业机密外界暂时无法得知。但知情人士透露,每一轮18强赛的基础版权费可能和西甲本赛季分销版权的价格相去不远。如果真是这样,那么将是一个非常昂贵的价格,远远超出以往央视购买世预赛单轮的版权价格。
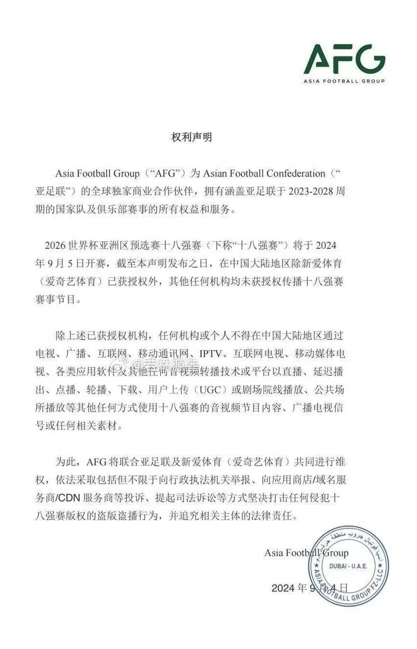
亚洲足球集团(AFG)在9月4日发表权利声明:“2026世界杯亚洲区预选赛十八强赛(下称“十八强赛”)将于2024年9月5日开赛,截至本声明发布之日,在中国大陆地区除新爱体育(爱奇艺体育)已获授权外,其他任何机构均未获授权转播十八强赛赛事节目。”

而早在8月28日,爱奇艺体育就在官方微博上披露,18强赛首轮中日焦点对话,爱奇艺体育将全媒体独播。当时,外界还抱着惯有思维,认为央视最终应该还是能和爱奇艺体育方面谈妥版权分销的价钱。但事实证明,爱奇艺体育在分销价格上毫不让步,央视最终无奈放弃。
目前,国内球迷如果要收看今晚的日中之战,只有两种合法方式:爱奇艺体育APP(9元)和抖音平台上的“新爱体育”账号(99钻)。
事实上,版权销售本身就是市场行为,版权拥有方针对不同级别的赛事制定分销价格无可厚非。过去几年,国内付费观赛模式逐渐走向流行,但更多是面向死忠球迷,国足比赛以及世界杯、欧洲杯这种高关注度的比赛很难开启付费模式。只要央视转播的比赛,球迷基本等同于免费观赛,在这种情况下,新媒体平台开启付费模式远未成功。
据悉,爱奇艺体育全媒体独播的情况目前仅局限于18强赛第一轮赛事,央视仍然有可能购买未来轮次赛事的版权。但这一次央视放弃购买18强赛首轮版权,令国足的直播真正进入“付费”时代。至于效果如何,我们只能拭目以待。
文/广州日报新花城记者:张喆
广州日报新花城编辑:周婉琪
图片来源:中国足协、新浪微博