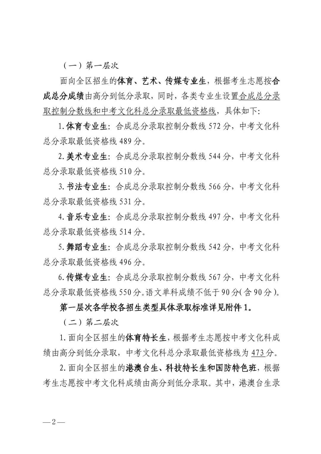
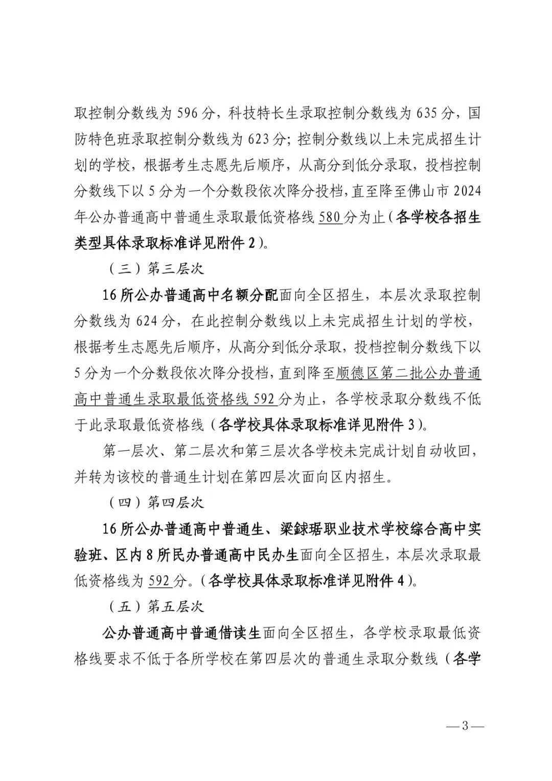
今日,佛山市顺德区2024年中考第二批录取控制分数线及录取标准公布。据悉,为合理引导学生有序分流,今年中考顺德第二批公办普通高中普通生录取最低资格线为592分。
据悉,今年顺德16所公办普通高中名额分配面向全区招生,录取控制分数线为624分,在此控制分数线以上未完成招生计划的学校,根据考生志愿先后顺序,从高分到低分录取。其中,郑裕彤中学录取分数线为673分、华侨中学669分、一中西南662分。
值得一提的是,16所公办普通高中普通生、梁琚职业技术学校综合高中实验班、区内8所民办普通高中民办生面向全区招生,这一层次录取最低资格线为592分。






文/广州日报新花城记者:黄子宁 通讯员:杨卓颖
来源/顺德区教育局
广州日报新花城编辑:罗林