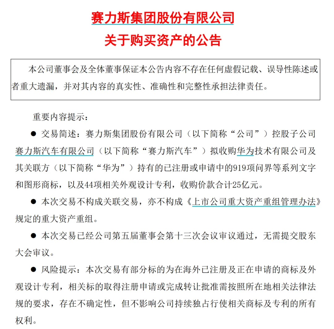
7月2日晚间,赛力斯公告称,控股子公司赛力斯汽车拟收购华为及其关联方持有的已注册或申请中的919项问界等系列文字和图形商标,以及44项相关外观设计专利,收购价款合计25亿元。

赛力斯方面称,此次转让并不影响双方合作。而华为针对此事也对作出回应:“华为将问界等系列商标转让给赛力斯,将继续支持赛力斯造好问界、卖好问界。”
在之前,华为已将“智界”和“享界”商标相继予以转让。 天眼查信息显示,5月底华为将其注册的运输工具类“享界”商标转让给北京新能源汽车股份有限公司。该商标系华为于去年5月申请,11月完成注册。6月初,华为又将其注册的2枚运输工具类“智界”商标转让给奇瑞。上述商标系华为于2013年10月、2019年9月申请,并分别于2015年4月、2020年4月完成注册。
一直以来,华为均表明不造车。业内人士认为,商标转让后,华为智选车模式将更加清晰。
文/广州日报新花城记者:陈薇薇
广州日报新花城编辑:龙嘉丽