4月30日,广州市增城区发布《2024年增城区幼儿园招生工作方案》,包括该区幼儿园小班2024年秋季招生计划表。
值得关注的是,增城区今年秋季拟在永宁街、宁西街、中新镇、新塘镇等镇街新开办7所公办幼儿园,包括永宁街珠江花玙苑幼儿园、永宁街云顶幼儿园、宁西街中建星旅城(岭南悦府)幼儿园、中新镇御溪谷三期幼儿园、新塘镇公园上城幼儿园、新塘镇都会四季幼儿园、新塘镇星图花园二期幼儿园。
其中拟招生计划班数最多的为永宁街云顶幼儿园、宁西街中建星旅城(岭南悦府)幼儿园,分别在小班、中班、大班各招收8个班;最少的为永宁街珠江花玙苑幼儿园,分别在小班、中班、大班各招收3个班。
同时,增城区教育局表示,7所幼儿园筹办中,拟定今年9月开园,具体开办情况根据实际报名人数确定开办班数。
增城区2024年秋季拟开办幼儿园招生计划表

此外,增城区在2024年秋季幼儿园小班招生计划表中同步公布各所幼儿园的小班招生班数、人数、新生保教费收费标准。
其中,新生保教费收费标准最低的幼儿园为位于石滩镇的培恩幼儿园和位于增江街的增星幼儿园,均为800元/生·月。收费标准最高的幼儿园为位于新塘镇的斐特思公学幼儿园,为15000元/生·月。此外,有142所幼儿园的新生保教费收费标准为823元/生·月。
增城区2024年秋季幼儿园小班招生计划表

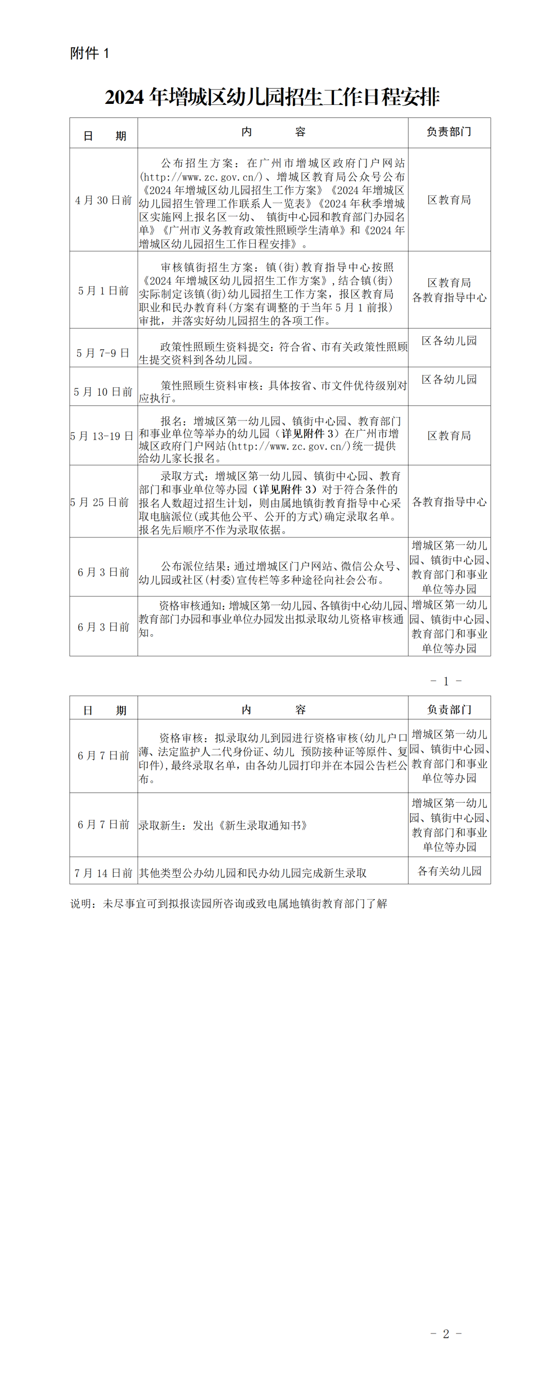
2024年增城区幼儿园招生工作日程安排

更多信息,请查阅官网原文。
关于印发《2024年增城区幼儿园招生工作方案》的通知:
http://www.zc.gov.cn/jg/qzfbm/qjyj/tzgg/content/post_9623650.html
文/广州日报新花城记者:林欣潼 通讯员:增教宣
广州日报新花城编辑:魏丽娜