4月30日,广州市增城区教育局公布《2024年增城区义务教育学校招生工作方案》《2024年华南师范大学附属中学增城学校等八所学校初中招生方案》《2024年华南师范大学附属中学增城学校小学部招生方案》《2024年增城区新泉小学招生工作方案》等多份招生方案及相关招生计划表。
广州日报新花城记者梳理相关文件发现,今年,华南师范大学附属中学增城学校(以下简称“华附增城”)、华南师范大学附属增江学校、执信中学增城实验学校、广州增城外国语实验中学、增城中学初中部、增城二中、朱村中学、仙村中学(上海交大教育集团广州市增城区实验中学)八所学校(以下简称“八校”)初中继续实行“就近入学”和“资源共享”两种招生方式,学生入读优质学校机会增加。
增城区教育局再次发布有关华附增城小学部及初中部的学位预警。此外,增城区新泉小学今年将同时在新塘镇和永宁街的相关区域进行招生。
八校资源共享招生,学生应于5月6日至7日提交相关资料报名
今年,华附增城、华南师范大学附属增江学校、执信中学增城实验学校、广州增城外国语实验中学、增城中学初中部、增城二中、朱村中学、仙村中学(上海交大教育集团广州市增城区实验中学)八所学校(以下简称“八校”)初中继续实行“就近入学”和“资源共享”两种招生方式。
其中值得关注的是,“资源共享”意味着,八校初中将面向全区学生资源共享招生,使更多学生都有入读增城优质学校的机会。广州日报新花城记者整理资源共享招生热点问答如下:
1、 哪些小学毕业生可参加资源共享?
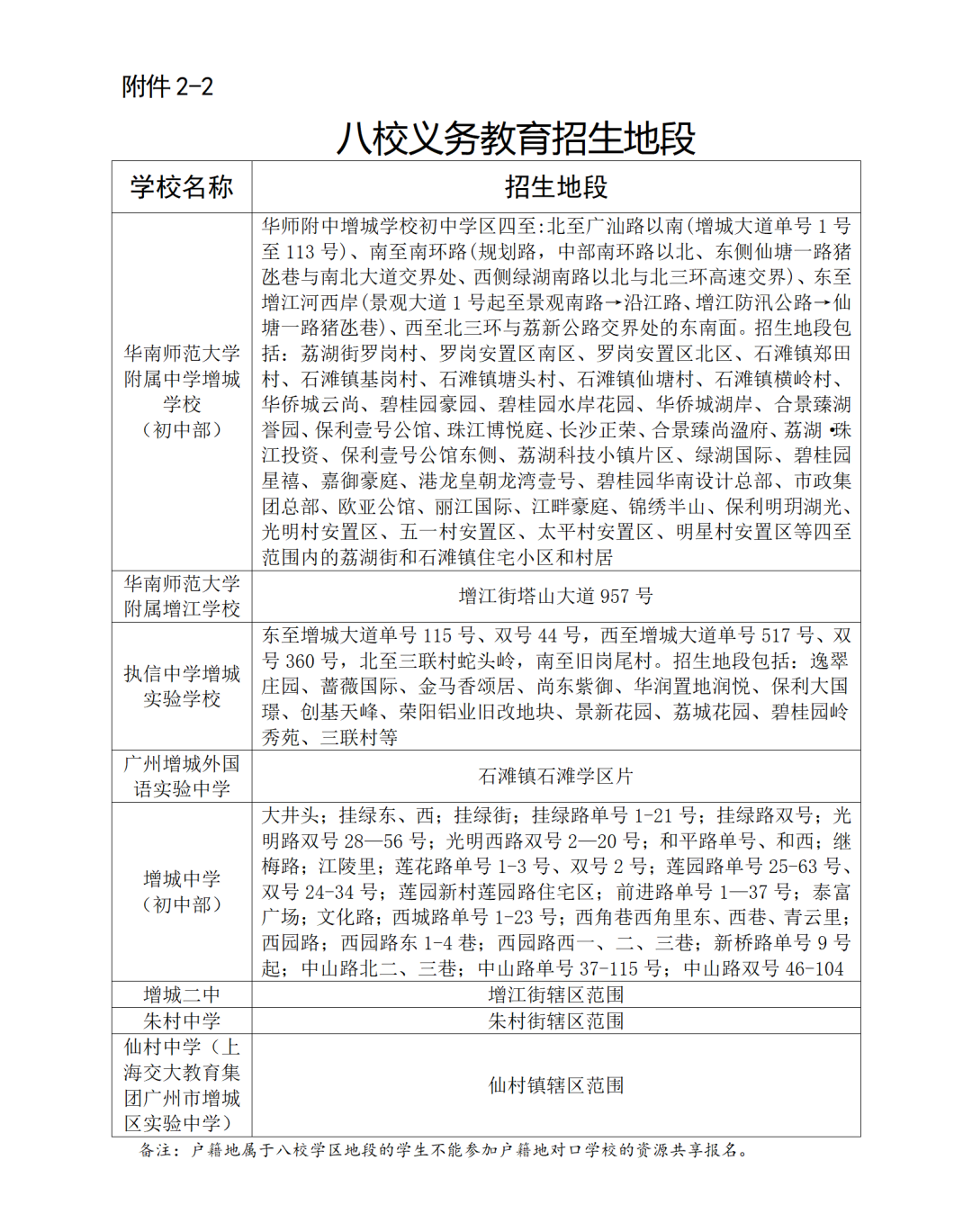
具有增城区户籍和学籍小学应届毕业生,但户籍地属于八校学区地段(见下图)的学生不在户籍地对口学校的资源共享对象范围内(例如:朱村户籍的毕业生不在朱村中学的资源共享对象范围内,但可以申请其他七校的资源共享学位)。


2、 如何参与资源共享报名和录取?
5月6日至5月7日,符合以上八所学校报名条件且有意愿报读八校的学生,可向其毕业小学提交入学申请表、户口簿的原件和复印件两份,逾期视为放弃报名资格。每个符合条件的学生只能在八所学校中选择一所进行报名。
5月17日前,区教育行政部门组织招生人员审核报名学生提供的材料并公示报名审核通过名单,公示时间为3天。
5月22日,若报名人数超过招生人数,由区教育行政部门采取电脑派位方式确定最终录取名单并进行公示,公示时间为3天。
5月28日(9:00-18:00),被录取学生的监护人凭学生身份证明文件(身份证或户口簿)到录取学校领取录取通知书,并按录取通知书上的时间进行注册。
未被八校录取的学生按原方式报读相应的公办初中。录取结束后,剩余学位不再另行组织补录。
学位预警!涉及华附增城小学部及初中部
增城区教育局在《2024年华南师范大学附属中学增城学校初中部就近入学招生方案》《2024年华南师范大学附属中学增城学校小学部招生方案》中表示,鉴于报读华附增城的人数可能比较多,初中部申请人应按照《2024年增城区义务教育学校招生工作方案》的规定参加公办初中或民办初中的报名,小学部申请人也应做好充分思想准备,以备电脑派位未中签时适龄儿童被安排入读其他公办学校或自行报读民办学校。
1、 华附增城初中部如何招生?
华附增城初中部就近入学招生工作方面,学区内符合条件的学生可以申请入读华附增城初中部,区教育行政部门组织人员对申请人的资料进行审核。按招生学位安排原则依序录取,如遇某顺序人数超剩余学位数,由电脑派位确定入读名单。
符合就近入学招生条件的学生,如何报读华附增城初中部?在荔湖街和石滩镇就读的公办小学毕业生由小学毕业学校统一报名或由其父母或其他法定监护人向石滩仙村教育指导中心或增江荔湖教育指导中心提出申请,并提交入学申请材料。在荔湖街和石滩镇外小学或民办小学毕业的学生,申请到华附增城就读初中的,由其父母或其他法定监护人于5月7日至5月8日向户籍所在地教育指导中心提出申请,并提交入学申请材料。
华附增城初中部就近入学招生范围

华附增城初中部就近入学申请材料及申请表

2、 华附增城小学部如何招生?
学区内符合条件的学生可以申请入读华附增城小学部,区教育行政部门组织人员对申请人的资料进行审核。按招生学位安排原则依序录取,如遇某顺序人数超剩余学位数,由电脑派位确定入读名单。
符合华附增城小学部报名条件的适龄儿童父母或其他法定监护人应于5月7日至11日登录“广州市义务教育学校招生报名系统”(http://zs.gzeducms.cn)填写报名信息。5月18日至20日(根据报名时网上预约的时间)到华南师范大学附属中学增城学校进行资料审核。
华附增城小学部招生范围

在新泉小学毕业的永宁片区学生将回永宁街申请公办初中学位
《2024年增城区新泉小学招生工作方案》显示,今年增城区新泉小学同时在新塘镇和永宁街的相关区域进行招生。
增城区新泉小学在新塘镇与瑶田小学实行多校划片,招生计划数为360人;该校在永宁街的招生范围则包括东凌广场、保利天际、广汇尊府、臻荟华庭,招生计划数为90人,若申请学位人数超过招生计划数,未能入读该学校的适龄儿童按原方式申请入读永宁街其他公办学校或自行报读民办学校。在该校毕业的永宁片区适龄儿童,回永宁街申请公办初中学位。
增城区新泉小学的招生范围与招生计划

2024学年增城区公办小学招生计划表

2024学年增城区公办初中招生计划表

2024学年增城区民办学校招生计划表

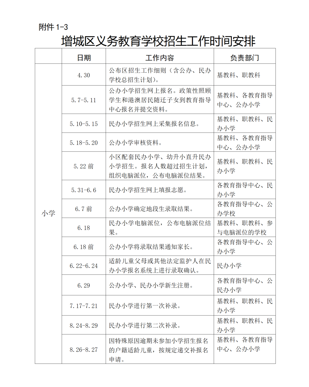
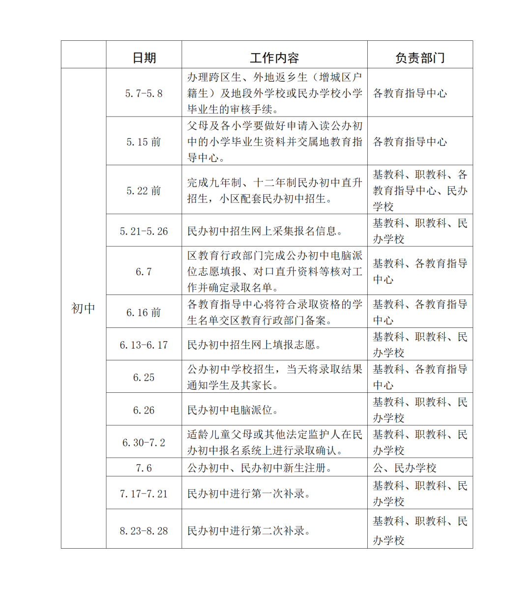
增城区义务教育学校招生工作时间安排


2024年增城区义务教育招生工作咨询电话

更多信息,可查阅通知原文。
关于印发《2024年增城区义务教育学校招生工作方案》等招生方案的通知
文/广州日报新花城记者:林欣潼、夏强 通讯员:增教宣
广州日报新花城编辑:李津