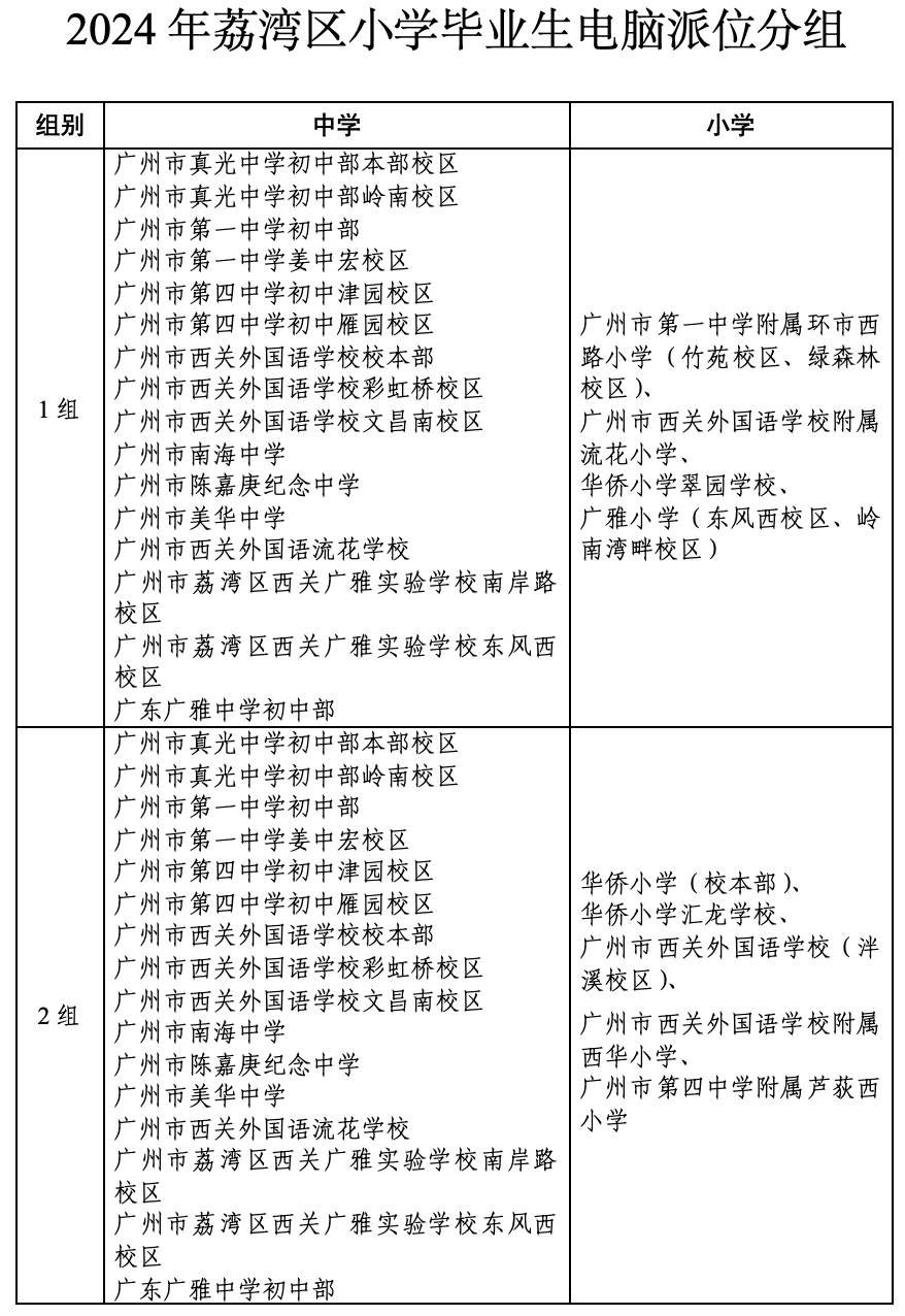
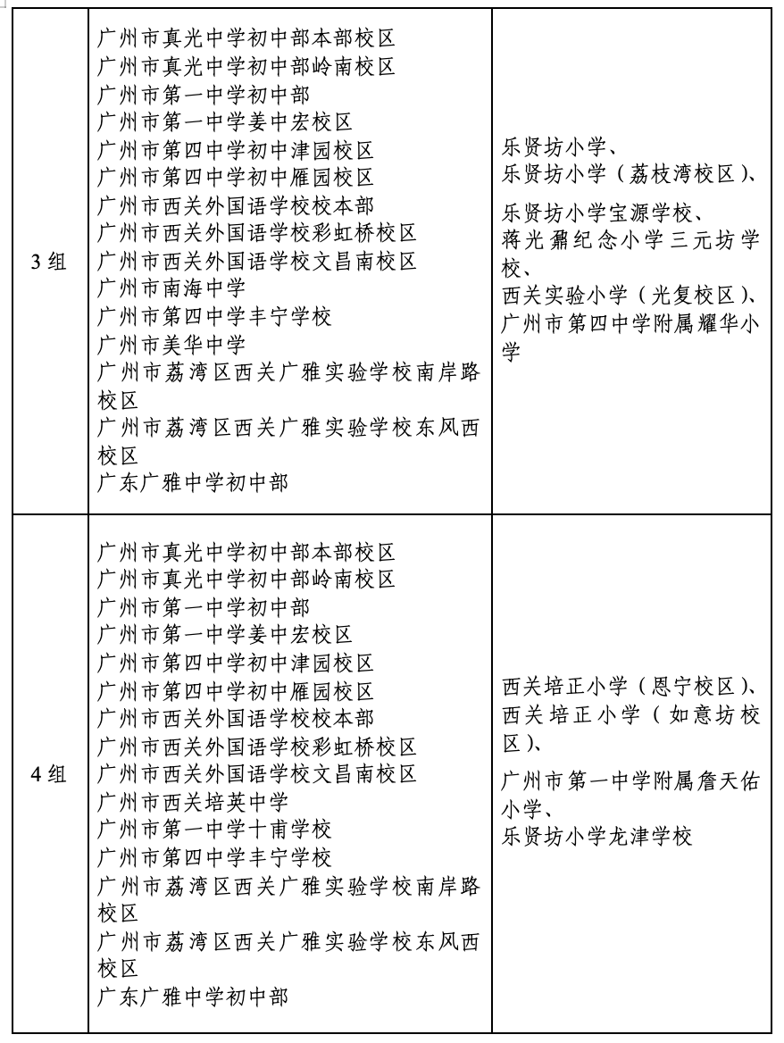
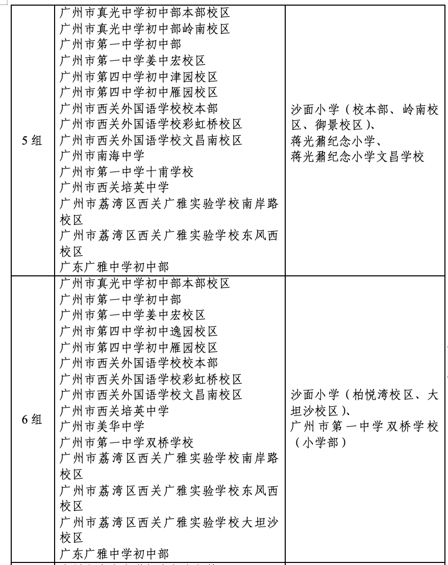
4月30日,广州市荔湾区教育局发布公办初中一年级、公办小学一年级和民办义务教育学校等3份招生工作方案。根据公办初中一年级招生工作方案,相关信息如下:









更多信息可在“广州荔湾教育”微信公众号获取查看。
来源:荔湾区教育局
整理/广州日报新花城记者:谢泽楷
广州日报新花城编辑:李津
4月30日,广州市荔湾区教育局发布公办初中一年级、公办小学一年级和民办义务教育学校等3份招生工作方案。根据公办初中一年级招生工作方案,相关信息如下:









更多信息可在“广州荔湾教育”微信公众号获取查看。
来源:荔湾区教育局
整理/广州日报新花城记者:谢泽楷
广州日报新花城编辑:李津