最新发布!4月30日,2024年广州市从化区义务教育学校招生入学细则正式公布。
招生原则
义务教育阶段公办学校招生实行以户籍为前提、以实际居住地为依据,人户一致、免试就近入学原则。义务教育阶段民办学校招生坚持免试入学原则。人户一致的适龄儿童少年,安排入读所属地段范围小学或初中。人户不一致的适龄儿童少年,由教育行政部门按照该适龄儿童少年户籍所属行政区域统筹安排入学。
招生对象
(一)从化区户籍学生。凡具有从化区户籍的适龄儿童少年(报读小学的截至当年8月31日必须年满6周岁),以其有效户籍证明和居住证明(即父母或其他法定监护人的房屋所有权证、不动产权证书、宅基地证明等)为依据,办理报名入学手续。具体入学办法是按照适龄儿童少年户籍所属的行政区域,按照人户一致的原则免试就近安排入学,依据区教育行政部门划定的学校招生地段入学。
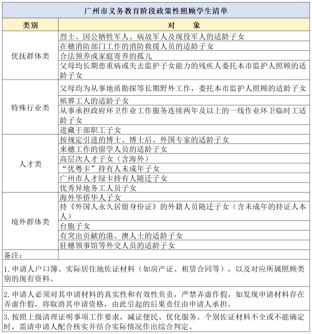
(二)政策性照顾学生。符合《广州市义务教育阶段政策性照顾学生清单》的对象,由教育行政部门核实申请材料后,统筹安排到公办学校就读。

(三)来穗人员随迁子女。按照《广州市从化区实行积分入学解决来穗人员随迁子女接受义务教育实施办法》(从府办〔2017〕19号)以及上级有关来穗人员随迁子女入学政策要求,对持有在广州市办理《广东省居住证》连续满1年(截至当年8月31日止)且在从化区居住、就业并依法缴纳社会保险的来穗人员,可为其适龄随迁子女申请入读我区小学一年级或初中一年级,区教育局将结合申请人条件、学位情况统筹安排入读公办学校或民办学校。
(四)港澳居民随迁子女入学。贯彻落实《粤港澳大湾区发展规划纲要》精神和《港澳台居民居住证申领发放办法》,持有港澳居民居住证满1年的港澳居民(监护人)随迁子女(或持证的适龄儿童少年),参照我区来穗人员积分入学办法统筹安排起始年级学位。
(五)承租人子女入学。根据《广州市人民政府办公厅关于印发广州市加快发展住房租赁市场工作方案的通知》(穗府办〔2017〕29号)等文件要求,按照“租购同权”的目标做好符合条件的承租人子女接受义务教育工作。
招生任务
(一)全区小学一年级预计入学人数为13200人,计划开设329个教学班(含本区户籍适龄儿童、政策性照顾学生、来穗人员随迁子女、港澳居民随迁子女、承租人子女。)

(二)全区初中一年级预计入学人数为12500人,计划开设255个教学班
招生地段
根据从化区地理状况、交通状况、人口分布、学校规模及布局、历史沿革等因素,由教育行政部门按照“人户一致、免试就近入学”的招生原则,合理划分义务教育阶段公办学校招生地段范围。

文、图/广州日报新花城记者:曾卫康 通讯员:黄利谊、从教育
广州日报新花城编辑:时秀芙