4月30日,广州市海珠区公布2024年海珠区公办初中及小学、企事业单位办中小学、义务教育阶段民办中小学的招生计划表,并公布了《2024年广州市海珠区义务教育学校招生工作实施细则》政策解读、《2024年广州市海珠区公办小学一年级招生简章》、2024年广州市海珠区小学招生问答以及公办小学招生服务地段表等文件。
5月7日-11日,今年报读海珠区公办小学一年级的穗籍适龄儿童,其监护人应登录广州市义务教育学校招生报名系统报名,于5月7日-11日快递寄付报名材料到网上报名系统指引的学校进行审核。
广州日报新花城记者整理海珠区小学招生多个热点问答如下。
今年小学招生有何变化?
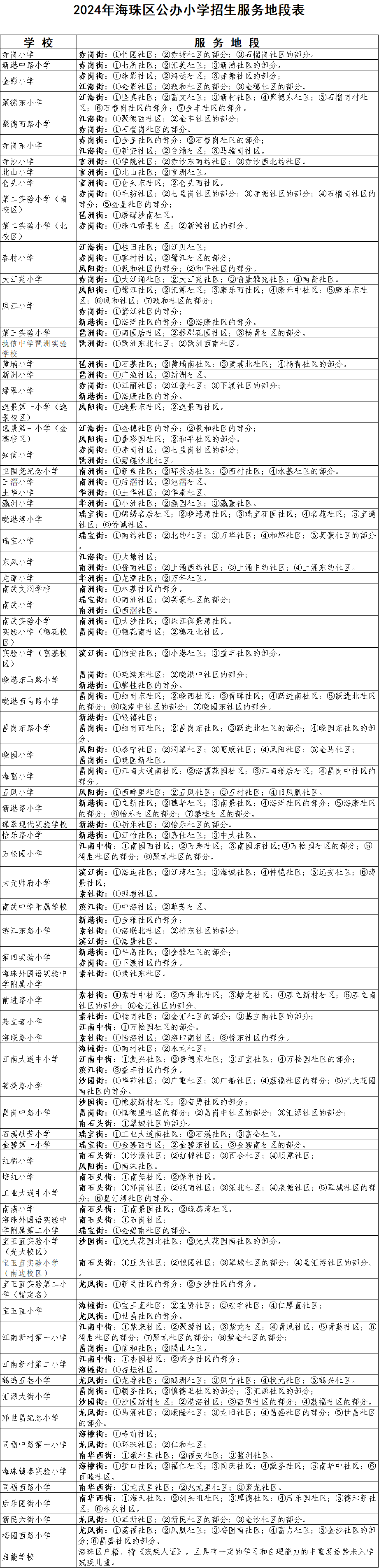
2024年海珠区公办小学招生服务地段表中,值得关注的是,宝玉直实验第二小学(暂定名)是一所将于今年9月新开办的小学,其招生规模为3个班,其招生范围是:龙凤街①新民社区的部分;②金沙社区的部分。
根据此前媒体报道,广州市海珠区教育局曾发布公告称,海珠区梅园西路小学、新民六街小学的招生服务地段有微调整。位于广州市海珠区龙凤街道革新路原广船机械厂厂区北面的公建教育配套学校将于2024年9月独立开办为公办性质小学。结合相关情况,海珠区教育局将进行以下微调整:
一、将原属于海珠区梅园西路小学的以下招生服务地段,即龙凤街道金沙社区的金沙路单门牌、蛟腾小区,微调整至上述配套小学。
二、将原属于海珠区新民六街小学的以下招生服务地段,即龙凤街道新民社区的鹅潭街、富泽一街、富泽二街、富泽三街、金湾街,龙凤街道金沙社区的天鹅街、革新路122-138号双门牌、革新路137-141号单门牌,微调整至上述配套小学。
新的招生服务地段从2024年小学一年级招生起正式实施。新民六街小学、梅园西路小学其余招生服务地段与2023年保持不变。
值得家长关注的还有,中山大学附属中学、中山小学(原名中山大学附属小学)将按照中山大学制定的子女入学规则开展招生工作。
小孩未满六周岁,今年可以申请入学吗?
2024年广州市海珠区小学的招生对象为2017年9月1日(含)至2018年8月31日(含)出生且未入学的适龄儿童。凡在2024年8月31日前未满六周岁的儿童均不属于今年的招生范围。
穗籍适龄儿童报读海珠区公办小学一年级的流程是怎样的?
1.网上报名。2024年5月7-11日,监护人登录广州市义务教育学校招生报名系统报名,网址:https://zs.gzeducms.cn。
2.学校审核材料。监护人可于5月7-11日快递寄付报名材料到网上报名系统指引的学校进行审核,有条件的学校可提供其他安全便民的方式指引家长递交材料。学校初审后,对有需要复核原件或补充材料的,由学校预约监护人携带相关材料前往学校现场审核。
实际居住地非海珠区的,请根据实际居住区教育行政部门的要求递交材料。
公办学校学位分配通知于6月18日前由录取学校发出。小学一年级新生应根据录取学校通知,于6月29日办理注册手续。
海珠区公办小学的学位是怎样安排的?
海珠区公办小学按“人户一致”原则安排学位。“人户一致”的适龄儿童需同时符合以下两个条件:一是适龄儿童实际居住在父母或其他法定监护人为业主的海珠区完全房产,适龄儿童及其父母或其他法定监护人的户籍地址与其实际居住地址一致;二是适龄儿童申请入学的房产地址近6年未有安排学生入读对口公办小学(同父母的适龄儿童除外)。
“人户不一致”的适龄儿童由区教育局按《2024年广州市海珠区义务教育学校招生工作实施细则》的学位安排原则统筹安排学位。
非穗户籍的海珠区房屋承租人子女如何申请学位?
(一)符合广州市政策性照顾学生条件的承租人子女,由法定监护人于5月7-11日前往居住地对口小学递交报名材料,学校初审后,对有需要复核原件或补充材料的,由学校预约监护人前往学校现场审核。符合条件的适龄儿童由区教育局统筹安排学位。
(二)承租人符合海珠区来穗人员随迁子女积分制入学申请条件的,可按2024年海珠区积分制入学申请程序为其适龄子女申请参加积分制入学。
(三)不符合政策性照顾条件或未取得积分入学资格的非穗户籍承租人可为其适龄子女选择到合法开办的民办学校申请入学。
如何报读海珠区民办小学?
民办义务教育学校招生实行网上报名。无寄宿条件的民办义务教育学校不得跨区招生。今年民办小学招生工作日程安排如下:
5月10—15日,适龄儿童法定监护人登录“广州市义务教育学校招生报名系统”完成学生报名信息采集。
5月31日—6月6日,民办小学招生网上填报志愿。
6月18日,对报名人数大于招生计划数的民办学校实行电脑随机派位,确定录取名单。
6月22—24日,适龄儿童监护人登录民办小学报名系统确认录取结果。
6月29日,新生注册。
7月17—21日,未满招生计划的民办小学第一次补录。
8月24—29日,未满招生计划的民办小学第二次补录。
2024年广州市海珠区公办小学招生计划表

2024年海珠区企事业单位办中小学招生计划表

2024年海珠区义务教育阶段民办中小学招生计划表

2024年海珠区公办小学招生服务地段表

2024年广州市海珠区义务教育学校招生工作日程表(小学)

更多信息,可查阅官网原文。
海珠区教育局关于印发《2024年广州市海珠区义务教育学校招生工作实施细则》的通知
《2024年广州市海珠区义务教育学校招生工作实施细则》政策解读
文/广州日报新花城记者:林欣潼 通讯员:海教宣
广州日报新花城编辑:李津