
盼望着盼望着
春节假期就快来到
让我看看有多少小伙伴
已经“开启(等待)休假模式”

为了方便广大市民朋友就医,小编整理了广州市部分市、区属公立医院春节期间门诊、专家开诊时间(急诊24小时开放),假期有就医需求的市民朋友们,快快“马住”!
💡温馨提示:开诊情况如有变动,请以医院开诊当天,实际放号情况为准,小伙伴们就诊前,请关注医院微信公众号,进行信息查询与挂号。
PART.01:市属医院
广州市第一人民医院
· 院本部

· 南沙医院

· 鹤洞医院

广州医科大学附属中医医院
广州医科大学附属中医医院2024年春节期间各院区(天河院区、珠玑院区、同德院区、同德门诊、五羊门诊)门诊开诊时间通知如下:
2月9日(除夕)—2月11日(初二)停诊,2月12日(初三)—2月17日(初八)全天开诊。
天河院区、珠玑院区、同德院区急诊24小时应诊。
具体开诊医生请关注医院公众号查询。
广州市红十字会医院
一、2024年春节放假时间
2月10日至17日放假调休,共8天。2月4日(星期日)、2月18日(星期日)上班。
二、 门诊安排
1、2024年2月4日(星期日)按周四班表全天开诊,2月18日(星期日)按周五班表全天开诊。
2、2024年2月10日(星期六)年初一、2月11日(星期日)年初二停诊。
3、2024年2月12日(星期一)年初三至2月17日(星期六)年初八按原班表上午开诊,下午停诊。
4、体检中心春节开诊时间:2024年2月10日(星期六)年初一至2月15日(星期四)年初六停诊,2月16日(星期五)年初七、2月17日(星期六)年初八上午开诊,下午停诊。
5、急诊24小时开诊。
广州市妇女儿童医疗中心
门急诊医疗工作安排:
普通门诊、专科门诊、特需门诊
(一)2月10日至2月13日(年初一~年初四)
普通门诊(儿内科门诊、儿外科门诊、妇科门诊、产科门诊)、专科门诊、特需门诊暂停开诊。
(二)2月14日至2月17日(年初五~年初八)
1、普通门诊(儿内科门诊、儿外科门诊、妇科门诊、产科门诊全天开诊。
2、专科门诊上午开诊半天。
3、特需门诊暂停开诊。
(三)2月18日(年初九)
普通门诊、各专科门诊、特需门诊恢复正常开诊。
急诊、发热门诊:24小时接诊。
医技部门:配合上述门诊开诊情况,安排值班人员。
广州医科大学附属市八医院
2月10日(初一)至12日(初三),门诊全天停诊;
2月13日(初四)至17日(初八),门诊上午开诊,下午停诊;
2月4日(星期日)、2月18日(星期日)全天开诊,按工作日排班。
节日期间医院急诊、发热门诊全天24小时开诊。
具体出诊信息请查询微信公众号“广州医科大学附属市八医院”

广州市胸科医院
说明:
1.2月4日(星期日)、2月18日(星期日)全院正常上班。
2.节假日期间由值班医师出诊,实际出诊医师以当天挂牌为准。原则上开诊前一天医院微信公众号将开放相应节假日门诊预约功能。
3.节假日期间,医学影像科除常规胸片检查外,2月14日至2月17日安排人员进行CT、B超检查,2月15日、2月17日安排人员进行心电图检查,保障门诊和临床科室医疗服务需要。
4.在非开诊时段,如有就诊需求的,可到急诊就诊,急诊提供24小时急危重症医疗服务。
5.越秀区结控定点诊室,地址:广州市胸科医院结核专科门诊楼(1号楼),请需要就诊的病友,在结控定点专窗挂号后到10号诊室就诊。
6.医院广州市结核病防治所二分所,地址:广州市海珠区康盛路33号。
7.2月9日(除夕、星期五)至2月12日(年初三、星期一)期间,互联网医院不开诊,此期间互联网药店不发货。2月13日至2月17日互联网医院同步提供互联网线上诊疗服务,实际出诊医师以互联网医院排班为准。您可关注“广州市胸科医院”微信公众号,选择医院互联网医院在线咨询和复诊续方服务。
广州医科大学附属脑科医院

广州市第十二人民医院
一、放假时间:
2月10日至2月17日(农历正月初一至初八)放假调休,共8天。2月4日(星期日)、2月18日(星期日)上班。
二、放假期间,天河院区及广园分院门诊开诊安排分别如下:
(一)天河院区:
内科、外科、妇产科、皮肤科、口腔科、耳鼻咽喉头颈外科、康复医学科每天上午8:00—12:00开诊;儿科每天上午8:00—12:00、下午14:00—17:00开诊;中医科2月13日至2月17日上午8:00—12:00开诊;眼科2月14日至2月17日上午8:00—12:00开诊;疫苗门诊、健康管理中心不开诊;急诊、广州化学中毒救援中心(PCC)24小时接诊。
(二)广园分院:
内科、国医馆2月11日、2月13日、2月15日上午8:00—12:00开诊。
广州市皮肤病医院

广州医科大学附属第一医院
2月9日(除夕)
大坦沙院区:呼吸科、小儿呼吸专科、内科、眼科、中医科、皮肤科、耳鼻咽喉头颈外科
沿江院区:内科、外科、妇产科、儿科、临床心理科、眼科、耳鼻咽喉头颈外科、口腔科、中医科
海印院区:内科、泌尿外科
2月10日(初一)
大坦沙院区:停诊
沿江院区:停诊
海印院区:停诊
2月11日(初二)
大坦沙院区:停诊
沿江院区:内科
海印院区:停诊
2月12日(初三)
大坦沙院区:停诊
沿江院区:内科
海印院区:停诊
2月13日(初四)
大坦沙院区:停诊
沿江院区:内科、儿科
海印院区:停诊
2月14日(初五)
大坦沙院区:呼吸科、皮肤科、口腔科
沿江院区:内科、外科、妇科、儿科、口腔科、眼科、耳鼻咽喉头颈外科、临床心理科、
中医科
海印院区:内科、泌尿外科
2月15日(初六)
大坦沙院区:呼吸科、皮肤科、口腔科
沿江院区:内科、外科、妇科、儿科、口腔科、眼科、耳鼻咽喉头颈外科、中医科
海印院区:内科、泌尿外科、血液内科
2月16日(初七)
大坦沙院区:呼吸科、皮肤科、口腔科
沿江院区:内科、外科、妇科、儿科、口腔科、眼科、耳鼻咽喉头颈外科、临床心理科、
中医科
海印院区:泌尿外科、肿瘤内科、放疗科
2月17日(初八)
大坦沙院区:呼吸科、皮肤科、口腔科
沿江院区:内科、外科、妇科、儿科、口腔科、眼科、耳鼻咽喉头颈外科、临床心理科、
中医科
海印院区:泌尿外科
温馨提示
1.节日期间,发热门诊(沿江院区)、急诊科24小时开诊;
2.开诊科室如有变动,以当天放号为准,请提前通过医院官方微信公众号/小程序预约挂号,留意推送提醒。
广州医科大学附属第二医院
昌岗院区:

番禺院区:

广州医科大学附属第三医院
荔湾院区

温馨提示:
1.急诊科、儿科急诊24小时开诊;
2.产前诊断、生殖医学中心、体检中心、康复科、疫苗门诊全停。
3.2月9日除夕当天预约挂号请以公众号页面为准。
4.遇特殊情况如有临时改动,请以现场实际情况为准,如有不便敬请谅解!
黄埔院区

温馨提示:
1.妇产科急诊、儿科急诊春节期间24小时开诊。
2.超声医学科、检验科、放射科、药学部等医技科室对应安排值班。门诊预约挂号请以公众号页面为准,如有不便敬请谅解!
广州医科大学附属第四医院
二、2月13日(大年初四)起,门诊照常开诊,各专科门诊出诊安排以当天公告排班为准,具体排班可在本公众号“预约挂号”处查看。
三、春节期间,急诊、发热门诊照常开诊。
广州医科大学附属第五医院

广州医科大学附属肿瘤医院

温馨提示:
1. 2024年2月10日至2月17日共放假8天,2月4日(周日)补班,按周四挂号;2月18日(周日)补班,按周五挂号;
2. 外科楼一楼收费处于2月10日(初一)至2月17日(初八)上午8:30—12:00可办理住院登记及出院结账业务,其他收费处暂停服务。
PART.02:区属医院

海珠区

荔湾区
荔湾区口腔医院
停诊时间:2月10日(初一)至2月12日(初三)。
值班开诊时间:2月13日(初四)至2月17日(初八)。
照常上班时间:2月4日(周日)和2月18日(周日)。
春节期间开诊时间:
上午:8:30——12:00
下午:2:30—— 5:00
多宝门诊部:
停诊时间:2月10日(初一)至2月14日(初六)。
值班开诊时间:2月15日(初七)至2月17日(初八)。
照常上班时间:2月4日(周日)和2月18日(周日)。
春节期间开诊时间:
上午:8:30——12:00
下午:2:30—— 5:00
荔湾区中医医院

2月13日~17日,按平时周末开诊。2月10日(初一)~12日(初三)广雅院区内科门诊全天开诊,发热门诊、急诊科24小时开诊;长寿院区内科门诊全天开诊,发热门诊24小时开诊。
温馨提示:
医院实行非急诊全面预约制。除发热门诊、急诊科外,普通开诊科室以当天公告为准,敬请提前通过“荔湾中医”微信公众号预约挂号。
荔湾区人民医院
1. 明心院区:
2月10日(初一)至2月12日(初三) 门诊停诊,仅开放24小时急诊;
2月13日(初四)至2月15日(初六)内科专家门诊、外科门诊上午开诊;
2月13日(初四)至2月17日(初八)妇产科、儿科、口腔科、耳鼻喉科、眼科、康复科门诊全天开诊;
2月16日(初七)至2月17日(初八) 内科专家门诊、外科门诊、中医科、肛肠科门诊全天开诊;
体检中心2月15日(初六)、2月16日(初七)、2月17日(初八)开诊(全天),可办理入职体检、驾驶员体检、健康证体检、家政体检等项目。
2月10日(初一)至 2月17日美容科(初八)全天开诊。
2.鹤洞院区门诊:
门诊2月10日(初一)至 2月17日(初八)全天开诊。
3.花地湾新院区:
计划于2月17日至3月1日进行整体搬迁,请有需要就诊的市民就诊前留意医院公告及医院微信公众号预约挂号平台,提前了解明心院区及花地湾院区开诊安排。鹤洞院区门诊不受影响。
对外服务电话:020-81891515
天河区

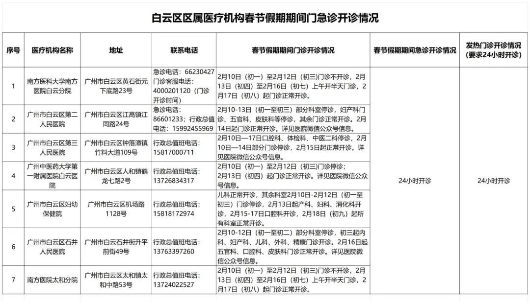
白云区

黄埔区

花都区
花都区人民医院
(一)照常开诊科室(2024年2月10日至2024年2月17日):发热门诊、呼吸内科、心血管内科、泌尿外科、肝胆胰疝(胃)、乳腺胸外科、骨科、儿科、妇产科、五官科(眼科、耳鼻喉科)、中医科、皮肤科、口腔科、CT/MR平扫、放射科、检验科、心电图、普通彩超、胃肠镜检查。
(二)部分时间开诊的专科:
2月10号开诊科室:(初一)
全天开诊:普通内科、伤口造口护理门诊、全科门诊。
上午开诊:手外烧伤科(上午)、消化科(上午)、肛肠科(上午)。
2月11号开诊科室:
(初二)全天开诊:普通内科、全科门诊、血液科、风湿内科。
上午开诊:手外烧伤科(上午)内分泌科(上午)、消化科(上午)、肛肠科(上午)。
2月12号开诊科室:(初三)
全天开诊:普通内科、血液科、营养科、静脉导管护理门诊、全科门诊、风湿内科、消化科。
上午开诊:手外烧伤科(上午)、肿瘤科(上午)、伤口造口护理门诊(上午)、内分泌科(上午)、肛肠科(上午)。
2月13号开诊科室:(初四)
全天开诊:血液科、心理科、康复理疗科、女性整体康复中心、神经内科、内分泌科、消化科、肛肠科。
上午开诊:手外烧伤科(上午)。
2月14号开诊科室:(初五)
全天开诊:血液科、人流室、心理科、肿瘤科 、康复理疗科、女性整体康复中心、感染肝病科、甲状腺科、神经内科、内分泌科、消化科、肛肠科。
上午开诊:手外烧伤科(上午)。
2月15号开诊科室:(初六)
全天开诊:伤口造口护理门诊、静脉导管护理门诊、心理科、肿瘤科、康复理疗科、女性整体康中心、风湿内科、儿童保健科、感染肝病科、甲状腺科、肾内科、神经内科、内分泌科、消化科、肛肠科。
上午开诊:手外烧伤科(上午)、营养科(上午)。
2月16号开诊科室:(初七)
全天开诊:心理科、肿瘤科、康复理疗科、人流室、女性整体康复中心、体检中心、儿童保健科、感染肝病科、甲状腺科、肾内科、神经内科、内分泌科、消化科、肛肠科。
上午开诊:手外烧伤科(上午)。
2月17号开诊科室:(初八)
全天开诊:血液科、伤口造口护理门诊、静脉导管护理门诊、心理科、肿瘤科、康复理疗科、女性整体康复中心、风湿内科、体检中心、儿童保健科、感染肝病科、甲状腺科、肾内科、神经内科、内分泌科、消化科、肛肠科。
上午开诊:手外烧伤科(上午)、营养科(上午)
(三)2月18日恢复正常工作。咨询电话020-62935461
广州市中西医结合医院
广州市中西医结合医院2024年春节期间按照国务院调休,2024年2月10日(初一)—2月17日(初八)休息,其中2月4日(周日)、2月9日(除夕)正常上班,2月18日(初九)开始全院上班。具体排班以公众号预约排班为准。

备注:急诊科、儿科急诊、口腔科急诊、影像科24小时值班
体检中心服务时间

社保科服务时间:
春节期间,内科楼一楼医保窗口2月10—12日(初一至初三)休息,2月13日(初四)开始正常上班。
花都区妇幼保健院(胡忠医院)
根据国家法定节假日规定,2024年春节假期时间为2月10日一2月17日,2月4日(星期日)、2月18日(星期日)正常上班。医院为“无假日医院”,春节期间不停诊,广大群众可使用“广州市花都区胡忠医院公众号”微信预约挂号,或至医院门诊现场挂号,门诊号源以当天实际排班为准。

温馨提醒
1.节日期间,医院急诊科提供24小时急诊服务,急诊、住院业务照常。
2.医院2月18日全面恢复门诊正常工作。
花都区第二人民医院
为方便就诊,现将本院门诊“春节”假期(2024年2月10日至2月17日)开诊情况公布如下:
一、年初一至初八每日照常开诊科室
内科门诊、外科门诊、骨科门诊、妇科门诊、儿科门诊、检验科、心电图、放射科、B超室
二、年初四至初八开诊科室:
MR室、医保窗
三、年初五至初八开诊科室:
皮肤科,中医科,康复科、口腔科,五官科
四、年初一至初八期间全面停诊科室:
碎石室、四维彩超
五、初九开始所有科室正常上班
番禺区

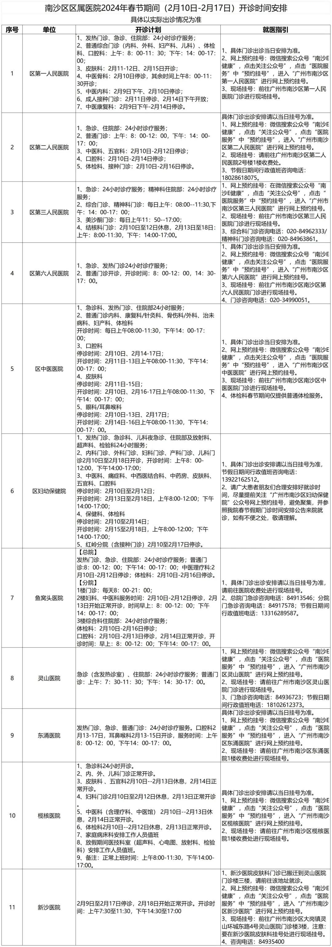
南沙区

从化区
从化区妇幼保健院

广州市从化区中医医院

温馨提示:
1、为避免排队和减少人员聚集,非急诊患者请务必提前网上预约挂号。
2、开诊安排如有变动,以现场公示为准。
3、就诊咨询电话:020-37939523(挂号处),020-87929066(导诊台)。
增城区

南方医科大学南方医院增城院区
门急诊出诊安排:
一、2月10日(初一)至2月12日(初三),门诊不开诊。
二、2月13日(初四)至2月16日(初七),上午门诊开诊半天。
三、2月17日(初八)门诊全天开诊。
四、健康管理科2024年2月10日至2月17日(初一至初八)全天不开展业务。
五、急诊24小时开诊。
增城区中医医院
门诊安排:
一、2月10日-12日(年初一至年初三)停诊科室:眼科、治未病科、针灸康复科、耳鼻咽喉头颈科;
二、2月10日-14日(年初一至年初五)停诊科室:体检科、肾病科;
三、2月10日-17日(年初一至年初八)停诊科室:介入血管外科门诊。
除以上科室停诊外,其他科室正常开诊,具体以医院公众号放号为准。
广东省水电医院
门诊出诊安排:
一、2月10日(初一)至2月12日(初三),门诊不开诊。
二、2月13日(初四)至2月17日(初八)门诊全天开诊。
三、体检科、儿童保健科:2024年2月10日至2月17日(初一至初八)全天不开展业务。
四、南院区儿科正常开诊。
五、急诊24小时开诊。
具体以医院公众号放号为准。
前海人寿广州总医院
门急诊安排:
一、春节期间急诊正常开诊。
二、2月9日至2月12日(年三十至年初三)门诊休诊,2月13日至17日(年初四至年初八)恢复出诊。
三、2月9日至17日不安排夜诊、接种门诊。
再次提醒各位小伙伴,具体出诊以实际情况为准。小伙伴们就诊前请关注医院微信公众号,进行信息查询与挂号。最后,提前祝大家新春快乐!过个开心年、健康年!
来源:广州卫健委综合自市属、区属各医疗单位
广州日报·新花城编辑:席乐瑶、张佳琪