记者1月30日从广州市公安交警部门获悉,为进一步加强城市道路交通安全管理,规范道路交通通行秩序,保障人民群众的生命财产安全,交警部门启用了64套交通技术监控设备对道路交通违法行为进行监管。

该批交通技术监控设备执法类别分别为“驾驶机动车超过规定时速行驶的”“驾驶机动车不按交通信号灯指示通行的;机动车通过有灯控路口时,不按所需行进方向驶入导向车道的”“驾驶机动车违反禁令标志指示的;在高速公路上行驶时,驾驶人未按规定使用安全带的;驾驶时拨打接听手持电话的”和“驾驶危险货物运输车辆违反禁令标志指示通行的”。
广州交警表示,该批设备将于2024年2月6日起对有相关交通违法行为的车辆进行拍摄取证,交警部门将依法予以处罚,请广大驾驶人守法出行、安全驾驶。
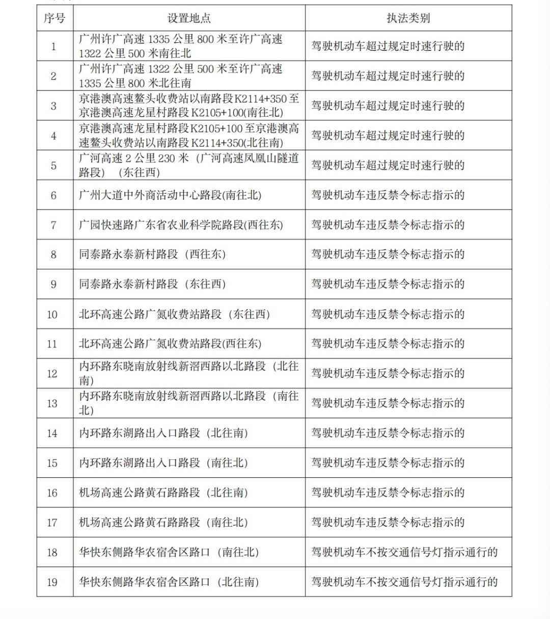
◉具体点位:





文/广州日报·新花城记者:张丹羊 通讯员:交宣
图/广州日报·新花城记者:邱伟荣
广州日报·新花城编辑 李琳