2024年黄埔区迎春花市活动将于2月5日至2月9日举行。
今年花市的主题为“龙吟黄埔 湾顶领航”,将以“3+N”的模式,在海丝城片区(设在黄埔公园)、科学城片区(设在绿轴广场)、知识城片区(设在南起步区开放一路)同时举办,各街镇开设N个鲜花售卖点,赓续花市记忆、增强烟火气。除了传统花市,各会场还将同时举办非遗民俗展示、节庆文化活动等,满足广大市民和游客购花赏花、迎春祈福的需求。

主会场设在黄埔公园,将设花市档位100个。知识城南起步区开放一路分会场设花市档位88个,绿轴广场分会场设花市档位60个。各会场还将引入第五届大湾区名优产品花市联展。主会场牌楼设计,以港珠澳大桥的显著性地标“中国结”桥塔为主体造型,寓意粤港澳大湾区文化交融,共同开创美好未来;船帆、海浪造型和古建筑“海不扬波”,代表黄埔千年古港、海上丝绸之路的深厚历史文化底蕴;开拓者雕像,代表了广州开发区建设发展的初心与奋进精神。
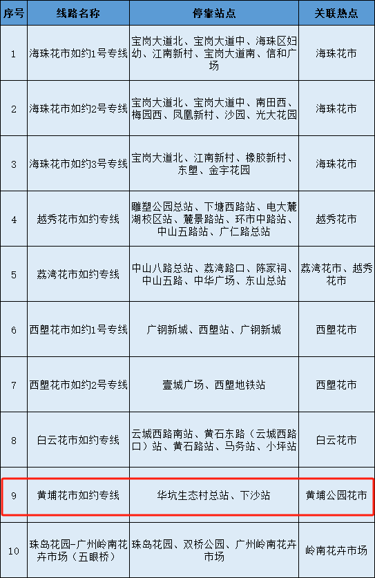
广州巴士集团特别推出10条迎春花市线路和10条节中游玩线路 ,为街坊们提供出行服务。

除了逛花市,广州还有许多值得一游的景点和商圈。这些线路围绕众多热门景点展开,街坊们不仅可以轻松畅游各大景区,还能深入体验广州的历史文化底蕴和现代都市魅力。

想要购票出行的街坊们,请提前在“广州公交社区”小程序点击“如约巴士”进行购票。具体发班时间请以小程序购票页面为准。
文/广州日报·新花城记者:何瑞琪 通讯员:埔宣
图/广州日报·新花城记者:何瑞琪 通讯员:埔宣
广州日报·新花城编辑:时秀芙