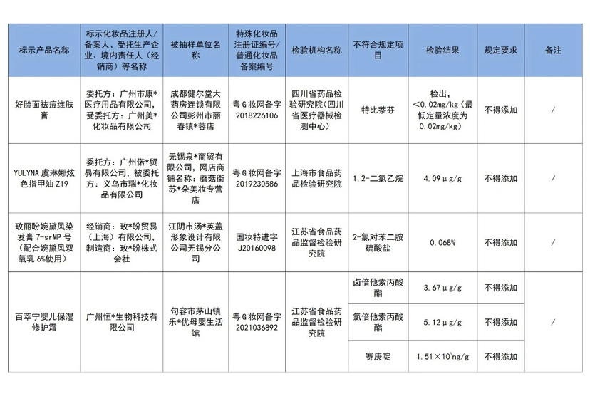
国家药监局8日发布通告,通告称:在2023年国家化妆品抽样检验工作中,经四川省药品检验研究院等单位检验,产品标签标示委托方为广州市康采医疗用品有限公司、受托方为广州美淳化妆品有限公司生产的好脸面祛痘维肤膏等6批次化妆品不符合规定,检出《化妆品安全技术规范(2015年版)》中规定的禁用原料。
根据《化妆品监督管理条例》《化妆品生产经营监督管理办法》《化妆品抽样检验管理办法》,国家药监局要求上海、江苏、浙江、广东省(市)药品监督管理部门对上述不符合规定化妆品涉及的注册人、备案人、受托生产企业依法立案调查,责令相关企业立即依法采取风险控制措施并自查整改。各省(区、市)药品监督管理部门责令相关化妆品经营者立即停止经营上述化妆品,依法调查其进货查验记录等情况,对违法产品进行追根溯源;发现违法行为的,依法严肃查处;涉嫌犯罪的,依法移送公安机关。


文/广州日报·新花城记者 涂端玉
图/广州日报·新花城记者 李波
广州日报·新花城编辑:钱佳芸