12月26日,广州市越秀区人民政府官网发布了越秀区“669”学区化集团化办学新格局一览表。
2021年4月29日,越秀区教育局举行新闻发布会,对外发布2021年实施的区属中小学布局调整8个项目及学区化集团化办学优化总体安排,组建了“669”学区化集团化办学格局。对比2021年,本次调整最大的变化是培正教育集团新增2所成员校——矿泉学校、沙涌南小学。

越秀区“669”学区化集团化办学新格局

集团、学区和联盟的组建方式

越秀区属教育集团成员校一览表
备注:广州市东风实验学校为广州执信教育集团成员校。

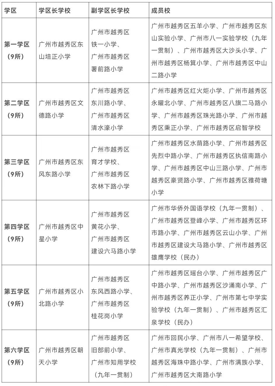
越秀区属小学学区成员校一览表

越秀区幼教联盟成员一览表
整理/广州日报·新花城记者:魏丽娜
图片来源:广州市越秀区人民政府官网
广州日报·新花城编辑:谢泽楷