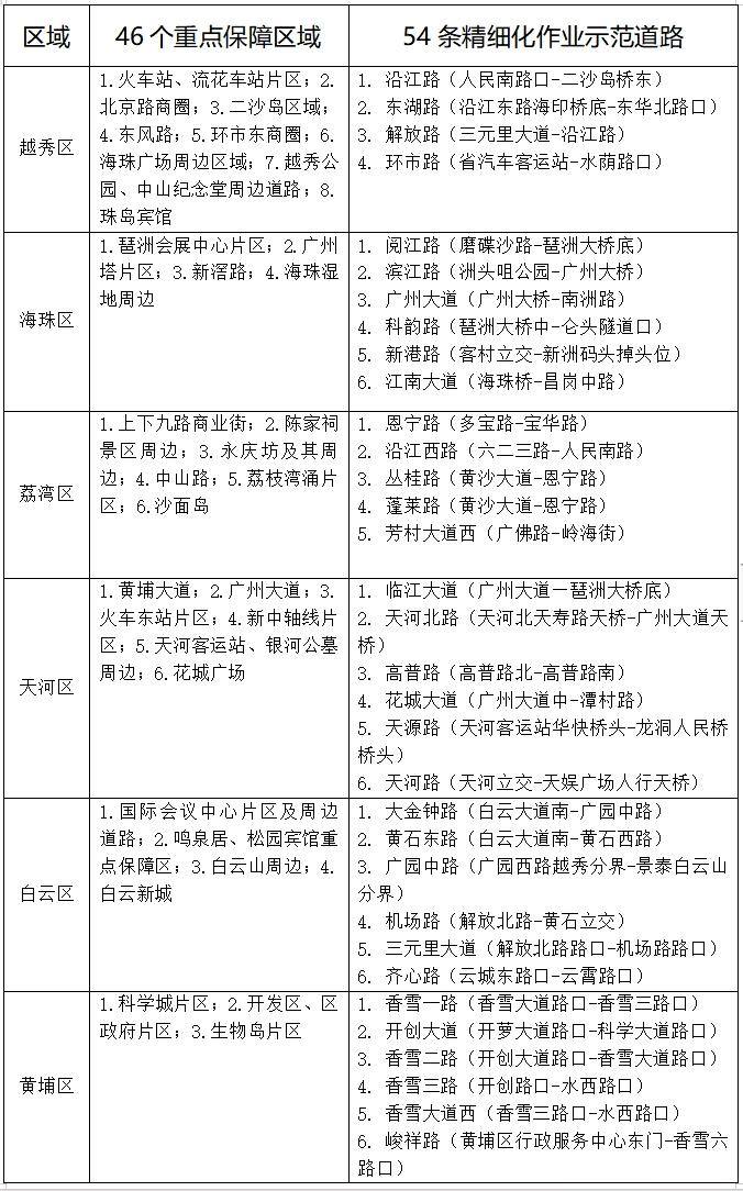
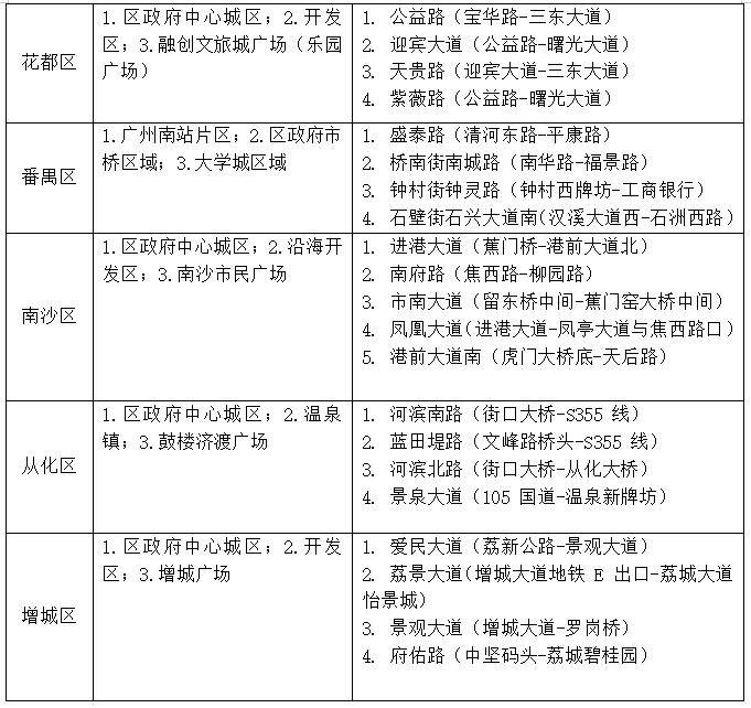
近日,广州日报记者从广州市有关方面获悉,全市100个环境卫生精品区名单(下称“精品区”)已经确定,精品区范围覆盖广州11区,具体包含46个重点保障区域、54条精细化作业示范道路。未来,这些区域将发挥典型引路、榜样示范、辐射带动的作用,全面提升广州城市道路环卫保洁机械化、精细化、智慧化作业管理水平。
广州如何加强重点区域环卫精细化作业保障?不同的环境卫生精品区有何整治特色及亮点?近日,记者先后走进荔湾区永庆坊、海珠区广州塔、黄埔区生物岛、越秀区二沙岛4个精品区,沿着城市肌理去寻找答案。
荔湾区永庆坊:
“绣花式”打磨清洗,让老城区焕新颜
在永庆坊,垃圾分类果皮箱间距不远、干净漂亮,偶尔能看到环卫工人推着轻便型清洗机对人行道打磨清洗,不会影响游客游玩体验。
荔湾区城管部门有关负责人告诉记者,永庆坊片区有道路狭窄、店铺密布、人流密集的特点,环境卫生暂不具备大量使用大型机械的条件,因此更需注重精细化管理,以“绣花功夫”攻坚环境治理。
记者看到,为确保道路整洁,永庆坊片区因时因地采用新型多功能深度清洗车对马路行车道进行定期清洗;同时为避免清洗作业影响交通和居民,荔湾区城管部门制定重点道路突击冲洗计划,采用“机械冲洒+人工推扫”结合的作业模式,夜间对机动车道、非机动车道、人行步道等进行全覆盖清洗;以3天为一个周期,每次出动3辆高压冲洗车对人行道进行精细化清洗。
在做足“绣花功夫”擦亮老城区颜值的同时,荔湾区也充分利用智能化手段赋能环卫作业。永庆坊上线有万物云智慧城市服务平台,该平台可以连通街区运营服务中智慧服务系统和工单系统,实现高效运营调度服务。
海珠区广州塔:
提升人机配合,六道保洁工序无缝衔接
大型洒水车、大型清扫车、小型三轮洗扫一体车……广州塔景区创新保洁模式,推进人机结合,多种保洁工具可以实现“轮番上阵”。
“我们在原保洁人员的基础上,在班组配备了大水车1辆、小型作业车3辆、清扫一体机1辆、巡回保洁三轮车2辆。”海珠区城管部门相关负责人介绍,广州塔景区以深化提升人机配合为目标,参照先进区域保洁经验,将单一人工清扫模式,调整为集“人工扫、风机吹、水车冲、设备磨、人工擦、最后抠”六道保洁工序无缝衔接的保洁模式。
据介绍,在打造精品区期间,海珠区城管部门划定广州塔片区保洁为核心区,按照特级道路保洁标准对阅江路进行常态化保洁,保洁时长达18小时以上。
同时,城管部门每天出动环卫工人100余人次,3次普扫。大型机械化洒水清扫队伍与小型机械化冲洗打磨队伍相无缝对接,按照“错峰作业”的方式,固定样板,带动全区主次干道的作业模式转变。
黄埔区生物岛:
无人环卫车“零接触”作业,拓宽城市智慧治理思路
从“官洲岛”到“生物岛”,1.83平方公里的江心小岛上,530多家科创企业聚集,创新要素荟萃。得益于此,生物岛也将智能化在环卫治理中发挥到极致。
2022年9月1日,数辆全无人驾驶环卫车在广州国际生物岛发车,开始在岛内路段进行全自动的环卫作业,覆盖全岛超过38.8万平方米的保洁面积。
这是广州市首个在开放道路下开展的全无人环卫车落地运营项目,也是黄埔区打造环境卫生精品区的生动实践。
全无人环卫车项目总经理杨庆雄介绍,全无人驾驶环卫车可全自动开展洗扫、干扫、后喷雾、对冲等作业,完成全天时、全天候的道路清扫、洒水降尘、喷洒消杀等任务。车辆一周七天不间断作业,每天从零点开始运作,晚上7点结束。上线试运营以来,生物岛自动驾驶环卫作业车已安全运行超10万公里。
生物岛是黄埔区进行智慧环卫实践的一个缩影。广州环境卫生精品区建设三年来,黄埔区逐渐将更多智能化手段应用到环卫管理工作中。例如,环卫设施“一张图”实现生活垃圾投放点、垃圾房、压缩/转运站、集中清运点和公厕等能上图查询;物联网感知、卫星定位数据、无人机等的应用加强了对路面余泥污染的源头监控和智能分析管理等等。
越秀区二沙岛:
新建环卫驿站,改善环卫工人劳动条件
广州在打造环境卫生精品区的同时,也没有忽略对环卫工人的关怀。这些默默坚守在平凡的岗位上的“城市美容师”,是保持精品区干净舒适的重要力量。
每天早上5时30分,曾国平便开始对二沙岛片区路段进行普扫,清理人行道的垃圾、落叶,收运日常的垃圾,如是坚持了近8年时间。他回忆道,由于二沙岛建设初期环卫设施配套不足,在2020年以前,环卫工人没有能够遮风挡雨的地方,休憩和吃饭问题无法妥善解决。
2020年9月,二沙岛建设完成环卫驿站。由此,环卫工人也拥有了休息的场所。其中,当地的发展公园公厕作为环卫公厕,硬件设备得到了升级,设置有厕位智能引导系统以及各类传感器,除了监测厕位占用情况外,还可统计如厕人员数量和人流量,并实时监测室内温度、湿度数值、空气质量等。
二沙岛发展公园公厕实现智能化管理后,公厕保洁员朱偏也感受到自己工作的变化。“过去的公厕管养工作很传统,用一根水管、一把地拖、一把扫把进行简单清扫,效率较低且较为耗费人力。现在我们实行精细化作业,增投了机械化保洁设备,通过人机结合的保洁模式进行深度保洁,能够减轻我们的劳动量,作业环境也舒适很多。”朱偏说。
附:
广州市环境卫生精品区名单


文/广州日报·新花城记者:全杰 通讯员:成广聚
图/广州日报·新花城记者:吴子良 通讯员:成广聚
广州日报·新花城编辑:李琳