临近年末,又到了体检旺季,
有粉丝朋友说,
看着体检报告上的各种医学名词,
真的是满头问号。
比如,许多人看着挺瘦、挺健康,
却被告知血脂异常。

仔细一看报告,
原来是这几项悄悄升高了:
“总胆固醇”“甘油三酯”
“低密度脂蛋白胆固醇”
……
还有人因此确诊了高脂血症。
“我明明很瘦,为什么会血脂高?”
“我才二十多岁啊,怎么会得‘老年病’?”
“我平时常吃蔬菜水果,不常吃高热量的东西,为什么会胆固醇升高?”
是时候厘清关于血脂的误区了,
可能会刷新你的认知——

(示意图/视觉中国 图文无关)
“血脂四项”里
最凶险的一项原来是它
血脂是血清中的胆固醇、甘油三酯和类脂等的总称。
其中,总胆固醇包括胆固醇酯、游离胆固醇两类。
胆固醇酯又可细分为高密度脂蛋白胆固醇、低密度脂蛋白胆固醇。

很多人拿到化验单后,往往最关心甘油三酯,如果数值过高,可能会导致急性胰腺炎,长期偏高还会导致脂肪肝,增加患心血管疾病的风险。
然而,还有一个隐藏“大BOSS”容易被忽视,它的升高往往比甘油三酯升高更危险。这就是低密度脂蛋白胆固醇——它是构成动脉粥样硬化斑块的脂质核心,是动脉粥样硬化发生、发展的主要危险因素,是纯纯的“坏胆固醇”。
虽然名字只差一个字,高密度脂蛋白胆固醇却是“好胆固醇”,它能将血管壁内胆固醇转运至肝脏进行分解代谢,减少胆固醇在血管壁的沉积,起到抗动脉粥样硬化作用。
如果体检报告提示超出参考范围,提示“血脂异常”,则建议进一步就医,看是否为高脂血症。
根据《中国成人血脂异常防治指南(2016年修订版) 》的数据显示,中国成人血脂异常总体患病率已超过40%。
临床上比较常见的是高甘油三酯血症、高胆固醇血症、高低密度脂蛋白血症和低高密度脂蛋白血症。

图表/《中国成人血脂异常防治指南(2016年修订版) 》
降胆固醇
光靠节食效果有限
“血脂高?简单,减肥不就行了?”“胆固醇高都是吃出来的……”
——这些观念在很多人心中根深蒂固。殊不知,单靠减肥和节食,还真不一定能把血脂降下来。
这里要分两种情况来看:
如果只是甘油三酯(TG)偏高,这个数值与你吃进去的油脂多少直接相关,因此饮食控制对控制甘油三酯的效果比较明显;
但如果是低密度脂蛋白胆固醇(LDL-C)偏高,想仅靠控制饮食来降低它,效果很有限。
这是因为,人体血液中胆固醇有两个来源:
一是自身合成的,占比超过70%,尤其是肝脏细胞,在胆固醇合成中发挥重要作用;
二是从食物中获取的膳食胆固醇,仅20%-30%左右。
正常情况下,血脂健康的个体能够动态调节这两类胆固醇来源。比如最近吃了比较多肥腻、高热量的食物,导致摄入的胆固醇多了,那么身体合成的胆固醇就会相应减少,让血胆固醇水平维持在正常水平。
但对于低密度脂蛋白胆固醇偏高的人来说,由于它主要与内分泌、代谢、遗传等因素关系密切,饮食对它的影响有限,所以,只靠节食并不能很好地控制它。
瘦人也会得高血脂
而且可能更危险、更难治
高血脂是胖人的“专属”?理想体重的苗条人士也可能中招。
瘦人出现高血脂,很可能是受先天遗传基因影响,或脂质新陈代谢能力较弱。
比如,高血脂群体中常见一类身形瘦弱的女性,多为低密度脂蛋白偏高、高密度脂蛋白偏低,她们往往内脏脂肪较多,而肌肉质量和力量不足。
另外,瘦人得高血脂还可能受这些因素影响:
1.家族性高胆固醇血症
“家族性高胆固醇症”是一种发生在常染色体上的显性遗传病,有的病人很瘦、很年轻,但胆固醇却非常高,常见低密度脂蛋白水平增高,但甘油三酯一般正常;还可能伴有黄色瘤、角膜弓和早发性冠心病。
2. 肝功能异常
若肝受损、肝功能异常,会使脂质代谢异常,影响脂肪酸、胆固醇、磷脂等的分解、合成,使体内血脂代谢不平衡。
3.生活方式异常
如果喜欢常吃油炸食、肥腻食品、高碳水等,即使本身很瘦、吃不胖,但只要这些食物吃得多,甘油三酯依然会高。
而如果是长期素食人群,素食中缺乏B12等维生素,会干扰脂质代谢,从而导致人体内血脂升高;如果严格素食导致蛋白质缺乏,影响脂肪的正常运输,也可能引起高脂血症。
另外,长期吸烟、不喜欢运动、长期精神压力过大,都可能会造成身体代谢异常导致血脂升高。
4.服用特殊药物所致
一些抗精神病药物、利尿药,可使血清总胆固醇和甘油三酯的水平升高;口服避孕药者低密度脂蛋白胆固醇和甘油三酯水平也会升高。
坏胆固醇过高或过低
都可能增加患痴呆风险
既然低密度脂蛋白胆固醇(坏胆固醇)危害这么大,还不得把它赶尽杀绝?
不不不,坏胆固醇指标并非越低越好,低于正常值太多,可能意味着两个问题:
一是严重营养不良;
二是合成功能障碍(如严重肝病)。
另外研究发现,坏胆固醇过高或过低,都可能增加患痴呆的风险:
发表在《柳叶刀·健康长寿》的一项研究显示,中年时高水平的低密度脂蛋白胆固醇(LDL-C)与10年后患痴呆症风险增加有关。
中国医学科学院阜外医院发表于《欧洲预防心脏病学杂志》的一项研究提示,坏胆固醇水平越低,冠心病风险也越低。但当坏胆固醇水平过低,可能会增加脑出血和痴呆风险。
那么,低密度脂蛋白胆固醇的数值,控制在体检结果里“参考值”范围内,就万事大吉了吗?
一般来说,健康人群的低密度脂蛋白值应控制在3.4mmol/L以下,但如果血脂异常且还合并有心血管疾病并发症,则患者需要更为严苛地遵守以下降脂目标:
★高危人群:
患有糖尿病的人群
降脂目标:低密度脂蛋白<2.6mmol/L
★★极高危人群:
患有冠心病
合并拥有糖尿病及高血压的人群
低密度脂蛋白上升、患有糖尿病,且同时有抽烟习惯
降脂目标:低密度脂蛋白<1.8mmol/L
★★★超高危人群:
两年内多次发生心梗、脑梗
曾做过支架或搭桥手术
合并患有糖尿病及心梗/脑梗的人群
降脂目标:低密度脂蛋白<1.4mmol/L
另一方面,好胆固醇是否多多益善?
在标准范围内,好胆固醇高点确实好一些,有助于人体排出较多的坏胆固醇。不过,它对心脏的保护作用更多取决于它发挥功能的方式,而非数量。如果过高,就意味着总胆固醇也可能相应偏高,对健康不利。
管理血脂
做好饮食调整和运动控制
不管什么类型的血脂异常,医生仍然首推饮食调整和运动控制。生活中可以从3个方面入手,管理好血脂。
1.定期体检
《中国血脂管理指南(2023)》建议,40岁以下人群应每2~5年测一次血脂,40岁以上人群则每年都要监测。
2.调整饮食
首先,做到低脂、低胆固醇、低糖饮食。尤其是要严格控制反式脂肪酸的摄入。

(示意图/视觉中国 图文无关)
常见食物每100克可食用部分中,胆固醇含量里排在前列的有:猪脑(2571毫克)、鸭蛋黄(1576毫克)、鸡蛋黄(1510毫克)、猪肝(1017毫克)、鱿鱼干(871毫克)、咸鸭蛋(647毫克)、鸡蛋(648毫克)、虾米(525毫克)、鸡肝(476毫克)、猪腰(430毫克)。以上食物血脂高的人群要尽量少吃。
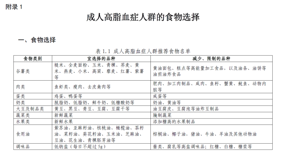
还可以参照以下图表:

其次,多选豆类及其制品、粗杂粮、块茎类代替部分主食,多吃深色蔬菜、菌藻类及低糖水果,增加膳食纤维摄入;适当多选择海产品,增加Omega-3脂肪酸摄入。饮食清淡少油,选择蒸、煮、炖、凉拌的烹调方式。注意戒烟戒酒。
3.加强运动
运动可以帮助降低低密度脂蛋白中小而致密的脂蛋白微粒,减少心脏病的风险。建议每周5-7天、每次30分钟中等强度代谢运动,如散步、跑步、做操、骑自行车、太极拳、游泳、爬山、打乒乓球、打羽毛球等。同时注意规律作息,不熬夜,保持乐观、愉快的情绪。如果体重超标,一定要减肥。
若3~6个月后未达到调脂目标,或者血脂超标严重,就要在医生的指导下进行药物治疗。
血脂升高是一种慢性代谢性异常,任何一种调脂药物,都无法达到“一劳永逸”的效果,而且目前临床上应用广泛的他汀类降脂药物属于酶的抑制剂,一旦停药后酶的活性恢复,往往会使得血脂水平反弹。
所以,除了可去除病因的继发性高脂血症外,其他的高脂血症建议应该坚持长期服用,并在服药的过程中遵医嘱做好监测,切勿自觉好转后就自行停药。
综合自科普中国、生命时报、“ 营养师顾中一”公众号、广州日报
图/视觉中国(除署名外)
广州日报·新花城编辑:李津