首届“中国银行(香港)港珠澳大桥(香港段)半马拉松”赛事将于11月19日举行,这是港珠澳大桥开通以来举办的首个半程马拉松比赛。
本次半马拉松赛事的路程约为21.1公里,起点位于港珠澳大桥香港口岸,赛事沿港珠澳大桥香港连接路,到达港珠澳大桥香港段约10.5公里处,再折返港珠澳大桥香港口岸终点。

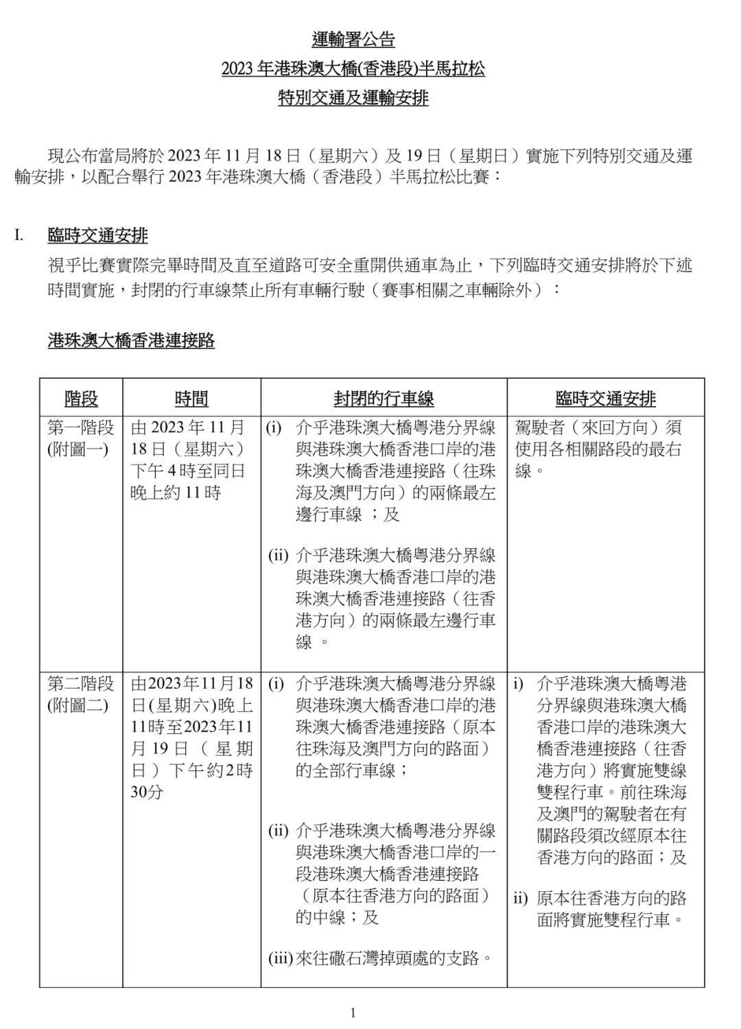
近日,香港运输署发布
2023年港珠澳大桥(香港段)半马拉松
特别交通及运输安排
……
详情如下
↓↓↓








2023年港珠澳大桥(香港段)
半马拉松期间
港珠澳大桥管理局对主体工程(香港方向)
白海豚岛至粤港分界线交通组织为:
白海豚岛海底隧道入口至粤港分界线(K454+827-K462+028),封闭第一车道(左线)、第二车道(中线),第三车道(右线)通行。
转发周知!
来源:听珠海
广州日报·新花城编辑:苏琬茜