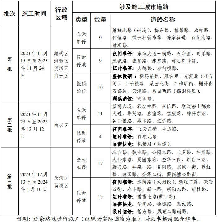
今天(11月14日),广州日报·新花城记者了解到,根据《广州市停车条例》第四十五条有关规定,结合《广州市中心六区城市道路临时泊位设置规划(2023年版)》有关要求,广州市道路事务中心自2023年11月15起,对广州市中心六区73条城市道路逐条开展城市道路临时泊位划线和指示牌更新施工。施工工期约2个月,涉及划设37条全天准停路段新增临时泊位约1300个,26条限时停放区域路段可供约760辆车辆停放,撤销10条路段影响通行泊位约100个,施工以现场实际围蔽为准。
施工路段和具体时间安排:
一、2023年11月15日至2023年11月24日(第一批)28条路段施工,主要涉及越秀区、海珠区、荔湾区的城市道路及白云区部分城市道路。其中,划设9条全天准停路段,9条限时停放区域路段,撤销10条路段影响通行的泊位。
二、2023年11月25日至2023年12月12日(第二批)15条路段施工,主要涉及白云区的城市道路。其中,划设11条全天准停路段,4条限时停放区域路段。
三、2023年12月13日至2024年1月10日(第三批)30条路段施工,主要涉及天河区、黄埔区的城市道路。其中,划设17条全天准停路段,13条限时停放区域路段。

广州市道路事务中心提醒广大车主:
请及时将车辆驶离施工路段,施工期间切勿将车辆停放在上述路段的道路临时泊位内,以免发生剐蹭、碰撞等意外事件。如遇恶劣天气等不可抗力因素,施工时间将按实际情况调整或延后。
文、图/广州日报·新花城记者:卢梦谦
广州日报·新花城编辑:苏琬茜