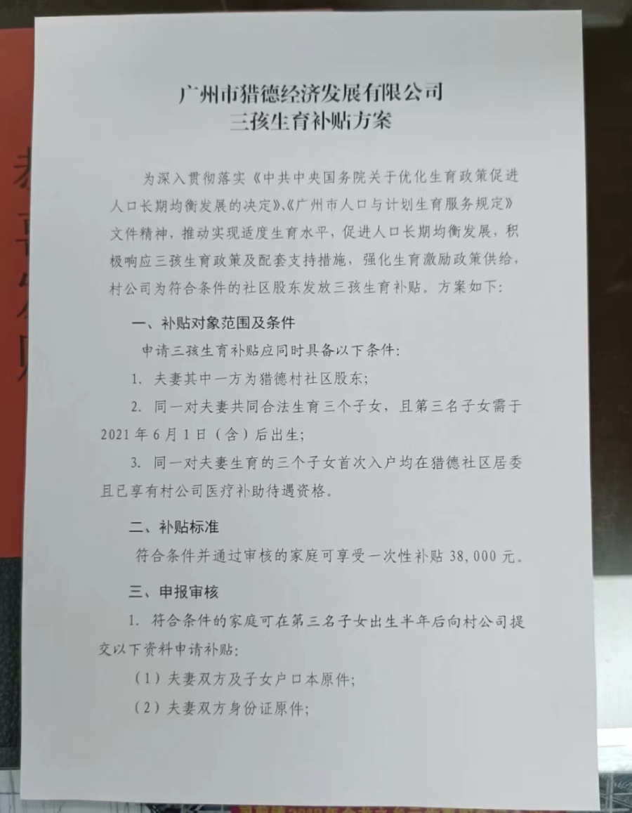
近日,网上流传一则《广州市猎德经济发展有限公司三孩生育补贴方案》(以下简称“方案”)。根据方案,猎德村符合条件并通过审核的家庭可享受一次性补贴 38000元。根据方案,申请三孩生育补贴应同时具备以下条件,包括:夫妻其中一方为猎德村社区股东;同一对夫妻共同合法生育三个子女,且第三名子女需于2021年6月1日(含)后出生;同一对夫妻生育的三个子女首次入户均在猎德社区居委且已享有村公司医疗补助待遇资格。

网传《广州市猎德经济发展有限公司三孩生育补贴方案》
对此,记者咨询了广州市猎德经济发展有限公司有关负责人,对方表示,该方案“还没正式公布,还没盖章,只是今天网上传得比较广。”
对此,猎德居民李先生笑称:“得啖笑。”(粤语:只能笑一笑罢了)“这种一次性的奖励,想生的有没有奖都会生;不想生的,这几万也没太大吸引力。”李先生说。
记者咨询天河区猎德街道有关工作人员,对方称情况属实,但根据方案,要符合一定条件,因此受益家庭不多。该名工作人员表示,猎德村民1994年以后出生的都不是股东,而且要求首次入户均在猎德社区居委,符合条件的村民其实并不多。“假如一个人94年出生,2017年之后(23岁)生二胎才合法,2023年(29岁)以后生三胎,这样才满足条件。”

广州市天河区猎德村
猎德村位于广州市天河区,作为广州率先整体改造的城中村,猎德经历了从农田到新型社区的转变。整村改造后,今日的猎德已变身为市中心宜居住宅区。每年的端午节,猎德龙舟都颇受关注。“猎德村包容性很强,村民乐于接受新事物,村民的团结一心都体现在龙狮文化和龙舟节上。”村民表示。
文、图/广州日报·新花城记者:陈钧圣
广州日报·新花城编辑:赵小满