父母“消失”多年疑似遗弃儿童却一直未被追究;原生家庭缺失引发的心理危机正严重摧毁身心健康;想要寻求社会救助时却发现母亲作为“法定监护人”阻隔了政府救助……当遇到这种情况时,社会可以做些什么?
日前,广州市荔湾区15岁女孩冬涵(化名)恰恰遭遇了上述情况。她在2008年出生,出生没几年父母消失,被严重的情绪障碍纠缠,近年确诊双相情感障碍,靠没有血缘关系的朱玉妍(化名)带大。可就在街坊寻求社会帮助时,却发现冬涵的法定监护人仍是亲生母亲,这一关系把最重要的救助隔绝了。
此前,广州日报·新花城报道了冬涵的故事(《未来怎么办?父母“消失”女孩由保姆带大 ,十余年后……》 ),受到社会多方关注,相关政府部门亦有了解跟进冬涵情况。然而,政府救助是否能落地,冬涵面临的问题能否得到解决,目前存在哪些问题未能破解,社会多方对此又有何建议?记者对此进行了跟进采访。
最新情况:女孩日前就诊发现反复自伤行为

实际上,冬涵的身边并不是没有社会力量尝试过提供支持和援助。在上一篇报道发出时,记者了解到,广东省青少年儿童心理健康发展委员会主任、广州市捷和心理创办人张欣华已感召朋友向冬涵资助9000元缓解其经济压力,并提供定期的心理咨询支持;广东狮子会的服务队则计划资助冬涵接下来6个月的生活费;而广东省律协未保委主任、广州市政协委员郑子殷也介入到该个案中来,并提供了3000元资助。
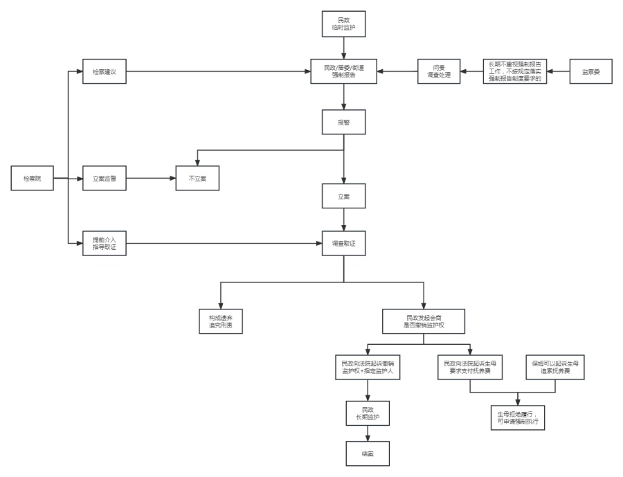
“但这些都没办法从根本上解决问题。”郑子殷认为,“目前的当务之急应该是将孩子(冬涵)纳入未成年人保护救助的安全圈。”在接受采访以及对接政社多方时,郑子殷均提出了针对该个案多方应采取的措施,包括由村(居)委员、民政部门向公安机关报案,追究父母是否触犯遗弃罪;民政部门依法临时监护,组织开展会商会议,如判断属监护侵害行为,向人民法院提出撤销监护人资格、另行指定监护人的申请。

图:朱玉妍目前为冬涵租下了同楼层的另一个房间。(皮俊 拍摄)
“冬涵是未成年人,各种救助和支持都要经过监护人的环节,但如果监护人不履责,冬涵能怎么办?”在郑子殷看来,重新明确能履行监护职责的监护人才是当下最为迫切的事情。一直照看冬涵的街坊朱玉妍表示,9月23日,政府部门亦有上门跟进了解冬涵的情况,提供了慰问金。该街坊表示,“他们还单独和孩子聊了一下,应该是和孩子(冬涵)建立关系。”谁也没想到,这一天后,冬涵的情况依旧急转直下。
9月25日,冬涵在精神科门诊就诊,由于双相情感障碍引发自伤行为,医院内使用刀片切割右前臂,鲜血直流,所幸得到制止和诊断。而当天更新的病历显示:“(冬涵)近日养的宠物去世,患者情绪波动,感觉害怕……开学后有同学会议论自己手臂的疤痕……情绪低落,存在自伤行为”。朱玉妍也问了为什么情绪爆发,从冬涵那了解到,两天前的慰问中,有工作人员说“是我们不同意孩子户口挂在我们下面。”

“我没有对孩子说过这句话,只是我也有自己的孩子,家里人对怎么照顾她(冬涵)存在一些争议,但为什么根本问题又回到我们头上?”当天,在多方介入下,冬涵的情绪有所好转,朱玉妍却陷入了迷茫——本来是冬涵面对的挑战和压力越来越大遂向社会寻求支持,却再次卡壳,那到底谁来兜底?她也把情况反馈给了关心冬涵的郑子殷等人。而记者亦采访了包括郑子殷在内的各界人士,了解冬涵之事可如何破题。
【任何不稳定的情景,都会给冬涵带来危险】
专家提议:各方合力,回应核心需求
“现在任何不安全、不稳定的情景都会对孩子造成刺激。”广东省青少年儿童心理健康发展委员会主任、广州市捷和心理创办人张欣华近期一直在为冬涵提供心理咨询服务支持,她告诉记者,冬涵在婴幼儿时期没能获得父母的关爱及安全感;到了儿童期,一再经历分离,同时被同学议论;后来,亲生母亲出现,却拒绝接回和关心,“所以,她从小到大都没有自己的家,找不到自己的角色,无法建立自我认同,不知道自己何去何从,也不知道谁对自己负责。”在张欣华看来,“每一个人在这样的环境下成长都会受到很大的创伤,而现在,最需要的应当是稳定的情景。”
而广东省心理咨询与治疗专委会副主委、资深心理咨询师于东辉亦表示,双相情感障碍者的自伤自杀风险有时候会高于单纯的重度抑郁症,如何为这一群体提供有效的支持是国际难题,其严重性和支持的迫切性需要得到社会多方的重视。而双相情感障碍的困难儿童救助重点并不是给物或者给钱,也不能用一般的养育模式干预,冬涵目前的社会支持和家庭支持系统完全缺失,这时需要的是及时建立一个既有心理疾病支持,也懂社会救助的干预机制,各个主体同步开展行动,重新构建整个支持网络,让孩子重新感受到爱和价值,“但目前来看,各方的行动仍是分散。”
“没有方向,各做各恰恰会造成不稳定的情景,给孩子造成进一步的伤害。”郑子殷分析道,目前,医学和心理健康方面的专家都明确指出了冬涵正面对不稳定的状况,并对其身心健康造成极大的威胁,归根到底,就是兜底的人不明确,所以一线工作者需要掌握一定心理支持技巧同时,着重解决“谁来兜底”的问题,而不是跟孩子单独探讨“你的户口能不能落到谁那里”的问题。郑子殷表示,“后者完全跟未成年人保护工作偏题,也对实际解决问题没有一点帮助,现在关于‘稳定’的核心需求是‘追究父母责任’‘临时监护’‘明确监护人’。而这些都能从相关法律条文找到程序。”

图:病历亦有提到,需要监护人履行监护责任。
【爱心街坊对是否继续照养有争议,不应成为关注点】
专家提议:先行动,再让街坊做选择
在接受采访时,郑子殷表示,“可能有未保工作者或社会爱心人士将关注点落到街坊家庭对是否继续照养孩子存在争议这一个点上,但实际上关注这一个点同样对解决问题毫无帮助。”原来,朱玉妍原生家庭成员的确对能否继续照看冬涵存在不少疑虑,“一方面是,自己曾经替孩子(冬涵)寻求过社会救助,一开始也的确有被视为事实孤儿提供一系列救助支持,但亲生母亲出现后,哪怕对方拒绝接回,并只愿意支付1500元抚养费,但社会救助照样停了下来,这样,谁确保未来不会出现一样的状况;另一方面,面对双相情感障碍,大家都没有相关经验和技巧。”
对此,郑子殷分析道,街坊家庭有这样的顾虑实属正常,尤其是在目前本应将冬涵纳入未成年人保护救助的安全圈,却屡屡受阻时,街坊的疑虑并没有得到解答而是加深。“这时,一线工作者尤其不能把街坊也当做未保工作者一样看待,应该聚焦其观点和态度,同时发现存在疑似监护侵害行为应当履行强制报告义务,切实推动临时监护以及后续监护人资格明确问题。在作出实际行动后,根据具体情况评估是委托街坊家庭寄养等方式进行安置,还是交由儿童福利机构进行收留、抚养。在此阶段,告诉街坊和孩子责任与义务,并建立完整的社会支持体系,让大家作出最有利于孩子的选择。”
也有不少法律工作者和心理健康方面的专业人士指出,对于没有血缘关系,但基于情感道义希望继续将冬涵带大的街坊而言,面对一个双相情感障碍孩子,的确需要考虑经济条件、教育资源以及心理健康支持资源,但爱心街坊具不具备这些资源不应是外界关注的重点。郑子殷和于东辉均认为,要兜住冬涵的人生,首先要追究该负责的人的法律责任,同时要明确应当谁来兜底,而在国家兜底,落实相关救助补贴,提供教育支持的基础上,街坊家庭需要的是学习心理健康支持技巧,并提供爱和关照,而社会上的各方专业资源可以在这方面补充,进而提供系统持续的支持,当下要分清重点。

图:郑子殷列出了多种可能性,其中“生母带”目前看来并不现实,与冬涵的意愿相违背,同时其生母过去十多年的行为仍有待追究。
【谁来追究父母责任,还能追究吗,临时监护何时启动】
专家提议:法律已有相关规定,必须尽快启动确保儿童权益
“在这个孩子的个案上,目前有一种观点,说母亲已经出现而且表态愿意每月支付1500元抚养费,这时,不涉及监护侵害行为。”郑子殷透露,“这种观点反映了‘不敢主动出击’和‘怕自讨苦吃’的状态。实际上,民法典赋予了未成年人保护工作更高要求和更多责任,既要遵守‘法无授权不可为’原则,更要遵守‘法定职责必须为’原则,克服‘被动性’,纠正未保工作不能‘主动出击’和‘自讨苦吃’的误区,正确区分行政权和司法权边界。就如交警,遇到交通违章就必须主动处理。同理,政府部门负有国家监护人职责,遇到儿童监护侵害就应该主动保护,而不是等法院判决再保护。”
一位关注该个案的前司法系统工作人员则指出,冬涵已是法律上的事实孤儿,如今虽然生母出现,但鉴于小孩从出生到生母出现有多年未曾共同生活这一客观事实,也不能机械认定法定监护存在而将已实施的事实孤儿保护救助操施终止,让冬涵处于孤立无援的境况,目前只有尽快启动撤销监护权程序,国家监护才能跟上,冬涵的生活学习才能尽快回归正常,这是最迫切的。与此同时,国内并不是没有青少年保护的法律条例和规章制度,但从这件案例可看出,未成年保护理念是有了,实操没跟上,缺保护事实孤儿的救济保护操作细则,但在边界模糊时,如何启动(由谁启动)联席会议协调跟进是这项工作的关键,“我们不能等到伤害结果出现时才去总结经验教训”。
郑子殷表示,“亲生母亲过去十多年的行为理应被深究,当下的行为是否等同于履行监护责任同样值得考究。而相关法律条文已经指出,涉及相关情况,由村(居)委员、民政部门立即向公安机关报案,追究父母是否触犯遗弃罪,追究法律责任;与此同时,针对冬涵事实上‘被遗弃’的状态,政府部门在这个阶段还要同步对冬涵临时监护,基于最有利于未成年人原则,采取街坊家庭寄养或交由儿童福利机构抚养,并组织开展会商会议,如判断亲生母亲属监护侵害行为,向人民法院提出撤销监护人资格、指定国家监护,征求孩子和街坊意见并评估后,可委托街坊家庭照看。”
张欣华则表示,“我们没有办法去改变过去,但是未来没有发生的事情,我们还是满怀希望。我觉得在周围这么多爱心人士的关怀之下,我相信能够逐步去让孩子(冬涵)感受到自己不是一个人,有很多人都陪伴,一起让她逐渐去恢复对自己的信心,对人生的意义,慢慢走出这个阴霾的这个历程。”

图:郑子殷列出了当下如何开展未成年人保护的流程图。
文/广州日报·新花城记者:林琳
图/受访者提供
广州日报·新花城编辑:彭文强