9月28日
为满足社会公众需求
华南师范大学试运行
访客进校线上预约通道!
广东已有多所高校官宣
面向社会公众开放,
求学君带你盘点!
记者从华南师范大学了解到,该校 “华师e通”移动门户正式上线,试运行访客进校线上预约通道。
“华师e通”微门户旨在建立整体、有序、便捷的华师“掌上办事”体系,对校园内呈多点碎片状态的新闻公告、即时消息、待办事务、数据服务、小程序服务等进行汇聚,按教师、学生、校友、社会公众用户群体规划校园资讯和服务。
移动门户内置“三校区四校园”手机地图应用。移动门户内的“华师百科”旨在为大家提供校园生活指南,目前已收录“信息化服务”和“校园生活常见问题”两个主题,在招生季还有“招生咨询”主题。
此外,为满足社会公众需求,华师访客进校线上预约通道,于9月28日试运行。行人进校在小程序“华师通行”预约,车辆进校在小程序“华师保卫”预约,或通过移动门户小程序“华师E通”首页可达统一入口。
(一)预约拜访。校外访客在小程序“华师通行”提交申请,校内人员收到短信提醒后在小程序确认即预约成功。
(二)预约参观。三校区四校园根据实际情况,向社会公众开放定量参观名额。校外访客在小程序“华师通行”预约。
(三)单位邀约(功能调试中,预计10月中旬上线)。各单位办公室(信息员)在网上办事大厅“因公事务访客(行人)进校”提交申请,为来访人员预约进校。未有明确名单的,需访客通过邀约链接继续完善信息。
进校核验方面,到访时,访客在校门扫“门岗码”调出访客卡,向安保人员出示,经确认无误后行人进校。
车辆进校方面,因校内资源有限,由华南师范大学各单位办公室(信息员)或教职工在小程序“华师保卫”为来访客人预约车辆进校。为兼顾石牌校园校内居民来访需求,石牌校园每日定量开放校外车辆进车额度。校外访客在小程序“华师保卫”预约。
到访时,访客司机向安保人员出示进校短信或通过“华师保卫”小程序出示“入校预约码”,经确认无误后车辆进校。石牌校园方面,要求校外车辆一周内不能产生2次停放超过2小时的记录,一月内总停放时长不能超过36小时;大学城校园、南海校园、滨海校园方面,要求校外车辆只允许进入教学区且不能停放过夜。
华师特别提醒,访客进校规则将根据各校园实际情况适时调整,请大家关注具体通知,师生、家属、校友仍凭一卡通(刷卡/人脸/出示虚拟卡)行人进校,校内车辆进校仍按现行规定。
校外人员提前在手机端,
凭个人身份信息预约,
入校时扫码核验身份,
▼操作流程如下▼
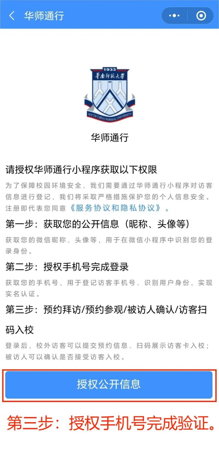
第一步:在首页点击“访客进校”申请。
第二步:申请“行人进校”。
第三步:授权手机号完成验证。
第四步:点击“我是访客”,明确预约须知。
第五步:点击“发起预约”。
第六步:完成预约信息填写:按需选择“预约拜访”或“预约参观”。
第七步:预约成功,可查看预约记录。
左右滑动查看更多
9月27日,中山大学对外公布,自2023年9月27日开始,社会公众可预约在周末、国家法定节假日参观校园。校园参观实行网上实名预约,个人可提前7日通过“中大逸码通行”微信小程序进行预约。
据公告,社会公众预约的可入校时段为9:00-11:30或14:30-17:00,寒暑假期间开放参观安排另行公告。团体参观暂不接受网上预约,需要联系校内接待单位申请。
社会公众可关注微信公众号“中山大学”,在消息栏输入“预约入校”获取预约入口;或者点击菜单栏中的“预约入校”,进入“中大逸码通行”微信小程序预约。
预约成功的参观人士携带有效身份证件,出示有效预约凭证从各校区(园)指定校门步行入校,指定校门为广州校区南校园南门、北校园南门、东校园教学区北门、珠海校区南门、深圳校区南门,其他校门暂不开放访客通行,暂不接待参观人士驾乘机动车及非机动车入校。
此前,9月12日,广州大学保卫处、武装部在官网发布《广州大学校园开放管理公告》。公告显示,在保障校园正常教学、科研和生活秩序的前提下,广大按照“科学开放、服务社会、有序管理”的原则,优化公务来访程序,大学城校区、桂花岗校区对社会公众开放非公务活动的校园访问。
校园开放对象包括个人来访和团队来访。其中,个人来访假设是校友返校,向门岗值班人员出示校友身份证明或凭证(校友卡、企业微信校友微信名片、原学生证、一卡通,以及毕业证等有效凭证或经过校内在职教工证明),或扫“来访广大”码进校;师生亲友以及其他社会人员,扫“来访广大”码,向门岗值班人员出示个人有效身份证件、说明事由,经查验后入校。
广大校园对外开放时间原则上为学校工作日上班时段。来访人员须遵守国家法律、校园管理相关规定;不得携带易燃易爆、危化品、管制刀具以及宠物等进入校园,进校须接受对所携带物品的查验;爱护校园环境,不损坏公物和景观;遵守社会公德,不大声喧哗,不得在校内搭帐篷、野炊、烧烤;不干扰校园正常教学、科研和生活秩序。
部分文/广州日报·新花城记者:林霞虹 通讯员李建平
整合/广州日报·新花城编辑:林欣潼






