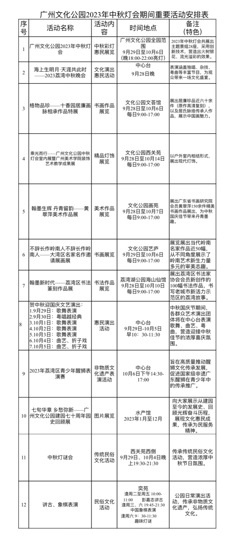
陪伴广州人多年的广州文化公园中秋灯会如约而至,9月27日晚正式亮灯,展出时间为9月29日至10月6日。
今年中秋灯会以“绿美羊城·灯之辉”为主题,共展出主题景组28座,灯会在设计创意、材料运用及技术创新上,贯彻“绿色、低碳、节能”的理念。延续往年精巧秀丽、气势壮观、灯景交融等特点,今年,灯会在规模数量、技术创新、外形表现等方面,均为近年之最,包括最大灯组的体量、高度、跨度为历年之最,2000盏气氛灯规模为近年之最,采用的制灯材料种类也创近年之最。就让我们先睹为快,看看今年灯会都有哪些新奇好玩的地方吧。
主题更绿色:近年最大规模使用节能环保材料
本届灯会的主题是“绿美羊城”,为切合绿色主题,灯组的灯光全部使用LED节能灯节约用电量。同时,绿色环保主题的灯组,如《绿美羊城》《繁花似锦绽华章》《生态家园》等,利用灯组宣扬绿色低碳生活的倡议,在实现喜庆祥和的灯光效果的同时,彰显“绿美”主题。
今年灯会最大的一组是位于中心广场的灯组,名为《繁花似锦绽华章》,跨度达75米,高10米,无论是体量、高度、跨度都是历年之最。灯组中间大花篮的造型繁花似锦、气势恢宏。两侧是古代文人关于十二花神的经典诗句,姿态各异的花朵以及优美的诗句,引得观赏者驻足品味。

今年气氛灯的数量多达2000盏,品种丰富,形态各异,规模为近年之最。分布在园内各路段的灯笼串高低错落,漫步其中,顿觉灯光点点、星月争辉,不禁勾起老广们儿时中秋节家家户户“竖中秋”的记忆。
值得一提的是,今年年初,广州文化公园以生肖兔为主题面向全市小朋友征集画作,他们的画作也被印在公园职工手作的灯笼上,打造为公园北门的灯笼墙。

造型更逼真:仿真皮毛灯组首次亮相
今年采用的制灯材料种类也创了近年之最。在确保环保、节能的前提下,在灯组的外形用料上,为了体现灯组不同构件的色彩和质感,这次灯会使用了色丁布、纱布、珠片布、幻彩镭射布、仿真皮毛布等布料。特别仿真皮毛的使用,使灯组中的动物看起来更逼真。如《自然生态新篇章》灯组中的小浣熊,其毛绒绒的大尾巴让人忍不住想去摸一把;可爱的狐狸的头上、脚上都覆盖着绒毛,造型生动可爱、惟妙惟肖。

多种布料的综合运用,使灯会整体配色鲜艳明快,色彩协调柔和。在发光材料上,此次也运用了导光纤维、蒲公英灯、镭射灯、星球灯、瀑布灯、藤球灯、光束灯、LED柔性灯带等多达8种灯光材料,力求让灯组的造型及灯光效果更梦幻,带给游客身临其境的体验。
动作更炫酷:体感互动实现人灯交流
据悉,今年灯会在灯光动技术的运用实现了新突破,实现了形、色、声、光、动的统一。最抢人眼球的莫过于《科技强国新征程》灯组中间展翼高飞的造型了。该灯组带有一套体感互动装置,通过雷达摄像头捕捉人体动作,控制灯组中翅膀随着游客双臂摆动而呈现出不同的灯光变化,从而实现人体动作与灯光的同步。
灯组《自然生态新篇章》表现人与自然和谐共生之美,其中“森林精灵”长颈鹿扭动着脑袋,俏皮的狐狸摇着大尾巴,憨厚的浣熊晃动着头部,他们都亲切地跟游客打招呼。而扑翅欲飞的蝴蝶更是吸引了不少孩童的目光。还有灯组《双鱼戏莲》造型小巧精致,鱼儿跃出水面吐出一串串的泡泡,灯组《璀璨明珠》坐落在中心水池,五彩斑斓的珊瑚,美丽飘逸的水母,配以水雾装置和流水音效让灯组独具一份梦幻之美。

文化更地道:多形式接地气展现西关文化
本次灯会还突出表现了西关文化和岭南文化。灯组《国潮粤色》以粤剧角色为主角,卡通造型让原来严肃单调的旦、净、丑等角色,看起来憨态可掬,受到年轻人喜爱,同时配上经典粤曲的音乐,寓意“南国红豆”粤韵悠扬,声声不息。《国粹耀羊城》中的中国象棋,彰显广州文化公园深厚的棋文化底蕴。《西关记忆》表现的是“舌尖上的童年”鸡公榄,只见可爱的兔宝把五彩大公鸡套在身上,一步一摇中,勾起老广们的童年回忆。


除了在灯组中运用了粤剧、鸡公榄等西关元素外,更开展以西关文化、岭南文化为特色的展览和演出。如在文荟馆安排有《格物品珍——十香园居廉画脉相承作品特展》,展出岭南画派鼻祖居廉珍品近六十余件(原作高清复刻)及居氏脉络传承人作品,尽显岭南文化魅力。演出方面,中心台安排有“2023年荔湾区青少年醒狮表演赛”,看年青一代玩转醒狮,让市民真切感受到西关文化的传承情与创新。
节目更精彩:天天有活动尽享文化盛宴
中秋国庆期间,广州文化公园每天安排有丰富多彩的文化活动,包括歌舞表演、象棋表演、灯谜讲古等传统民俗活动,以及书画展览、摄影展览等群众文化惠民活动,为广大市民游客营造欢乐、祥和的节日气氛。
中秋节当晚当然少不了灯谜会,市民游客可以体验到文化公园历史悠久的“中秋灯谜会”。讲古活动则逢周二到周五上午在羊城讲古坛开讲,中秋国庆期间照常举行。而中心台从农历八月十五起,更是一连八天安排“贺中秋迎国庆文艺演出”。表演节目丰富多彩,有歌舞表演、粤曲折子戏等,让市民游客在欢声笑语中度过一个热闹喜庆的中秋国庆假期。
文/广州日报·新花城记者:吴多 通讯员:荔宣
图/广州日报·新花城记者:廖雪明
视频/广州日报·新花城记者:廖雪明
广州日报·新花城编辑:何钻莹