广州日报·新花城记者9月25日从广东省交通运输厅获悉,中秋、国庆假期实施七座及以下小客车免收通行费政策,预计全省高速公路高峰日(9月28日)车流量达915万车次,同比增长约7.8%。

广东高速公路将以探亲、出游车流为主,小型客车占比较高。广汕高铁开通运营,增加了出行选择。预计高速公路路网日均车流量约836万车次,同比增长约16%。预计假期前一天(9月28日)开始,部分车主会选择提前出行,出行车流达到高峰;出行、出游车流将在假期第一天(9月29日)持续保持高位运行;假期最后一天(10月6日)是回程车流高峰,各省内、省际主干道,以及大中城市进城方向车流聚集;假期结束(10月7日)车流开始回落。
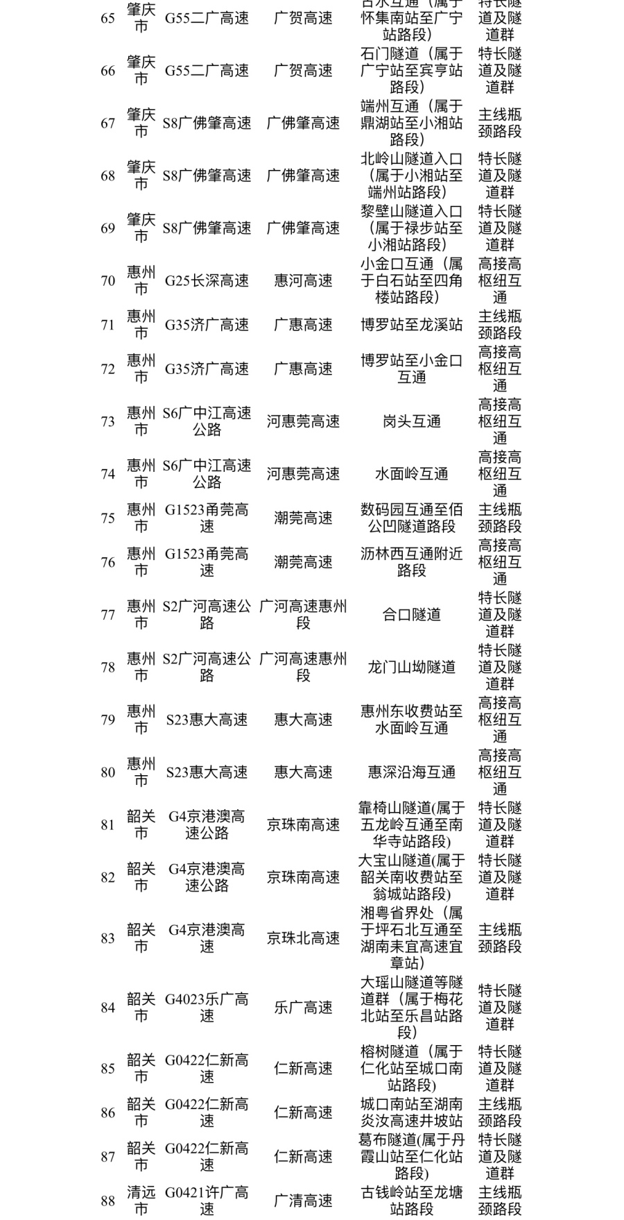
今年中秋、国庆假期,预计全省高速公路易堵点位共计128处,其中易堵路段115处,易堵服务区5对,易堵收费站8对;全省普通国省道易堵点位共计8处。






文、图/广州日报·新花城记者:李妍 通讯员:粤交综
广州日报·新花城编辑:赵小满