9月13日,广东省教育厅对外公布《广东省义务教育地方综合课程指导纲要(2023年版)》和《广东省中学生涯规划课程指导纲要(试行)》。
广东省教育厅要求,各地要统筹规划国家课程、地方课程和校本课程的实施,在开齐开足国家课程的基础上,加强地方课程、校本课程教学管理,大力推进教学改革,转变育人方式,把握地方课程建设方向,增强地方课程育人实效,建设有广东特色的义务教育地方课程育人体系。
广东省义务教育地方综合课程(下简称“广东综合课程”) 是以学生生活和实践体验为基础、密切连接国家课程、体现 广东特色的综合性、实践性、探究性省级地方课程。
广东综合课程在义务教育三年级和四、五、六、七 年级上学期开设。围绕课程核心素养和总目标,规划不同学年、学期的育人目标,形成广东综合课程的分目标体系。



学校要将广东综合课程明确列入课程和教学计划,加强在课时、师资、实施、评价等方面的管理和保障。专门设置地方和校本课程教研组,统筹本综合课程与劳动、综合实践活动、班团队活动和校本课程实施。
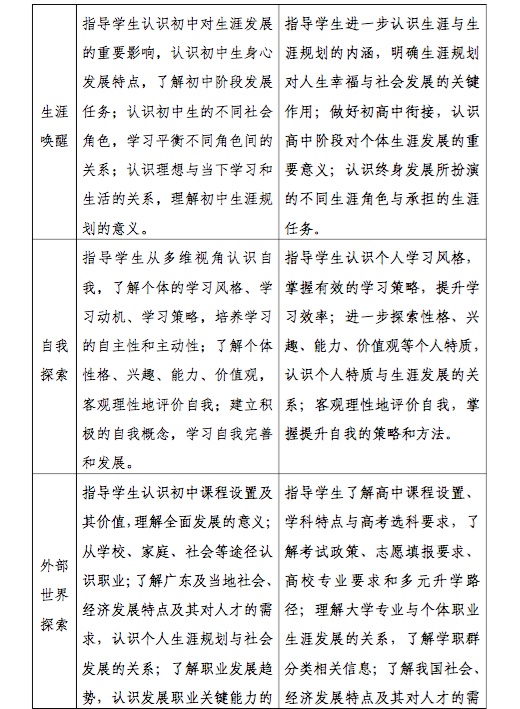
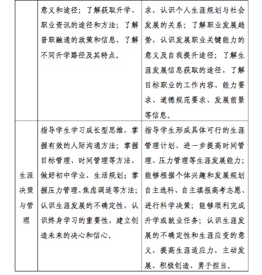
广东省中学生涯规划课程(以下简称“中学生涯规划课程”)是面向中学生开设的省级地方课程。中学生涯规划课程旨在培养学生生涯发展必备的核心素养。通过课程学习,学生具有生涯规划意识,形成终身发展观,掌握生涯规划方法,提升生涯发展关键能力,塑造生涯发展信念,培养生涯创新精神,在主动成长中成就精彩人生。
其中,初高中均设置生涯唤醒、自我探索、外部世界探索、生涯决策与管理等四个课程模块,各学段具体内容体现有序进阶、有所侧重的特点。学校可结合实际,在涵盖四大课程模块的前提下,自主选择安排各年段课程内容。中学生涯规划课程以活动课程为主。初中统一于八年级开设,在地方课程中安排不少于30课时。普通高中建议在校本课程中开设,课时根据学校实际情况确定。



中学生涯规划课程要切实增强学科教学内容与社会生活、职业发展的内在联系,充分利用跨学科主题学习、学科实践等综合学习形式,加强生涯规划在学科教学中的有机融入。根据学校实际情况和学生发展需求做好团体辅导与个别咨询,在校园文化建设中渗透生涯规划。
文/广州日报·新花城记者:林霞虹
图片截取自文件
广州日报·新花城编辑:梁超仪