近日,华南理工大学、复旦大学、华中科技大学、中国科学技术大学等多所高校,公布了2020级“强基计划”学生本研衔接转段工作方案。
电子科学与技术、国家安全学、集成电路科学与工程、人工智能......在部分高校公布的“强基计划”学生本研衔接转段可申请学科专业范围中,出现了不少热门专业。
此前,有不少家长和考生关注,报考强基计划后,还可否转专业?求学君了解到,总体来看,强基生在本硕阶段可衔接的专业范围还是非常大的。
例如复旦大学强基计划招生问答显示,强基计划录取考生入学后,原则上本科阶段不得转到强基计划招生之外的专业就读。而学校鼓励学生充分利用强基计划培养方案,在硕、博阶段继续按照本科专业方向深造发展,也鼓励学生向学科交叉方向和国家亟需的其他关键领域开拓精进。
武汉大学数学与统计学院的2020级强基计划学生,在研究生阶段既可以在原学院的相关专业继续深造,也可以选择申请跨学科交叉培养,包括理学类相关专业及网络空间安全、人工智能、关键软件、基础医学、公共卫生等专业。此外若学生对服务国家重大战略需求的高端芯片与软件、智能科技、新材料、先进制造和国家安全等关键领域以及国家人才紧缺的人文社会科学领域相关专业有浓厚兴趣,也可进行申请。
因此,有意向报考强基计划的考生
可以提前了解各校相关规则
以及各校不同专业的强基生
本硕衔接转段的专业范围
求学君整理了
部分高校的
强基计划学生本研衔接转段
可申请的学科专业范围
想要报考强基的考生和家长可多留意
日前,华南理工大学数学学院发布2020级数学类“强基计划班”学生 本研衔接转段工作方案(以下简称“方案”)。
根据该方案,华工2020级数学类强基班在读学生,可转入学院及学科(专业)有基础数学、应用数学、计算数学、概率论与数理统计、运筹学与控制论、生物学、生物医学工程等专业,也有近年来较为热门的计算机科学与技术、计算机技术、电子科学与技术、电子信息等专业(具体见下图)。
此外,华工数学学院还补充发布通知增加了转段学生可转入的学院及学科(专业):可转入未来技术学院,可转入专业有信息与通信工程和电子信息两个专业。
华工数学学院2020级数学类“强基计划班”转段学生可转入学院及学科(专业)如下:


数学学院的方案显示,转段学生可自由选择转入名单内的各学院或各学科(专业),不设人数比例限制。学生可以根据本人实际情况和意愿申请硕士研究生或申请直接攻读博士研究生。
华南理工大学生物科学与工程学院日前也发布了2020级生物技术“强基计划班”在读学生本研衔接转段工作方案,学生转段可选择转入学院及学科(专业)有生物科学与工程学院的生物学、轻工技术与工程、生物与医药、药学等专业(学科),医学院的生物学、药学等专业(学科),生物医学科学与工程学院的生物学、药学等专业(学科),以及化学与化工学院的化学、化学工程与技术、材料与化工等专业(学科)。
华南理工大学2020级生物技术强基计划班在读学生
转段可转入学院及学科(专业)如下:

复旦大学历史学系2020级强基计划学生本研衔接转段考核工作实施细则显示,该校历史学系2020级强基计划学生,获得转段申请资格的,可申请该校一级学科(中国史、世界史、考古学三个一级学科)和二级学科专业方向;根据自身学术发展兴趣,可申请该校校文物与博物馆学系、中国历史地理研究中心和文史研究院的相关专业。
此外该校历史系强基生也可以跨大学科申请高端芯片、国家安全等领域以及人才紧缺的人文社会科学领域相关专业(如下图所示)。

复旦大学物理学系2020级强基计划学生申请2024级研究生可填报的院系、专业、研究方向则包括中华优秀传统文化,理科、医科基础学科,高端芯片(集成电路),国家安全等领域的学科专业(如下图所示)。

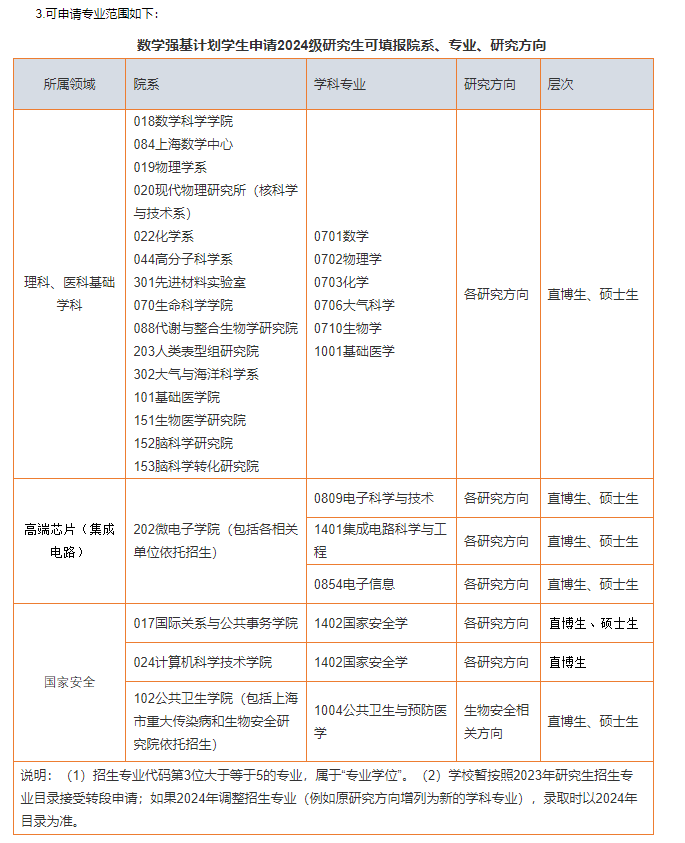
复旦大学数学科学学院2020级强基计划学生申请2024级研究生可填报的院系、专业、研究方向如下:

中国科学技术大学化学与材料科学学院2020级强基计划学生本研衔接转段工作实施细则显示,该校化学与材料科学学院2020级强基计划学生可转段衔接专业为:

华中科技大学日前发布的关于做好该校2020级强基计划学生本研衔接转段工作的通知显示,纳入强基计划培养且志愿在华中科技大学攻读研究生的应届本科毕业生,通过转段资格考核后,可申请转段免试攻读研究生,接受研究生意向院系的考核,考核通过后,进入本研衔接阶段培养。
该校转段强基生可根据所在专业强基计划培养方案和招生专业范围申请在本学科相关专业继续深造,或跨学科交叉培养。跨学科交叉培养范围如下:

中山大学:强基生本科毕业衔接研究生阶段
再细分学科或进行学科交叉研究
在中山大学今年的强基报考问答中,校方就表示,读基础学科相当于给了学生更大、更宽的选择权。中大强基计划围绕基础学科进行“本博衔接培养”。基础学科口径宽、学科交叉大,本科毕业衔接研究生阶段再细分学科或进行学科交叉研究,学生的可选择性是十分丰富的。
中大强基具有本博衔接的专属成长通道:强基生在本科阶段后,符合考核要求的可直接获取直博生推免资格。

2023年中山大学强基计划招收的十个专业
中大2023年强基报考问答显示,中山大学强基生本博衔接培养的具体安排是:本科阶段第三学年结束(“基础医学”专业为第四学年结束),学校对强基生进行转段考核。通过考核者获得转段资格(推荐免试直接攻读本校博士学位研究生资格),转入培养方案确定的研究生相关专业继续培养;未通过考核者退出强基计划。
在课程上,强基生在修读完本科课程后,可以在导师指导下提前修读研究生课程,并在研究生阶段免修这些课程,以支持优秀强基生从事有意义的长线研究,尽早接触学科前沿,实现课程衔接、科研衔接,减少重复学习。
此外,中大强基生在博士阶段培养,除了延续本科学科专业方向发展以外,还可结合国家重大战略需求,进行学科交叉培养,比如数学专业,未来可以进行统计学、金融、人工智能方向交叉研究;化学专业可以研究新材料、环境、化工等方向;基础医学可以探索生物与医药、医学人工智能、医用新材料等方向。文史哲3个强基专业可交叉读博。物理学在博士阶段衔接的是物理学专业和天文学专业,学生可以选择留在位于珠海校区的物理与天文学院,也可进入广州校区的物理学院进行深造。
强基计划也称“基础学科招生改革试点”,2020年在部分高校开始实施,主要选拔有志于服务国家重大战略需求且综合素质优秀或基础学科拔尖的学生到基础学科专业中进行培养。
什么人适合报考强基计划吗?如果考生对基础学科有强烈的专业兴趣,有一定的学术潜力,综合素质优秀并有志于将来从事相关领域科学技术工作,那么可以考虑报考强基计划。
强基计划是本硕博连读吗?不能简单理解为本硕博连读。从高校发布的招生简章来看,各校强基计划培养模式各不相同,考生有自己选择的权利,并不是说报了强基计划就一定要读到博士毕业。
来源:以上高校官网及公众号
整合/广州日报·新花城编辑:林欣潼