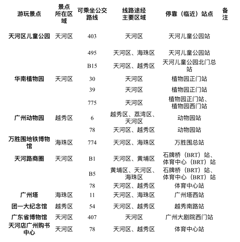
“六一”儿童节即将来临,广州市一汽巴士二分公司针对近年来“六一”期间市民出行特点,对广州市区主要景点的公交信息进行汇总,方便家长和儿童在“六一”节期间乘坐公交车前往游玩。“六一”出行,拿好这份公交线路指南。

一汽巴士二分公司在此温馨提醒,近期广州高温,广大市民出行前做好防晒工作,如有带小朋友乘坐公交时需看紧孩子,确保安全乘车。另根据《广州市公共汽车电车乘车守则》规定,一名成年乘客可免费带两名身高不超过1.3米或未达到法定应当入学年龄的儿童(凭有效身份证明)乘车。

文/广州日报·新花城记者:卢梦谦 通讯员 潘金水
图/广州日报·新花城记者:高鹤涛 通讯员 潘子亮
广州日报·新花城编辑:李凤荷