日前,有一位福州女子在三亚旅游一周后连接出现高烧不退、脸上冒红斑的症状,原以为是感染了甲流,谁知吃了三天的退烧药和抗甲流药物后,不仅烧没退,脸上的红斑也越来越多,后来确诊为“红斑狼疮”。专家提醒,晒太阳是重要诱因。

随着夏季到来,高温天气开始在广东上线,太阳也越来猛烈。广州市皮肤病防治所皮肤科副主任医师陈荃提醒,除了红斑狼疮之外,还有一些免疫病也容易出现日光过敏,因为晒太阳诱发或加重病情。日常生活,还有哪些人尤其“怕晒”?晒伤后应该怎样给皮肤”急救“?我们一一说来。
日晒容易诱发这些疾病
陈荃表示,日晒容易诱发或者致使一些免疫性疾病加重病情,这对于系统性红斑狼疮来说表现尤为明显,另外还有皮肌炎、干燥综合征、混合性结缔组织病等。同为免疫性疾病的银屑病,大多数患者可以通过日晒或者紫外线光疗改善症状,但也有一部分银屑病患者类型是光敏性的,也需要特别注意防晒。“这类疾病的患者在皮肤科并不少见,因为日晒后会引起一些异常的坏死细胞,不只会让皮疹加重,还可能会诱发或加重系统的症状。”
此外,很多皮肤病的发生,都和光线(特别是紫外线)有明显的关系。像黄褐斑、玫瑰痤疮、光线性扁平苔藓,甚至像特异性皮炎、痤疮、脂溢性皮炎等这些很常见的皮肤疾病,都会有日晒后加重的情况,都建议要特别注意防晒。
这些常见皮肤病会越晒越严重
常见的光线性皮肤病都有哪些?应该如何对付?我们一一说来。
日晒伤
晒伤是最常见也是最为人所知的光线性皮肤病,夏天的海边、冬天的滑雪场……短时间大量的日晒会灼伤皮肤,导致红斑疼痛甚至水疱脱屑,就是日晒伤的表现。
及时的进行冷湿敷有一定缓解症状的作用,但严重的日晒伤甚至会出现头痛、腹痛等系统症状,需要口服、注射和外用药物的治疗。当然预防是最最重要的防治方法,去这些日晒强烈的地方不要逞“英雄”,做好防晒工作很重要!
色斑和老年斑
长期日晒也与很多色斑的发生有关,如雀斑、黄褐斑、“老年斑”都是慢性光损伤后皮肤细胞生长异常导致的。
我们现在可以使用药物、化学剥脱和光电治疗种种手段解决斑点问题,但也要提醒大家,防晒才是“祛斑”的基础。
皮肤肿瘤
慢性光损伤会破坏皮肤细胞,受损的细胞增殖异常发生恶性改变就会出现皮肤癌。很多常见的皮肤肿瘤,如基底细胞癌、鳞状细胞癌和恶性黑素瘤都和紫外线照射息息相关。
皮肤癌的表现多种多样,有时是黑色的色素痣,有时是菜花状的“瘊子”,有时是长期不愈合的伤口,有时仅仅只是个红斑……确定诊断除了肉眼观察和触摸以外,还需要借助皮肤镜、激光共聚焦显微镜、B超等多种设备,甚至需要取一定量的皮肤组织进行病理检查。治疗也需要根据肿瘤和患者情况综合考虑,通过手术、激光、药物、光动力疗法等不同方式单独或者联合进行治疗。
光敏性皮肤病
日晒后皮肤发红发痒,出现类似“湿疹皮炎”的表现,很可能就是光敏性皮肤病。很多患者自己也会发现春夏天反复出门日晒皮疹加重的规律,只要通过防晒,这类皮肤病就能得到很好的控制。严重的患者光敏感性特别明显,一年四季都需要严格的避光防晒,只要接触光线就发生剧烈的瘙痒和皮疹。
知多D:能诱发日光过敏的东西可真不少
一些光敏性皮肤病与我们吃的、涂的、接触的有明确关系,这些接触皮肤、进入体内的物质有特别的化学结构,紫外线照射后发生结构变化便引发细胞的毒性反应,导致光敏反应的出现。常见的物质有药物、食物和日化用品。
化学防晒剂是通过吸收紫外线发挥防护效果,而这些成分结构变化后也有可能引起皮肤过敏的情况。所以在外露的部位外用药膏、护肤品、彩妆品甚至防晒剂后出现的皮肤过敏,也要怀疑是不是“光接触性皮炎”,到医院通过光试验和光斑贴试验等检查就可以判别了。
部分蔬菜、水果含光敏物质如呋喃双香豆素(补骨脂素),如柠檬、青柠、芒果、苋菜、油菜、马齿苋、芹菜、茄子、无花果等,呋喃香豆素本身没有活性,但暴露于UVA辐射后可诱发光敏反应。如果大量进食野菜如苋菜、灰菜后再晒太阳,就会发生“植物日光性皮炎”,表现全面部肿胀,甚至皮下出血。泥螺体内含有光敏物质卟啉,食用后再暴露在阳光下,卟啉吸收光能可能引起皮肤晒伤反应,发生“泥螺日光性皮炎”。
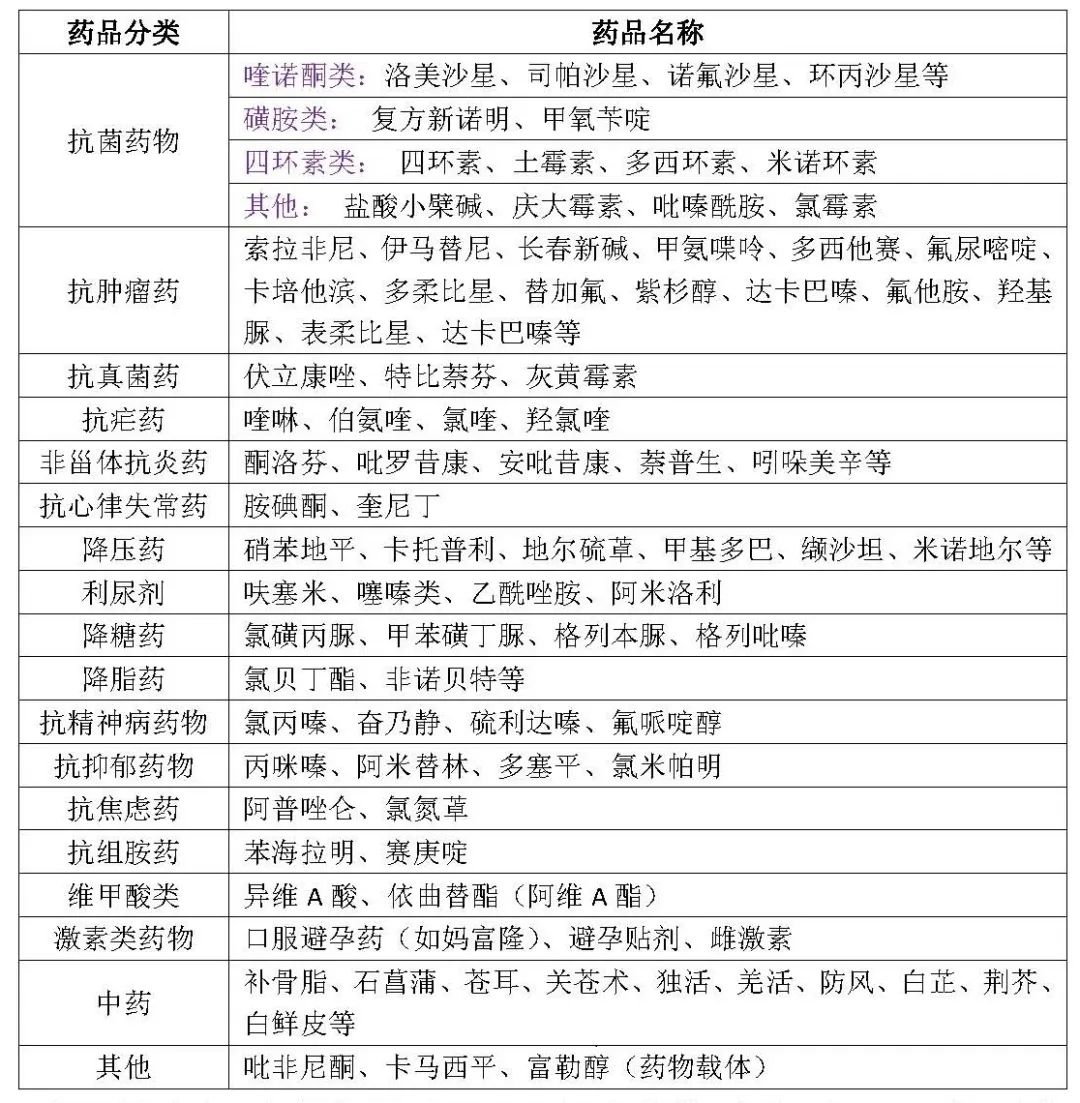
另外,很多药物具有光敏性,其中不乏常用药,比如左氧氟沙星、环丙沙星、洛美沙星。四环素、氯霉素、维生素A等药物也会引发光敏反应。此外,部分抗结核药、心血管类药(强心药、抗心绞痛药、抗心律失常药、抗高血压药、抗高脂血症药)、抗抑郁药、利尿降压药、消化系统药、磺脲类降糖药以及含雌激素、孕激素的口服避孕药等也会引起光敏反应。

可引起光过敏反应的常见药物包括:
(图片来源:广州中医药大学一附院)
想预防光敏反应,首先要做到在使用光敏药物期间及停药后至少5天内,避免接触阳光或者紫外线。如在使用该类药物时需要外出,应注意做足防晒措施,一旦出现皮疹后应立即停药,及时到皮肤科就诊。
对于有上述基础疾病的人需要特别注意防晒,但如果也有晒太阳的需要,应该如何权衡呢?比如说,一些老人家本身有老人斑,但是非常喜欢晒太阳,再说不晒太阳还要担心骨质疏松的问题。对此,陈荃建议,在这种情况下,也可以通过口服补充维生素D来解决。
防晒须知
陈荃提醒,在日常防晒中,要特别注意以下几点:
1.防晒不应该漏掉眼晴
顶着大太阳出门,不少怕晒的人都把自己包装严严实实,却唯独忘了眼睛。像白内障的发病就与日晒明显相关,所以尤其是老人,在阳光特别猛烈的时候出门,特别建议要戴太阳眼镜。
2.10:00-16:00尽量避免晒太阳
随着夏季到来,上午10:00到下午2:00是紫外线特别强的时间段,要尽量避免在这个时间段晒太阳。
3.防晒霜要用够
建议日常在出门前15-20分钟涂抹防晒产品。防晒霜用量要足,全面部量以1元人民硬币面积大小产品,厚度应达2mg/cm2。涂抹不够达不到防晒效果。当户外活动时流汗、油脂分泌等因素会影响防晒产品的有效性,则需每隔2-3小时重复涂抹。全身曝光部位均需涂抹防晒产品。
4.遮阳帽帽檐要够宽
室外活动阳光剧烈以及对防晒产品过敏的人群,可以通过穿衣戴帽、遮阳伞、戴太阳镜、戴口罩等遮盖手段,尽量避免皮肤直接暴露于阳光下。此外,遮阳帽帽檐的边长最好在7.5cm以上,才有较好的防晒效果。建议选购 UFP(紫外线防护指数)> 25,UA 透过率<5%标识的产品。
如果晒伤,应该如何急救?
如果皮肤被晒伤,应该如何做急救处理?陈荃建议,在急性期可以做冷湿敷,一般用冷的纯净水或者生理盐水,沾湿纱布或者面膜纸厚敷就行,如果过了急性期,有干燥脱屑的话,可以使用润肤剂来恢复被破坏的皮肤屏障。
她提醒,如果在晒后出现皮肤过敏症状,则建议及早就医,不要自己买药涂抹,以免耽误病情。
指导专家:广州市皮肤病防治所皮肤科副主任医师陈荃
文/广州日报·新花城记者 吴婉虹 通讯员 潘宁
图@视觉中国
广州日报·新花城编辑:李津